学历
|
高考
美术高考
考研
自考
成考
专升本
中考
会考
外语|
四六级
职称英语
商务英语
公共英语
日语能力
翻译资格
JTEST
资格
|
公务员
报关员
银行从业
司法
导游
教师资格
报关
财会|
会计证
经济师
会计职称
注册会计
税务师
资产评估
审计师
工程
|
一建
二建
造价师
造价员
咨询师
监理师
安全师
医学|
卫生资格
执业医师
执业药师
执业护士
|
教案
论文
文档
IT类
|
计算机等级
计算机软考
职称计算机
高校计算机
推荐-
国家公务员
事业单位招聘
军校国防生
自主招生
艺术特长生
招飞
3773考试网
-
公务员考试
-
公务员考试
-
山东公务员
- 正文
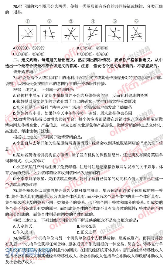
2014山东公务员行测真题试题发布
来源:2exam.com
2014-6-22 20:41:30
上一页
1
2
3
4
您可能喜欢的文章
2014山东莱芜公务员考试准考证打印时间延长公告
2014年山东烟台市考试录用公务员笔试考点地址查询
山东省公务员考试2014年笔试须知
山东公务员笔试省直考区2014年考点乘车指南
山东2014公务员、人民警察笔试应试人员的信
2014年山东德州市考试录用公务员准考证打印入口
2014年山东滨州市考试录用公务员准考证打印入口
2014年山东聊城市公务员考试准考证打印入口
2014年山东临沂市公务员准考证打印入口
2014年山东莱芜市公务员准考证打印入口
上一个文章:
2014山东莱芜公务员考试准考证打印时间延长公告
网站版权与免责声明
①由于各方面情况的不断调整与变化,本网所提供的相关信息请以权威部门公布的正式信息为准.
②本网转载的文/图等稿件出于非商业性目的,如转载稿涉及版权及个人隐私等问题,请在两周内邮件fjksw@163.com联系.
最新文章
·
2014山东公务员行测真题试题发布
·
2014山东莱芜公务员考试准考证打印时间
·
2014年山东烟台市考试录用公务员笔试考
·
山东省公务员考试2014年笔试须知
·
山东公务员笔试省直考区2014年考点乘车
·
山东2014公务员、人民警察笔试应试人员
·
2014年山东德州市考试录用公务员准考证
·
2014年山东滨州市考试录用公务员准考证
·
2014年山东聊城市公务员考试准考证打印
·
2014年山东临沂市公务员准考证打印入口
·
2014年山东莱芜市公务员准考证打印入口
·
2014年山东日照市考试录用公务员准考证
·
2014年山东威海市公务员准考证打印入口
·
山东烟台市录用公务员2014准考证打印入
·
2014年山东济宁市公务员准考证打印入口
推荐文章
·
2014山东公务员行测真题试题发布
·
2014山东莱芜公务员考试准考证打印时间
·
山东公务员考试2014年准考证打印入口汇
·
2014年山东济宁市考试录用公务员简章
·
2014年山东省省直招考公务员报名入口
·
山东省省直机关及直属单位2014年录用计
·
2014年山东德州市考试录用公务员简章
·
2014山东聊城市考试录用公务员简章
·
山东日照市2014年考试录用公务员简章
·
2014年山东潍坊市考试录用公务员简章
·
2014年山东枣庄市各级机关考试录用公务
·
2014年山东菏泽市公安机关考试录用人民
·
2014年山东泰安市考试录用公务员招考简
·
2014年山东泰安市统一招考公安机关人民
·
山东滨州市2014年考试录用公务员简章
|
关于我们
|
联系我们
|
版权申明
|
网站导航
|
琼ICP备12003406号