学历类
|
阳光高考
美术高考
研究生
自考
成人高考
专升本
中考
会考
外语类|
四 六 级
职称英语
商务英语
公共英语
日语能力
资格类
|
公 务 员
报 关 员
银行从业
司法考试
导 游 证
教师资格
财会类|
会 计 证
经 济 师
会计职称
注册会计
税 务 师
工程类
|
一级建造
二级建造
造 价 师
造 价 员
咨 询 师
监 理 师
医学类|
卫生资格
执业医师
执业药师
执业护士
国际护士
计算机
|
等级考试
软件水平
应用能力
其它类
|
书画等级
驾驶员
书法等级
少儿英语
报 检 员
单证员
地图
专题内容
考试资讯
3773考试网
-
公务员考试
-
国家公务员考试
-
试题答案
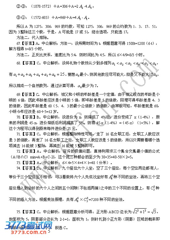
- 正文
2013年国家公务员考试行测模拟试卷及答案
来源:2exam.com
2012-11-16 10:35:50
上一页
1
2
3
4
5
6
下一页
2013国家公务员考试行测全真模拟试卷
2013国考公务员行测模拟试题及答案解析(11月15日)
2013公务员行测模拟试题及答案解析(11月15日)
2013公务员行测模拟试题及答案解析
2013国家公务员考试行测资料分析习题及答案(11月15日)
2013国家公务员考试行测数字推理习题答案
2013国家公务员行测逻辑判断习题答案
2013国家公务员行测资料分析测试内容
2013国家公务员行测常识判断模拟题答案(11月14日)
2013国家公务员考试行测资料分析模拟题答案(11月14日)
2013国考言语理解的常考题型历年真题解析
2013国家公务员考试行测言语理解模拟试题答案(11月13日)
2013公务员行测模拟试题题及答案(11月12日)
2013国考行测逻辑判断常见的五种题型解析
2013国家公务员考试行测模拟习题及答案(11月12日)
分享到:
QQ空间
新浪微博
腾讯微博
人人网
上一个文章:
2013国家公务员考试行测全真模拟试卷
}
网站版权与免责声明
①由于各方面情况的不断调整与变化,本网所提供的相关信息请以权威部门公布的正式信息为准.
②本网转载的文/图等稿件出于非商业性目的,如转载稿涉及版权等问题,请在两周内来电联系.
最新文章
·
2013年国家公务员考试行测模拟试卷及答
·
2013国家公务员考试行测全真模拟试卷
·
2013国考公务员行测模拟试题及答案解析
·
2013国家公务员考试行测资料分析习题及
·
2013国家公务员考试行测数字推理习题答
·
2013国家公务员行测逻辑判断习题答案
·
2013国考行测训练判断推理之逻辑判断模
·
2013国家公务员考试行测判断推理习题及
·
2013国家公务员行测数量关系习题及答案
·
2013国考行测片段阅读类例题答案解析
·
2013国家公务员考试行测公共基础题例题
·
2013国家公务员考试行测数学运算命题趋
·
2013国家公务员行测逻辑填空题目历年真
·
2013国家公务员行测数学运算题目历年真
·
2013国家公务员行测阅读能力题目历年真
推荐文章
·
2013国家公务员考试行测全真模拟试卷
·
2013国家公务员考试行测模拟试题及答案
·
2013国家公务员考试行测模拟试题答案(
·
2013国家公务员考试行测模拟试题答案解
·
2013国家公务员考试申论预测卷答案:个
·
2013国家公务员考试申论预测试卷答案:
·
2013国家公务员考试行测模拟试题答案(
·
2013国家公务员考试行测数量关系部分模
·
2013国家公务员考试申论热点农村垃圾处
·
2013国家公务员考试申论提出对策题题型
·
2013年国家公务员考试行测全真模拟试卷
·
上海市2012年公务员考试申论A卷参考答
·
2011年国家公务员考试申论答案答题思路
·
2011国家公务员考试行政能力测验真题部
·
2011国家公务员考试行政能力测验真题答
|
关于我们
|
联系我们
|
版权申明
|
网站导航
|
闽ICP备06019773号