学历
|
高考
美术高考
考研
自考
成考
专升本
中考
会考
外语|
四六级
职称英语
商务英语
公共英语
日语能力
翻译资格
JTEST
资格
|
公务员
报关员
银行从业
司法
导游
教师资格
报关
财会|
会计证
经济师
会计职称
注册会计
税务师
资产评估
审计师
工程
|
一建
二建
造价师
造价员
咨询师
监理师
安全师
医学|
卫生资格
执业医师
执业药师
执业护士
|
教案
论文
文档
IT类
|
计算机等级
计算机软考
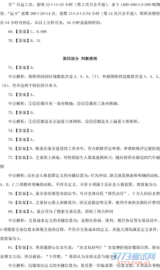
职称计算机
高校计算机
推荐-
国家公务员
事业单位招聘
军校国防生
自主招生
艺术特长生
招飞
3773考试网
-
公务员考试
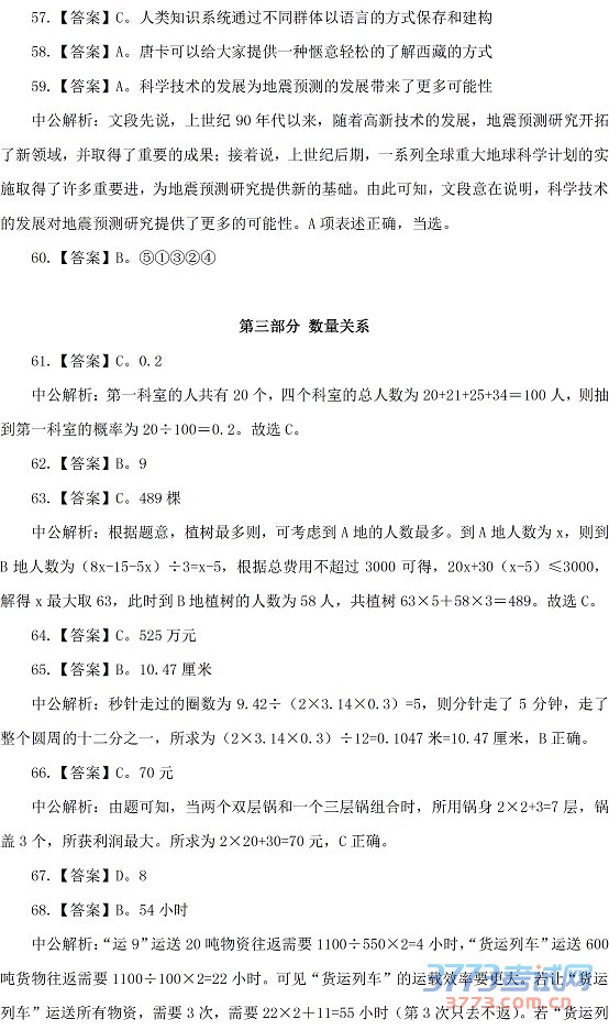
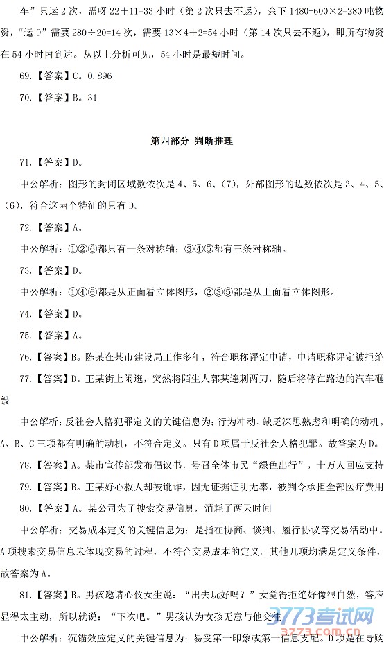
-
福建公务员
-
福建公务员
- 正文
2015福建公务员行测答案及解析
来源:2exam.com
2015-4-26 8:41:06
上一页
1
2
3
4
5
6
下一页
您可能喜欢的文章
2015年福建公务员考试真题及答案解析
2015福建公务员成绩查询时间方式
2014年福建三明市拟录用参公人员公示通告(十
2014年福建三明市拟录用参公人员公示通告(十
2014年福建三明市招考公务员和参公人员录用
2015年福建省取消和调整部分招考职位录用计
2015年福建厦门公务员2.4万人报名
广东省2015年公务员招考成绩查询时间安排
福建省2015年度考试录用公务员报考指南
莆田司法局系统2015公务员招考职位表简章
上一个文章:
2015年福建公务员考试真题及答案解析
网站版权与免责声明
①由于各方面情况的不断调整与变化,本网所提供的相关信息请以权威部门公布的正式信息为准.
②本网转载的文/图等稿件出于非商业性目的,如转载稿涉及版权及个人隐私等问题,请在两周内邮件fjksw@163.com联系.
最新文章
·
2015福建公务员行测答案及解析
·
2015年福建公务员考试真题及答案解析
·
2015福建公务员成绩查询时间方式
·
2014年福建三明市拟录用参公人员公示通
·
2014年福建三明市拟录用参公人员公示通
·
2014年福建三明市招考公务员和参公人员
·
2015年福建省取消和调整部分招考职位录
·
2015年福建厦门公务员2.4万人报名
·
福建省2015年度考试录用公务员报考指南
·
莆田司法局系统2015公务员招考职位表简
·
福州2015部分公务员招考职位表简章2
·
福州连江县2015公务员招考职位表简章2
·
福州2015部分公务员招考职位表简章
·
福州罗源县2015公务员招考职位表简章
·
福州连江县2015公务员招考职位表简章
推荐文章
·
2015福建公务员行测答案及解析
·
2015福建省公务员招考职位表专题
·
2015福建省党群机关公务员招考职位表(福
·
2015福建省中级、基层法院考试录用公务
·
2015福建省检察机关考试录用公务员职位
·
2015年福建省考试录用公务员公告
·
2015福建公务员考试录用公告发布
·
2014福建公务员笔试合格分数线55分
·
福建省2014部分公务员专项招考笔试科目
·
2014年福建省秋季公务员考试真题汇总
·
福建省公务员2014年秋季面试名单
·
2014秋季福建公务员行测真题答案解析
·
2014宁德市市级机关公开遴选公务员公告
·
2014年福建宁德市市级机公务员遴选考试
·
2014年福建宁德市市级机公务员遴选面试
|
关于我们
|
联系我们
|
版权申明
|
网站导航
|
琼ICP备12003406号