首页
高考
美术高考
音乐高考
体育高考
成人高考
考研
自考
中考
会考
专升本
高校
资讯
更多
自主招生保送生
|
艺术特长生
|
高水平运动员
|
空乘民航招飞
|
军校国防生
|
空军招飞
|
高考作文
|
大学排行榜
|
港澳高考
招生考试网
-
2010年高考
-
分省高考动态
-
安徽高考
- 正文
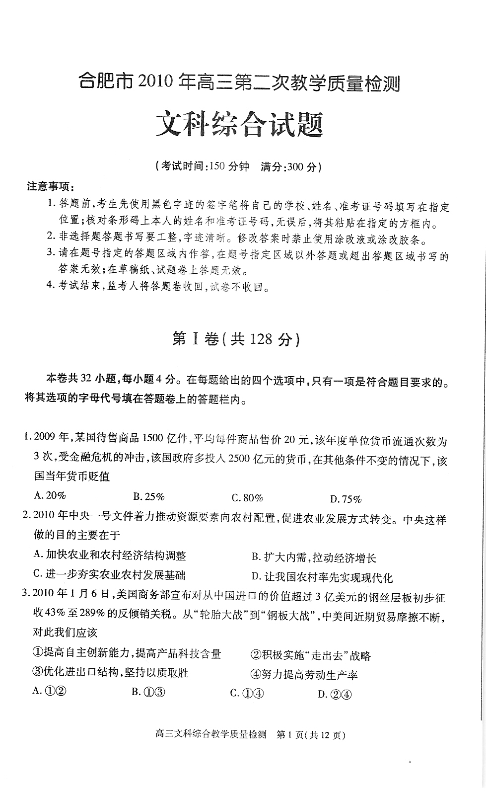
2010年合肥二模文综试题
来源:
2exam.com
2010-3-28 20:09:38 【字体:小 大】
2010年合肥二模文综试题
安徽高考
]
[组图]
2010年合肥市二模文综试题答案
1
2
3
4
5
6
7
8
9
10
...
下一页
>>
■
看了这篇文章的网友还关注以下文章
2010年安徽二本投档线公布录取时间
2010年安徽省高考二本投档录取分数线及排名
安徽省2010年高考二本院校投档分数及排名(理工科)
安徽省2010年第二批本科院校投档分数及排名(文史)
津沪皖高职专科咨询会参会院校名单
安徽省2010高考二本批次录取计划招收87076人
2010年安徽高考一本批次录取30050人
安徽二本录取计划招录87076人 7月26日征集志愿
2010年安徽省一本录取高分扎堆大减
高招疑问:征集志愿是不是补录?
平行志愿填报避“四不”
上一个文章:
2010年合肥高三二模理综试卷
下一个文章:
2010年合肥市高三二模英语试题
网站版权与免责声明
①由于各方面情况的不断调整与变化,本网所提供的相关信息请以权威部门公布的正式信息为准.
②本网转载的文/图等稿件出于非商业性目的,如转载稿涉及版权等问题,请在两周内来电联系.
最新文章
·
2010年安徽二本投档线公布录取时间
·
2010年安徽省高考二本投档录取分数线及
·
安徽省2010年高考二本院校投档分数及排
·
安徽省2010年第二批本科院校投档分数及
·
津沪皖高职专科咨询会参会院校名单
·
安徽省2010高考二本批次录取计划招收8
·
2010年安徽高考一本批次录取30050人
·
安徽二本录取计划招录87076人 7月26日
·
2010年安徽省一本录取高分扎堆大减
·
高招疑问:征集志愿是不是补录?
·
平行志愿填报避“四不”
·
2010安徽高考二本录取开始计划招收870
·
2010安徽高考一本平行志愿医学类成新热
·
安徽2010高考体育一批艺术二批录取人数
·
2010安徽省高考艺术类第四批次录取安排
·
2010安徽省高考二本批次计划招收87076
·
2010安徽省高考文理科一本批次录取情况
·
安徽省2010年艺术类第三批次(本科)缺
推荐文章
·
2010年安徽省高考二本投档录取分数线及
·
2001年安徽高考一本投档分数线公布
·
安徽省2010年高考第一批本科院校投档分
·
2010年安徽省艺术类第二批本科录取综合
·
2010年安徽省高考录取查询开始!
·
安徽省2010年艺术类第一批次录取查询开
·
安徽省2010体育类第一批本科录取分数线
·
2010年安徽高考录取分数线发布
·
2010年安徽省高考成绩查询开始
·
2010年安徽省高考录取分数线公布
热门文章
·
2010年安徽省高考二本投档录取分数线及
·
安徽省2010年高考二本院校投档分数及排
·
安徽省2010年第二批本科院校投档分数及
·
安徽省2010高考二本批次录取计划招收8
·
安徽二本录取计划招录87076人 7月26日
·
安徽建筑工业学院城市建设学院招生网2
·
安徽省2010年高考一本批次征集志愿计划
·
2010年安徽一本院校公布征集志愿计划
·
2010安徽高考部分省内高校提档线走高
·
安徽省2010年文理科一本院校投档分数及
·
2001年安徽高考一本投档分数线公布
·
2010年安徽省一本理科院校投档分数线及
·
2010年安徽省一本文史院校录取分数线及
·
安徽省2010年高考第一批本科院校投档分
·
2010年安徽省体育类一本科缺额补录计划