学历类
|
阳光高考
研 究 生
自学考试
成人高考
专 升 本
中考
会考
外语类
|
四 六 级
职称英语
商务英语
公共英语
日语能力
资格类
|
公 务 员
报 关 员
银行从业
司法考试
导 游 证
教师资格
财会类|
会 计 证
经 济 师
会计职称
注册会计
税 务 师
工程类
|
一级建造
二级建造
造 价 师
造 价 员
咨 询 师
监 理 师
医学类
|
卫生资格
执业医师
执业药师
执业护士
国际护士
计算机
|
等级考试
软件水平
应用能力
其它类
|
书画等级
美国高考
驾 驶 员
书法等级
少儿英语
报 检 员
单 证 员
出国留学
招生考试网
-
高考
-
分省高考动态
-
湖北高考
- 正文
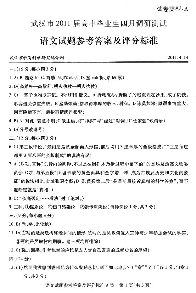
2011湖北武汉四月调考语文试题及答案(a卷)
来源:
中国教育在线
2011-4-15 9:26:00 【字体:小 大】
上一页
1
2
3
4
5
6
7
8
下一页
将这篇文章一键分享到:
2011北京物资学院新增信息工程专业
2011湖南省普通高校招生艺术类统一考试术科考试大纲
山东教育考试院2011高考本科二批三批合并录取
2011山东高招仍然没有地方性加分政策
山东教育考试院2012年起本科与高职入学考试分离
2012山东高招将文理仍不分科
西安交通大学2011在京招生计划50人
北京交通大学2011在京招生计划214人
上一个文章:
2011湖北武汉四月调考今天开考
下一个文章: 没有了
网站版权与免责声明
①由于各方面情况的不断调整与变化,本网所提供的相关信息请以权威部门公布的正式信息为准.
②本网转载的文/图等稿件出于非商业性目的,如转载稿涉及版权等问题,请在两周内来电联系.
热门文章
·
2010年湖北省生第四批高职高专二征集志
·
湖北第四批高职高专(二)第一志愿录取投
·
2010湖北高考第四批高职高专(二)院校投
·
2010年湖北高考二专院校录取分数线公布
·
湖北省2010年二专批录取院校第一志愿投
·
湖北交通职业技术学院2010年录取查询
·
武汉工业职业技术学院2010年录取查询
·
鄂州职业大学2010年录取情况查询
·
湖北职业技术学院2010录取查询
·
武汉职业技术学院2010年高考录取查询
·
武汉船舶职业技术学院2010年高考录取查
·
2010湖北省高考四批一征集志愿填报开始
·
2010湖北省四批(一)录取部分学校投档线
·
湖北省2010年第四批高职高专(一)录取
·
湖北省第四批高职高专(一)录取开始
最新文章
·
2011湖北武汉四月调考语文试题及答案(
·
2011湖北武汉四月调考今天开考
·
2011年宜昌举行英语口语考试电脑成“考
·
2011湖北武汉4月调考时间14-15日
·
2011武汉58名耳聋生参加不一样高考
·
2011湖北3名学生联考表现突出报考清华
·
2011年湖北省各院校本科新增专业
·
黄冈职业技术学院建筑工程技术专业单独
·
黄冈职业技术学院2011年自主招生数学考
·
2011黄冈职业技术学院单独招生考试大纲
·
武汉船舶职业技术学院2011高考生单独招
·
武汉船舶职业技术学院2011年单独招生考
·
武汉铁路职业技术学院2011年单独招生考
·
武汉铁路职业技术学院2011年单独招生工
·
2011年武汉职业技术学院单独招生方案
推荐文章
·
2011湖北武汉四月调考语文试题及答案(
·
2011湖北高考报名时间分两个时段进行
·
湖北省2010年专科补录工作即将开始
·
2010年湖北省生第四批高职高专二征集志
·
2010年湖北高考二专院校录取分数线公布
·
湖北省2010年三本征集志愿院校投档分数
·
2010年湖北省三本提前批艺术高职高专征
·
2010年湖北省高考三本院校第一志愿录取
·
湖北省2010年提前批专科院校(艺术体育
·
2010年湖北省二本(第二批本科)征集志愿
·
2010年湖北省高考二本院校录取分数线(
·
点击进入2010年湖北省高考成绩查询页面
·
湖北省普通高校2010年阳光招生百问
·
湖北省2010年普通高等学校招生工作规定
·
2010年湖北省普通高校招生主要政策规定