3773考试网 - 高考 - 高考模拟题 - 高考语文 - 正文

2021湖南金太阳高三12月联考语文试题及答案

来源:爱考网 [2020/12/25] [微信公众号查成绩:]

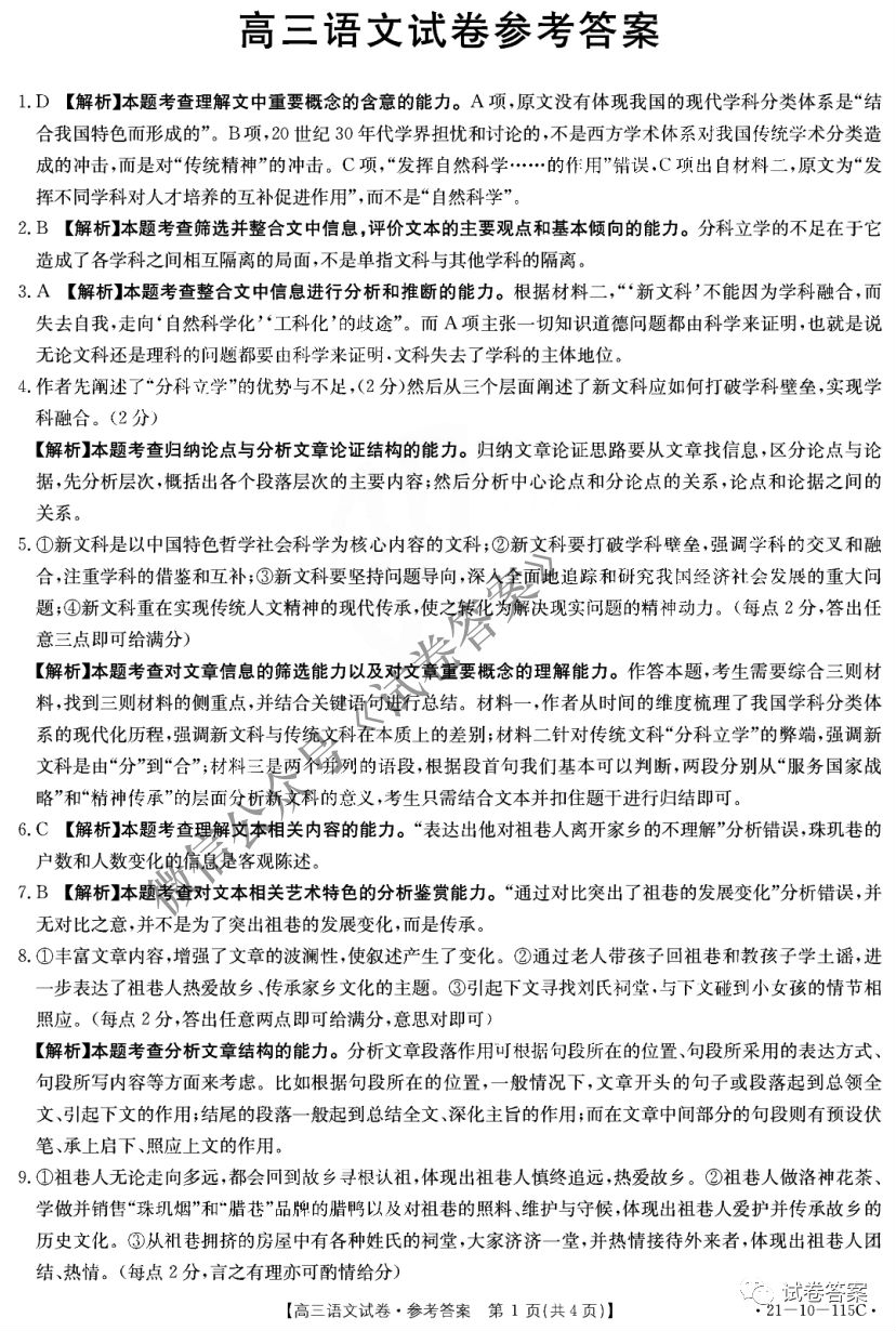
2021湖南金太阳高三12月联考(21-11-200C)语文试题及参考答案

2021湖南金太阳高三12月联考(21-11-200C)语文试题及参考答案

2021湖南金太阳高三12月联考(21-11-200C)语文试题及参考答案

2021湖南金太阳高三12月联考(21-11-200C)语文试题及参考答案

2021湖南金太阳高三12月联考(21-11-200C)语文试题及参考答案

2021湖南金太阳高三12月联考(21-11-200C)语文试题及参考答案


 

上一页  [1] [2] 

微信公众号查成绩:

免责声明:以上内容仅代表原创者观点,其内容未经本站证实,本网对以上内容的真实性、完整性不作任何保证或承诺,转载目的在于传递更多信息,由此产生的后果与本网无关;如以上转载内容不慎侵犯了您的权益,请联系我们fjksw@163.com,我们将会及时处理。

您可能喜欢的文章

关于我们 | 联系我们 | 版权申明 | 网站导航 | 手机版

闽ICP备08106227号-4 闽ICP备08106227号-2 闽公网安备 35020602001461号

本站信息来自于官方网站及新闻媒体, 如有侵犯您的隐私请联系我们: