3773考试网 - 高考 - 各省高考 - 辽宁对口升学 - 正文

2018辽宁对口升学考生填报志愿流程

来源:辽宁招生考试之窗 [2018-1-25] [微信公众号查成绩:]
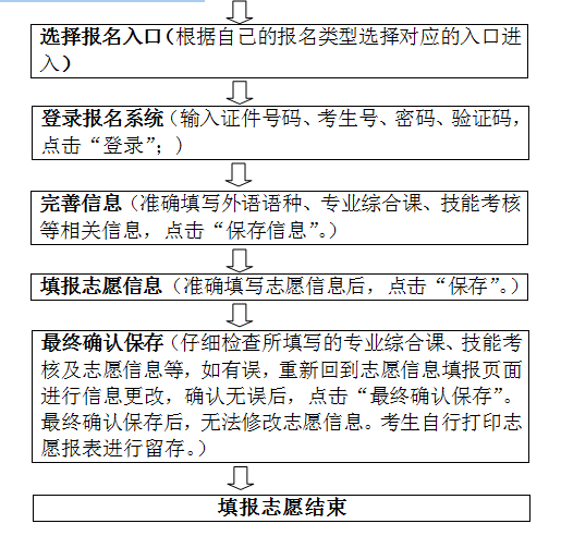
2018年我省职业教育对口升学考生网上报名分成二个阶段。第一阶段:填报基本信息、网上缴费,现场资格审查和身份验证信息采集;第二阶段:填报专业综合课、技能考核、志愿信息等。第二阶段具体操作流程如下:
 
微信公众号查成绩:

免责声明:以上内容仅代表原创者观点,其内容未经本站证实,本网对以上内容的真实性、完整性不作任何保证或承诺,转载目的在于传递更多信息,由此产生的后果与本网无关;如以上转载内容不慎侵犯了您的权益,请联系我们fjksw@163.com,我们将会及时处理。

您可能喜欢的文章

关于我们 | 联系我们 | 版权申明 | 网站导航 |手机版

版权所有 © 2004 - 2018 3773考试网(琼ICP备12003406号)

本站大部分信息来自于官方网站及新闻媒体, 如有侵犯您的隐私请联系我们: