3773考试网 - 考研 - 分省考研信息 - 天津考研 - 正文

天津市教育招生考试院致2021天津考研考生的一封信

来源:天津市教育招生考试院 [2020/12/13] [微信公众号查成绩:]
2021年全国硕士研究生招生考生初试即将于12月26日至28日举行,如何在疫情防控常态化下顺利应考,请你们在考前冲刺阶段暂时放下手中的复习资料,仔细阅读一下市考试院为你们准备的温馨提示。

  一、遵守防疫要求,做好个人防护

  1.提前申领并每日刷新健康码

  要提前申请天津健康码,并每天刷新。经过市大数据管理中心监测,考试当天为绿码的考生才能进入常规考点和常规考场参加考试。

  2.如实填写健康卡并报告健康状况

  在“招考资讯网”(http://www.zhaokao.net)下载个人健康卡后,自12月12日开始的14天,要如实填写个人健康卡,记录体温,签署安全考试承诺书,并在第一场考试入场时交给监考员。

  目前仍身在外地的考生,请在“离津情况记录”一栏中如实填写来津的行程。建议你们提前几天来天津,适应一下气候,熟悉一下交通,调整一下身心,以最佳状态参加考试。

  3.尽量减少流动和聚集

  不要去中高风险等有疫情的地区,尽量减少流动,尽量不参加聚集性活动,因特殊原因确需前往的,要科学佩戴口罩,注意保持1米以上社交距离,全程做好个人防护。

  4.及时进行健康排查

  考前14天内若出现发热、乏力、咳嗽、呼吸困难、腹泻等可疑症状,有境外或中高风险地区(含风险调整为低风险且未满14天地区)活动轨迹或天津健康码为非“绿码”的人员,应按规定及时就医排查。相关考生须携带考前7天我市定点医院的核酸检测阴性证明,方可参加考试。

  5.赴考途中要做好防护

  如乘坐出租车或网约车赴考点,要在后排落座并全程佩戴口罩;如乘坐公共交通工具赴考点,宜全程佩戴口罩,可佩戴一次性手套,并做好手卫生。途中尽量避免用手接触其他物品,与周围乘客尽可能保持安全距离。

  6.进退考点考场时要服从安排

  考试当天,应预留充足的时间,提前到达考点接受相关检查,以免影响考试。要主动接受进入考点和考场内的体温检测,若体温达到或超过37.3℃,须服从考点应急处置安排。听从考点指挥,分散进入考点和考场楼,进退考场、如厕时均须与他人保持1米以上距离,考生之间避免近距离接触交流。进入考场前宜用速干手消毒剂进行手消毒或者洗手。

  7.入场就座后可不佩戴口罩

  在进入考场前要佩戴口罩,进入考场时不得因为佩戴口罩影响身份识别;我市低风险地区考点,考生进入考场就座后,可以自主决定是否继续佩戴口罩。

  8.不如实报告要承担法律责任

  刻意隐瞒病情或者不如实报告发热史、旅行史和接触史的考生,以及在考试疫情防控中拒不配合的人员,将按照《治安管理处罚法》《传染病防治法》和《关于依法惩治妨害新型冠状病毒感染肺炎疫情防控违法犯罪的意见》等法律法规予以处理。

  考试疫情防控措施将根据疫情防控形势变化适时调整,请及时关注天津市教育招生考试院官方网站(招考资讯网)和微信公众号,了解相关信息。

  二、及时打印《准考证》,做好考试准备

  1.12月10日至12月28日,考生凭用户名和密码登录“研招网”下载本人《准考证》并自行打印(网址:https://yz.chsi.com.cn)。第一场考试入场时,须同时提供本人《准考证》、有效居民身份证、健康卡、天津健康码“绿码”。《准考证》正、反两面在使用期间均不得涂改或书写任何字迹,否则会按违规情况处理。初试后请妥善保管《准考证》,参加复试时还将继续使用。

  2.12月21日开始,请登录“招考资讯网”(http://www.zhaokao.net)进行具体的考场、座位查询。根据报考点的安排,每位考生参加考试的考点不变,但不同科目的考试可能会有考场和座位的变化,请务必记录好每一科的考场号和座位号,避免因走错考场耽误考试。

  3.考试时间为3小时以上的业务课二科目(代码为5××),将安排在12月28日上午8:30进行,请相关考生及时关注报考点提示的考试地点。

  4.请考生按照《准考证》和报考点网站的说明,提前熟悉考点周边环境、规划交通路线,关注考试当天的天气情况,主动了解报考点对自驾车参加考试的相关要求,避免考试当天因天气原因或交通原因耽误考试。

  三、遵纪守法,诚信应考

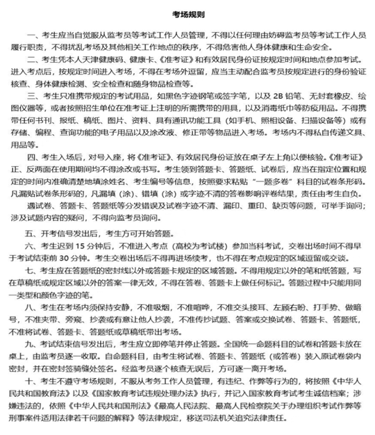
  1.考试前请认真阅读《考场规则》,允许携带的物品才可以带入考场,不允许携带的物品(尤其是手机)请务必提前放置好,以免影响正常考试。


  2.如有不遵守考场规则,不服从考务工作人员管理,有违纪、作弊等行为的,将按照《中华人民共和国教育法》以及《国家教育考试违规处理办法》执行,并记入国家教育考试考生诚信档案;涉嫌违法的,依照《中华人民共和国刑法》《最高人民法院、最高人民检察院关于办理组织考试作弊等刑事案件适用法律若干问题的解释》等法律规定,移送司法机关追究法律责任。

  十多年寒窗苦读,是为了更好的未来。违纪作弊行为必定会受到法律法规的严惩,请大家一定要珍惜机会,不要因为一时的侥幸心理,抱憾终身。

  实现梦想的路上,有你们不分昼夜的努力,更有数以千计的考试工作人员在为你们保驾护航。预祝广大考生考出满意的成绩!
微信公众号查成绩:

免责声明:以上内容仅代表原创者观点,其内容未经本站证实,本网对以上内容的真实性、完整性不作任何保证或承诺,转载目的在于传递更多信息,由此产生的后果与本网无关;如以上转载内容不慎侵犯了您的权益,请联系我们fjksw@163.com,我们将会及时处理。

您可能喜欢的文章

关于我们 | 联系我们 | 版权申明 | 网站导航 | 手机版

闽ICP备08106227号-4 闽ICP备08106227号-2 闽公网安备 35020602001461号

本站信息来自于官方网站及新闻媒体, 如有侵犯您的隐私请联系我们: