高考 中考 美术高考 更多
频道栏目 | 各省高考 福建高考 各省高考分数线 高校录取分数线 高考成绩查询 高考满分作文 高考状元网 高考录取查询 高校录取查询 高考试卷答案 高考模拟题 自主招生 保送生 高校访谈 高校招生 招生简章 招生计划 招生章程 招生专业 高考试题答案
频道栏目 | 中考成绩查询 各省中考 福建中考 中考分数线 中考试题答案 试题答案 小升初 中考满分作文 小学招生 幼儿园招生 新疆内初班 西藏内高班 开学第一课 成绩查询 安全教育平台 简章考纲 报考指南 高中学业水平考试 福建会考 模拟题答案
频道栏目 | 各省美术联考 各省艺考 招生计划 成绩查询 艺术类专业分数线 艺考资讯 招生简章 艺考报名 专业校考考点 音乐联考 体育统考 书法专业考试 播音主持艺术 高水平艺术团 高水平运动队 艺术类专业 影视表演空乘 舞蹈学专业 摄影专业 学前教育
频道栏目 | 分省专升本 政策法规 考试大纲 考试问答 试题答案 录取查询 成绩查询 录取分数线
频道栏目 | 高中学业水平 会考 成绩查询 试题答案 政策辅导 学业水平成绩查询
频道栏目 | 全国自考 福建自考 自考报名入口 成绩查询 自考成绩查询 报考指南 主考院校 自考专业 考试计划 自考复习 自考教材 自考真题答案 自考网站 自考大纲 自考模拟题 自考论文答辩
频道栏目 | 综合成考 分省成人高考 福建 成绩查询 录取查询 录取分数线 学位英语 报考指南 招生简章 模拟试题 试题答案 成人学士学位 考试辅导 高校招生 成考物理辅导 成考英语辅导 成考语文辅导 成考化学辅导 成考政治辅导 成考地理辅导
频道栏目 | 公务员考试 国家公务员考试 福建公务员 事业单位招聘 教师招聘 招警考试 特岗教师招聘 政法干警考试 医生护士招聘 公务员辅导 公务员真题答案 公务员面试 公务员申论 公务员政策 选调生 三支一扶 大学生村官 成绩查询 社区工作者 专业技术
频道栏目 | 高校资讯 大学排名 高校更名信息 普通高校 独立学院 军校 香港澳门台湾高校 艺术学院 体育学院 成人高校 助学贷款 校庆 资料库 高校通讯录 院校介绍 国家重点学科 大学生就业 外军名校介绍 国外大学
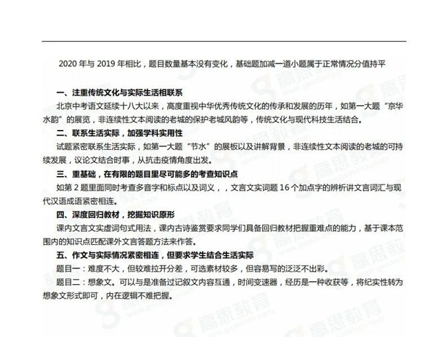
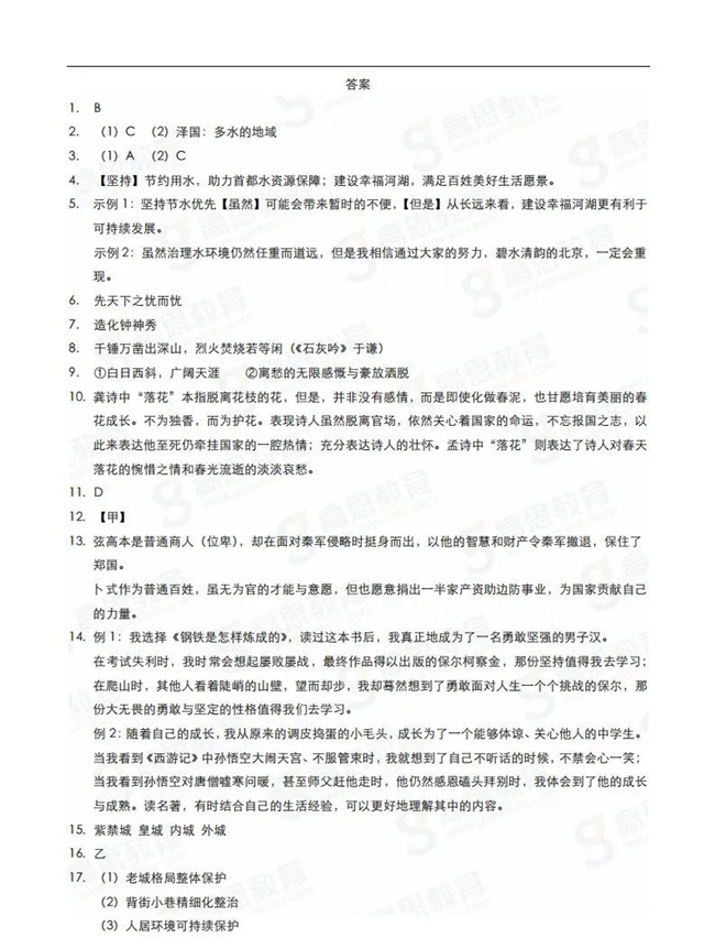
2020年北京中考语文真题+答案
免责声明:以上内容仅代表原创者观点,其内容未经本站证实,本网对以上内容的真实性、完整性不作任何保证或承诺,转载目的在于传递更多信息,由此产生的后果与本网无关;如以上转载内容不慎侵犯了您的权益,请联系我们fjksw@163.com,我们将会及时处理。
中考成绩查询 各省中考 福建中考 中考分数线 中考试题答案 试题答案 小升初 中考满分作文 小学招生 幼儿园招生 新疆内初班 西藏内高班 开学第一课 成绩查询 安全教育平台 简章考纲 报考指南 高中学业水平考试 福建会考 模拟题答案 语文辅导 数学辅导 英语辅导 物理辅导 全国高中 模拟试题答案 作文辅导 中考体育 华杯赛 化学辅导 思想品德 历史辅导
中考查分 中考作文 中考答案 中考分数线 中考录取查询 中考志愿填报 免费师范生 高考成绩查询 高考试题答案