学历类
|
阳光高考
研 究 生
自学考试
成人高考
专 升 本
中考
会考
外语类
|
四 六 级
职称英语
商务英语
公共英语
日语能力
资格类
|
公 务 员
报 关 员
银行从业
司法考试
导 游 证
教师资格
财会类|
会 计 证
经 济 师
会计职称
注册会计
税 务 师
工程类
|
一级建造
二级建造
造 价 师
造 价 员
咨 询 师
监 理 师
医学类
|
卫生资格
执业医师
执业药师
执业护士
国际护士
计算机
|
等级考试
软件水平
应用能力
其它类
|
书画等级
美国高考
驾 驶 员
书法等级
少儿英语
报 检 员
单 证 员
出国留学
招生考试网
-
中考网
-
各省中考
-
河南中考中招
-
河南中招综合
- 正文
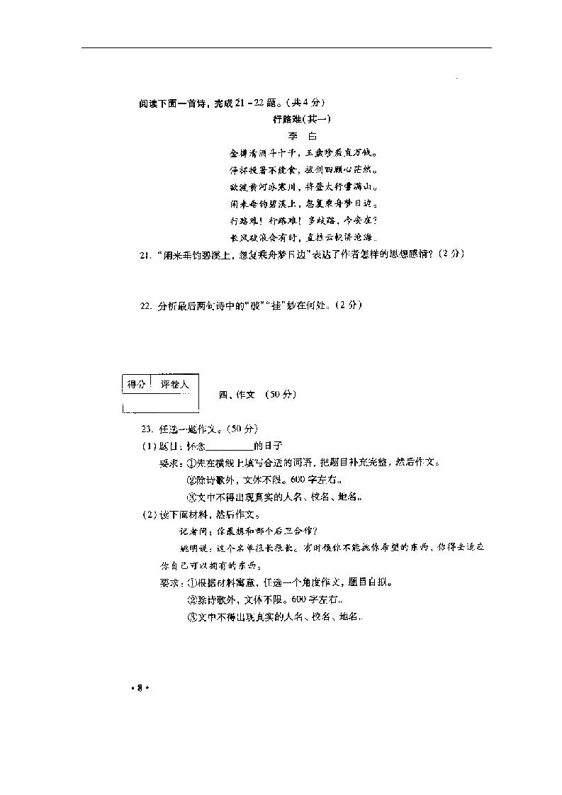
河南2011中考语文试题及答案
来源:
2exam.com
2011-6-27 16:27:03 【字体:小 大】
上一页
1
2
3
4
5
6
7
8
将这篇文章一键分享到:
广东深圳2011中考数学试题
江苏宿迁2011中考数学试题及答案
贵州贵阳2011中考数学试题及答案
福建泉州2011中考数学试题及答案
浙江温州2011中考分数线
江苏无锡2011中考分数段680分以上315人
2011北京中考分数线预计低于去年
安徽芜湖2011中考政治试题及答案
上一个文章:
2011年河南省中考历史试题及答案
下一个文章: 没有了
网站版权与免责声明
①由于各方面情况的不断调整与变化,本网所提供的相关信息请以权威部门公布的正式信息为准.
②本网转载的文/图等稿件出于非商业性目的,如转载稿涉及版权等问题,请在两周内来电联系.
热门文章
·
2011年河南省中考历史试题及答案
·
河南省2010年中专学校第一次录取工作的
·
2010年河南省中考中招作文题
·
河南中招网2010年中考成绩查询分数线
·
河南省招办公布465所学校有中专招生资
·
河南省招生办公室2010年具有中专招生资
·
平顶山市财经学校2010招生简章
·
郑州市卫生学校2010年招生简章
·
2010年河南中招考试时间6月25日至6月2
·
2010年河南中招考试方案公布 考试6月2
·
河南省2010年普通高中招生工作的意见
·
2010年河南省初中毕业生学业考试命题要
·
2010年河南中招考试方案
·
河南省教育厅2010年中招考试方案考试时
·
2010年河南省中专招生志愿填报与体检
最新文章
·
河南2011中考语文试题及答案
·
2011年河南省中考历史试题及答案
·
河南省教育厅2011年中职生对口升学的通
·
2011河南中专招生12月30日录取结束
·
2010年河南省中专招生计划查询
·
2010年河南省具有普通中专招生资格学校
·
河南省2010中专招生首次只录取中招考生
·
2010年河南中专招生计划22万分数线240
·
2010年河南省中专录取开始招生计划
·
河南2010中专8月3日录取 招生计划22万
·
2010年河南普通中专录取8月3日起
·
河南省2010年中专学校第一次录取工作的
·
2010年河南省中考中招作文题
·
河南中招网2010年中考成绩查询分数线
·
河南省招办公布465所学校有中专招生资
推荐文章
·
2011年河南省中考历史试题及答案
·
河南省2010年普通中专学校招生工作实施