
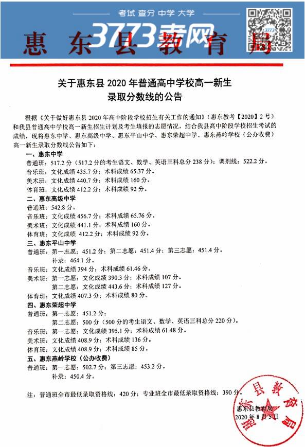
另外
惠东的中考录取分数线也出来了
↓↓↓
一、惠东中学
普通班:517.2分;调剂线:522.2分
二、高级中学
普通班:542.8分
三、平山中学
普通班:451.2分
四、惠东荣超中学
普通班:451.2分
五、惠东燕岭学校(公费生)
普通班:第一志愿:502.7分
免责声明:以上内容仅代表原创者观点,其内容未经本站证实,本网对以上内容的真实性、完整性不作任何保证或承诺,转载目的在于传递更多信息,由此产生的后果与本网无关;如以上转载内容不慎侵犯了您的权益,请联系我们fjksw@163.com,我们将会及时处理。