学历类
|
阳光高考
研 究 生
自学考试
成人高考
专 升 本
中考
会考
外语类
|
四 六 级
职称英语
商务英语
公共英语
日语能力
资格类
|
公 务 员
报 关 员
银行从业
司法考试
导 游 证
教师资格
财会类|
会 计 证
经 济 师
会计职称
注册会计
税 务 师
工程类
|
一级建造
二级建造
造 价 师
造 价 员
咨 询 师
监 理 师
医学类
|
卫生资格
执业医师
执业药师
执业护士
国际护士
计算机
|
等级考试
软件水平
应用能力
其它类
|
书画等级
美国高考
驾 驶 员
书法等级
少儿英语
报 检 员
单 证 员
出国留学
招生考试网
-
中考网
-
各省中考
-
四川中考
-
南充中考
- 正文
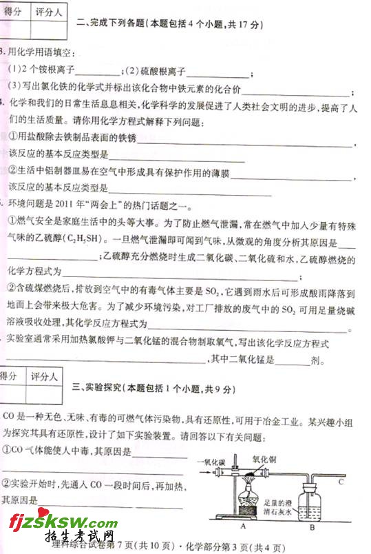
四川南充2011年中考化学试题及答案
来源:
2exam.com
2011-6-20 15:03:36 【字体:小 大】
上一页
1
2
3
4
5
下一页
将这篇文章一键分享到:
四川成都2011年中考物理试题及答案
四川成都2011年中考数学试题及答案
四川眉山市2011年中考语文试题及答案
2011年山东泰安中考地理试题及答案
山东东营2011年中考语文试题及答案
2011年山东青岛中考语文试题及答案
2011年山东聊城中考历史试题
2011年山东聊城中考生物试题及答案
上一个文章:
四川南充2011年中考作文题目
下一个文章: 没有了
网站版权与免责声明
①由于各方面情况的不断调整与变化,本网所提供的相关信息请以权威部门公布的正式信息为准.
②本网转载的文/图等稿件出于非商业性目的,如转载稿涉及版权等问题,请在两周内来电联系.
热门文章
·
南充市8.1万名学生参加中考是在周末
·
南充市2010年中考考试6月中旬进行
·
南充教育局网站
最新文章
·
四川南充2011年中考化学试题及答案
·
四川南充2011年中考作文题目
·
四川2010年南充中考作文:等待__;成长
·
南充市8.1万名学生参加中考是在周末
·
南充市2010年中考考试6月中旬进行
·
南充教育局网站
·
2010年南充市高中机考文件
·
2010年南充市中职校招生4.3万人
推荐文章
·
四川南充2011年中考化学试题及答案