重磅!2018年江阴各批次高中录取分数线全部出炉!
随着第四批次中招录取分数线的出炉
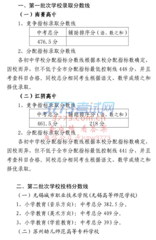
2018年江阴各批次高中录取分数线
终于都出来了!
跟着小编回顾
今年江阴中考最低控制分数线
公办普通高中
中职与普通本科“3+4”分段培养
最低控制线:386分
五年制高职
最低控制线:344.5分




小编对今年各批次的录取分数线做了汇总
恭喜各位娃们
进入自己理想的高中
拜托了冰箱第四季
愿你们
未来可期
大有可为
免责声明:以上内容仅代表原创者观点,其内容未经本站证实,本网对以上内容的真实性、完整性不作任何保证或承诺,转载目的在于传递更多信息,由此产生的后果与本网无关;如以上转载内容不慎侵犯了您的权益,请联系我们fjksw@163.com,我们将会及时处理。