3773考试网 - 中考 - 小学招生 - 正文

2020长沙小学招生学区划片范围公布

来源:三湘都市报 [2020-4-14] [微信公众号查成绩:]

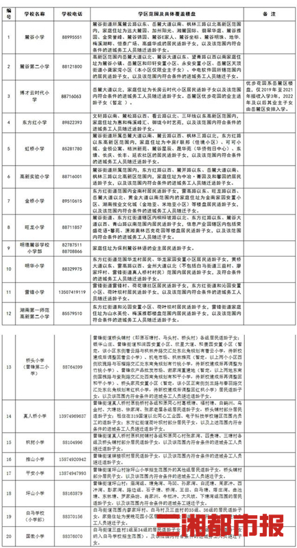
三湘都市报4月14日讯(记者 杨斯涵 黄京) 明天就是“长沙市普通中小学入学报名系统”2020年城区网上报名时间了,家长们最关心的莫过于孩子可以在哪个学校上学。今日,记者了解到,长沙岳麓区教育局、芙蓉区教育局、雨花区教育局、高新区教育局公布了“2020年公办小学学区范围及覆盖具体楼盘信息”。

公告指出,各区教育行政管理部门根据区域内教育规划布局、历史沿革、办学规模、周边生源和交通状况等因素,相对就近、合理划分每所小学的学区范围。个别学区由于生源增长导致容量不够,不能完全接纳本学区适龄儿童(少年)入学的,由该区教育行政部门按照生源排序和相对就近的原则统筹安排。

值得注意的是,“长沙市普通中小学入学报名系统”网上报名自4月15日上午9时起正式开通,报名截止日期为4月30日,建议家长根据“报名系统”中的注意事项和操作指南,按照步骤,错峰登录操作。遇到问题家长无需焦虑,如有疑问,请查阅操作指南或咨询报名学校和属地教育行政部门。对长沙岳麓区、芙蓉区、雨花区、高新区公办义务教育学校学区划分及入学政策有疑问的市民,可拨打以下电话进行咨询。

岳麓区教育局基础教育科:0731-88999489、0731-88999272

高新区教育局教育处:0731-88096978

芙蓉区教育局基础教育科:84683247

雨花区教育局基础教育科:0731-85880323

附:

芙蓉区:

雨花区:

岳麓区:

高新区:

微信公众号查成绩:

免责声明:以上内容仅代表原创者观点,其内容未经本站证实,本网对以上内容的真实性、完整性不作任何保证或承诺,转载目的在于传递更多信息,由此产生的后果与本网无关;如以上转载内容不慎侵犯了您的权益,请联系我们fjksw@163.com,我们将会及时处理。

您可能喜欢的文章

关于我们 | 联系我们 | 版权申明 | 网站导航 | 手机版

闽ICP备08106227号-4 闽ICP备08106227号-2 闽公网安备 35020602001461号

本站信息来自于官方网站及新闻媒体, 如有侵犯您的隐私请联系我们: