学历类
|
阳光高考
研 究 生
自学考试
成人高考
专 升 本
中考
会考
外语类
|
四 六 级
职称英语
商务英语
公共英语
日语能力
资格类
|
公 务 员
报 关 员
银行从业
司法考试
导 游 证
教师资格
财会类|
会 计 证
经 济 师
会计职称
注册会计
税 务 师
工程类
|
一级建造
二级建造
造 价 师
造 价 员
咨 询 师
监 理 师
医学类
|
卫生资格
执业医师
执业药师
执业护士
国际护士
计算机
|
等级考试
软件水平
应用能力
其它类
|
书画等级
美国高考
驾 驶 员
书法等级
少儿英语
报 检 员
单 证 员
出国留学
招生考试网
-
中考网
-
各省中考
-
山东中考
-
烟台中考
- 正文
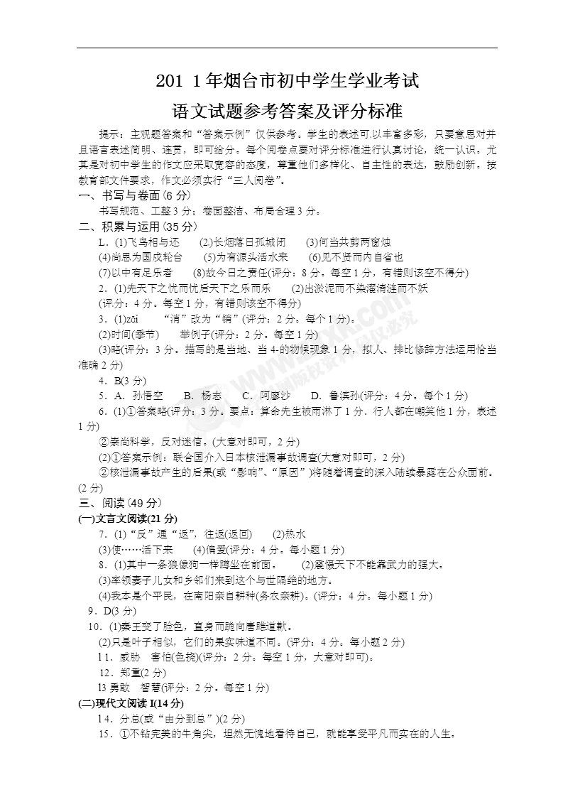
山东烟台2011年中考语文试题及答案
来源:
2exam.com
2011-6-22 19:56:37 【字体:小 大】
上一页
1
2
3
4
5
6
7
8
9
下一页
将这篇文章一键分享到:
湖北怀化2011年中考语文试题及答案
湖南株洲2011年中考地理试题及答案
贵州遵义2011年中考语文试题及答案
江苏盐城2011年中考语文试题及答案
江苏泰州2011中考语文试题及答案
山东济宁2011中考数学试题及答案
山东济宁2011中考历史试题及答案
青岛2011中考作文得分45分左右就非常优秀
上一个文章:
2011山东烟台中考作文题目
下一个文章: 没有了
网站版权与免责声明
①由于各方面情况的不断调整与变化,本网所提供的相关信息请以权威部门公布的正式信息为准.
②本网转载的文/图等稿件出于非商业性目的,如转载稿涉及版权等问题,请在两周内来电联系.
热门文章
·
山东烟台2011年中考英语试题及答案
最新文章
·
山东烟台2011年中考语文试题及答案
·
2011山东烟台中考作文题目
·
山东烟台2011年中考英语试题及答案
·
山东烟台2011年中考化学试题及答案
·
烟台2011年中考6月13日开考考试安排表
·
山东烟台2011中考五区共设58个考点
·
山东烟台2011中高考考点公布 中考6个考
推荐文章
·
山东烟台2011年中考语文试题及答案
·
山东烟台2011年中考英语试题及答案