首页
高考
美术高考
成人高考
考研
自考
中考
会考
专升本
高校
公务员
导游考试
更多
自主招生
|
保送生
|
艺术特长生
|
高水平运动员
|
空乘民航招飞
|
军校国防生
|
空军招飞
|
高考作文
|
大学排行榜
|
中考分数线
|
中考查分
3773考试网
-
成人高考
-
分省成人高考
-
贵州
- 正文
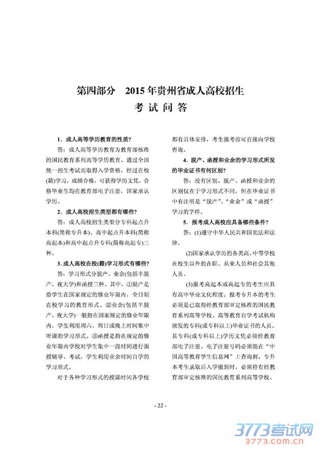
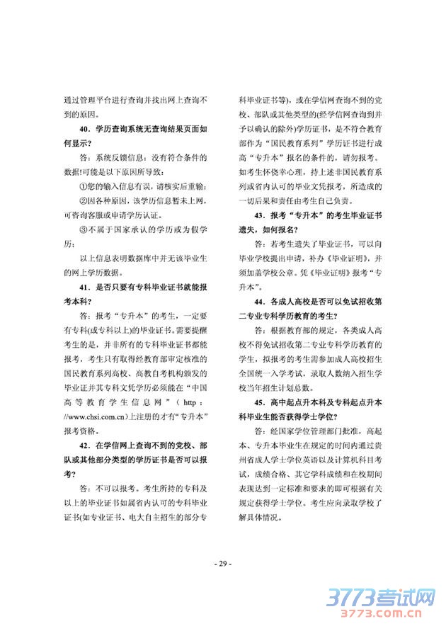
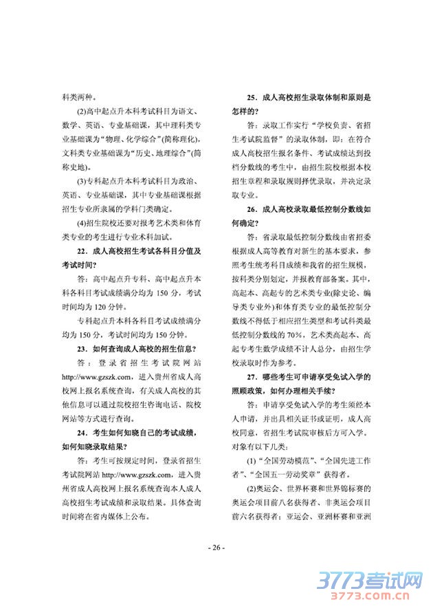
2015贵州成人高考考试政策问答
来源:贵州考试院
2015-8-24 12:23:34
2015贵州成人高考考试政策问答
您可能喜欢的文章
2015贵州成人高考网上报名流程-贵州省招生考
2015贵州成人高考时间(专升本高起本高起专)
2015贵州成人高考招生工作实施细则
2015贵州成人高考报名时间及方法打印准考证
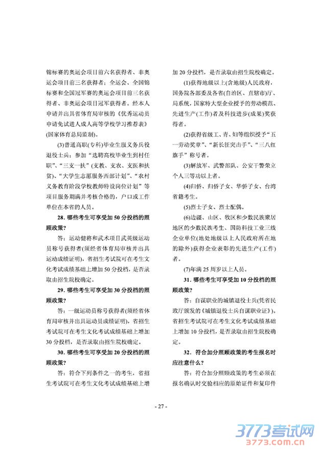
2015贵州成人高考录取加分及投档照顾政策
2015贵州成人高考报名时间注意事项
贵州成人高考考生政策问答
2015届贵州成人高等教育学历证书电子注册查
2014贵州成人高考调剂录取重要提示
2014贵州成人高考调剂录取开始
上一个文章:
2015贵州成人高考网上报名流程-贵州省招生考试院网站
网站版权与免责声明
①由于各方面情况的不断调整与变化,本网所提供的相关信息请以权威部门公布的正式信息为准.
②本网转载的文/图等稿件出于非商业性目的,如转载稿涉及版权及个人隐私等问题,请在两周内邮件fjksw@163.com联系.
最新文章
·
2015贵州成人高考考试政策问答
·
2015贵州成人高考网上报名流程-贵州省招
·
2015贵州成人高考时间(专升本高起本高起
·
2015贵州成人高考招生工作实施细则
·
2015贵州成人高考报名时间及方法打印准
·
2015贵州成人高考录取加分及投档照顾政
·
2015贵州成人高考报名时间注意事项
·
贵州成人高考考生政策问答
·
2015届贵州成人高等教育学历证书电子注
·
2014贵州成人高考调剂录取重要提示
·
2014贵州成人高考调剂录取开始
·
2014贵州成人高考录取时间录取方式及地
·
关于做好2014年贵州成人高考录取工作的
·
2014贵州成人高考分数线(专升本高起本高
·
2014贵州成人高考录取分数线划定
推荐文章
·
2015贵州成人高考考试政策问答
·
2015贵州成人高考时间(专升本高起本高起
·
2015贵州成人高考招生工作实施细则
·
2015贵州成人高考报名时间及方法打印准
·
2015贵州成人高考报名时间注意事项
·
贵州成人高考考生政策问答
·
2014贵州成人高考调剂录取重要提示
·
关于做好2014年贵州成人高考录取工作的
·
2014贵州成人高考分数线(专升本高起本高
·
2014贵州成人高考录取分数线划定
·
2014贵州成人高考成绩查询11月11日公布
·
2014贵州成人高考报名网站网址入口
·
2014贵州成人高考招生工作实施细则
·
关于做好2014贵州成人高考招生工作的通
·
2014贵州成人高考招生网上报名流程
|
关于我们
|
联系我们
|
版权申明
|
网站导航
|
琼ICP备12003406号