学历
|
高考
美术高考
考研
自考
成考
专升本
中考
会考
外语|
四六级
职称英语
商务英语
公共英语
日语能力
翻译资格
JTEST
资格
|
公务员
报关员
银行从业
司法
导游
教师资格
报关
财会|
会计证
经济师
会计职称
注册会计
税务师
资产评估
审计师
工程
|
一建
二建
造价师
造价员
咨询师
监理师
安全师
医学|
卫生资格
执业医师
执业药师
执业护士
|
教案
论文
文档
IT类
|
计算机等级
计算机软考
职称计算机
高校计算机
推荐-
国家公务员
事业单位招聘
军校国防生
自主招生
艺术特长生
招飞
3773考试网
-
公务员考试
-
事业单位招聘
-
广东
- 正文
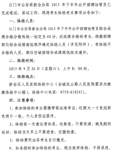
广东江门市公安局新会分局2015年下半年招聘协管员体检公告
来源:2exam.com
2015-10-6 10:25:20
您可能喜欢的文章
2015年广东江门市鹤山市址山镇人民政府招聘
2015年下半年广东江门市鹤山市教育系统部分
2015年下半年江门市鹤山市教育系统部分事业
2014年下半年广东江门市直事业单位拟聘用人
2015年江门市事业单位职员及市直机关雇员招
2015年广东江门市开平市委政法委政府雇员拟
广东2015年江门市林业和园林局机关雇员招聘
2015年广东江门市委政法委机关工勤岗位普通
2015年广东江门市鹤山市机关后勤服务人员招
2015年广东江门市廉政法治教育基地管理人员
上一个文章:
2015年广东江门市鹤山市址山镇人民政府招聘合同制消防员简章
网站版权与免责声明
①由于各方面情况的不断调整与变化,本网所提供的相关信息请以权威部门公布的正式信息为准.
②本网转载的文/图等稿件出于非商业性目的,如转载稿涉及版权及个人隐私等问题,请在两周内邮件fjksw@163.com联系.
最新文章
·
广东江门市公安局新会分局2015年下半年
·
2015年广东江门市鹤山市址山镇人民政府
·
2015年下半年广东江门市鹤山市教育系统
·
2015年下半年江门市鹤山市教育系统部分
·
2014年下半年广东江门市直事业单位拟聘
·
2015年江门市事业单位职员及市直机关雇
·
2015年广东江门市开平市委政法委政府雇
·
广东2015年江门市林业和园林局机关雇员
·
2015年广东江门市委政法委机关工勤岗位
·
2015年广东江门市鹤山市机关后勤服务人
·
2015年广东江门市廉政法治教育基地管理
·
2015年广东江门市鹤山市机关后勤服务人
·
2015年广东深圳市大鹏新区葵涌办事处招
·
2015年香港大学深圳医院招聘麻醉科医生
·
2015年香港大学深圳医院招聘医学影像科
推荐文章
·
广州市白云区2015年招聘事业单位工作人
·
广东省2015年集中时间组织开展事业单位
·
广东粤东西北乡镇事业单位招考惠州面试
·
广东省粤东西北地区乡镇事业单位专项20
·
2015广东罗定市粤东西北地区乡镇事业单
·
2015年广州市海珠区公开招聘卫生事业单
·
广东省2015年考试录用公务员佛山市职位
·
广东省2015年粤东西北地区乡镇事业单位
·
广东深圳市南山区区属事业单位2015年5月
·
广州市水务局2014年直属事业单位第一次
·
广东深圳龙岗区总工会2014选调公务员公
·
广东佛山市三水区委组织部(区编办)20
·
2014年广州市民防办公室直属事业单位招
·
广州市第十一人民医院2013年第二次招聘
·
2014年浙江省各级机关公务员报考公告
|
关于我们
|
联系我们
|
版权申明
|
网站导航
|
琼ICP备12003406号