招生考试网
学历| 高考 美术高考 考研 自考 成考 专升本 中考 会考 外语| 四六级 职称英语 商务英语 公共英语 日语能力 翻译资格 JTEST
资格| 公务员 报关员 银行从业 司法 导游 教师资格 报关 财会| 会计证 经济师 会计职称 注册会计 税务师 资产评估 审计师
工程| 一建 二建 造价师 造价员 咨询师 监理师 安全师 医学| 卫生资格 执业医师 执业药师 执业护士 | 教案 论文 文档
IT类| 计算机等级 计算机软考 职称计算机 高校计算机 推荐-国家公务员 事业单位招聘 军校国防生 自主招生 艺术特长生 招飞
 3773考试网 - 公务员考试 - 事业单位招聘 - 湖北 - 正文

2015年湖北省残疾人辅助器具适配中心招聘公告

来源:2exam.com 2015-10-3 10:01:52

湖北省残疾人辅助器具资源中心是湖北省残疾人联合会直属事业单位,下设湖北省残疾人辅助器具适配中心,适配中心主要开展残疾人、老年人和功能障碍者辅具适配服务和家庭无障碍改造。现面向社会公开招聘工作人员8名,具体事项公告如下:

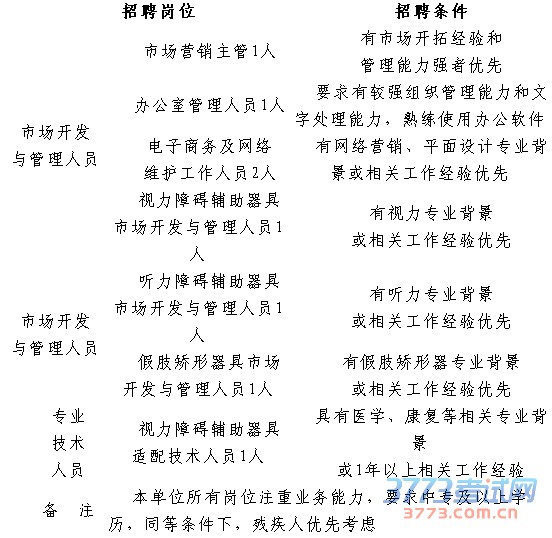
一、招聘岗位及条件

 

二、招聘程序

(一)报名时间:

2015年9月30日至2015年10月19日24:00时。

(二)报名方法:报名人员下载《湖北省残疾人辅助器具适配中心招聘登记表》(见附件),将所填登记表电子版发至以下邮箱:yifeixingzhengbu@163.com。

(三)考试:分笔试和面试,笔试与面试成绩所占比例为3:7,笔试通过者方可参加面试。

三、录用

经审查符合聘用条件的人员,由人才市场和应聘人员按规定签订聘用合同,试用期为3个月,对试用期满经考核不合格的解除聘用合同;试用期满考核合格的,确定发放工资福利待遇标准。

四、薪酬待遇

(一)薪酬=基本工资+岗位工资+绩效工资,以绩效工资为主;

(二)依据国家相关规定购买五险,个人需缴纳社保个人部分及个人所得税;

(三)提供工作餐,员工福利另含带薪年假、外出培训、各类津贴、节假日补贴等。

咨询电话:027-65387298 18162361318

湖北省残疾人辅助器具适配中心

2015年9月30日

 



  • 上一个文章:
  • 网站版权与免责声明
    ①由于各方面情况的不断调整与变化,本网所提供的相关信息请以权威部门公布的正式信息为准.
    ②本网转载的文/图等稿件出于非商业性目的,如转载稿涉及版权及个人隐私等问题,请在两周内邮件fjksw@163.com联系.
    最新文章


    | 关于我们 | 联系我们 | 版权申明 | 网站导航 |
    琼ICP备12003406号