学历
|
高考
美术高考
考研
自考
成考
专升本
中考
会考
外语|
四六级
职称英语
商务英语
公共英语
日语能力
翻译资格
JTEST
资格
|
公务员
报关员
银行从业
司法
导游
教师资格
报关
财会|
会计证
经济师
会计职称
注册会计
税务师
资产评估
审计师
工程
|
一建
二建
造价师
造价员
咨询师
监理师
安全师
医学|
卫生资格
执业医师
执业药师
执业护士
|
教案
论文
文档
IT类
|
计算机等级
计算机软考
职称计算机
高校计算机
推荐-
国家公务员
事业单位招聘
军校国防生
自主招生
艺术特长生
招飞
3773考试网
-
公务员考试
-
公务员考试
-
吉林公务员
- 正文
2015吉林公务员行测乙级真题答案及解析
来源:2exam.com
2015-4-26 8:49:25
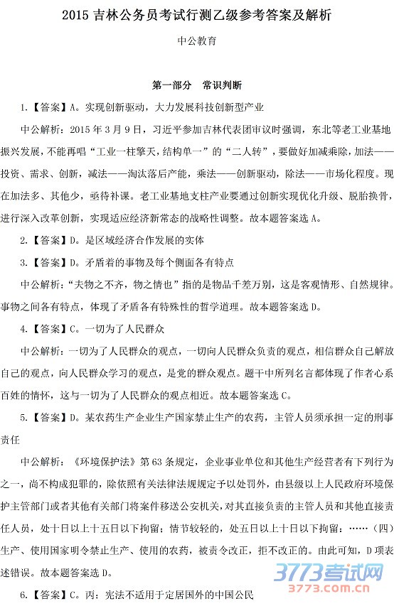
2015吉林公务员行测乙级真题答案及解析
1
2
3
下一页
您可能喜欢的文章
2015吉林公务员考试乙级申论聚焦公共安全管
2015年吉林公务员考试真题及答案解析
2015年吉林体能测试和特殊职位专业考试不合
2015年吉林报考公安、监狱、戒毒、林业公安
吉林省法院和检察系统司法警察职位考生报名
2015年吉林省人民政府外事办公室招录公务员
2015吉林公安机关和监狱及劳动教养管理机关
2015吉林长春市公务员招录274名时间安排
2015上半年吉林辽源市公务员招考公告(各级
2015上半年吉林松原市公务员招考公告(政府
上一个文章:
2015吉林公务员考试乙级申论聚焦公共安全管理 体现民生关怀
网站版权与免责声明
①由于各方面情况的不断调整与变化,本网所提供的相关信息请以权威部门公布的正式信息为准.
②本网转载的文/图等稿件出于非商业性目的,如转载稿涉及版权及个人隐私等问题,请在两周内邮件fjksw@163.com联系.
最新文章
·
2015吉林公务员行测乙级真题答案及解析
·
2015吉林公务员考试乙级申论聚焦公共安
·
2015年吉林公务员考试真题及答案解析
·
2015年吉林体能测试和特殊职位专业考试
·
2015年吉林报考公安、监狱、戒毒、林业
·
吉林省法院和检察系统司法警察职位考生
·
2015年吉林省人民政府外事办公室招录公
·
2015吉林公安机关和监狱及劳动教养管理
·
2015吉林长春市公务员招录274名时间安排
·
2015上半年吉林辽源市公务员招考公告(
·
2015上半年吉林松原市公务员招考公告(
·
2015吉林公务员考试16日起报名 笔试4月
·
2015上半年吉林省公务员网上报名须知
·
2015年吉林省省直公务员招考职位表简章
·
2015年吉林省省直公务员招考职位表简章
推荐文章
·
2015吉林公务员行测乙级真题答案及解析
·
2015年吉林公务员考试真题及答案解析
·
2015吉林公务员考试网上报名须知
·
2015年上半年吉林公务员招考职位及条件
·
2015吉林公务员考试公告发布
·
吉林省2014年选调生(大学生村官)面试
·
2014吉林公务员考试成绩查询入口
·
2014吉林公务员考试申论真题答案(乙)
·
2014吉林公务员行测真题答案解析(乙)
·
2014吉林公务员行测真题答案解析(甲)
·
2014吉林公务员考试行测真题试卷(甲级)
·
2014吉林公务员省考申论乙试题深度解析
·
2014年吉林省各级机关考试录用公务员大
·
2014年吉林省公务员招考职位及条件一览
·
2014吉林公务员考试网上报名须知
|
关于我们
|
联系我们
|
版权申明
|
网站导航
|
琼ICP备12003406号