学历
|
高考
美术高考
考研
自考
成考
专升本
中考
会考
外语|
四六级
职称英语
商务英语
公共英语
日语能力
翻译资格
JTEST
资格
|
公务员
报关员
银行从业
司法
导游
教师资格
报关
财会|
会计证
经济师
会计职称
注册会计
税务师
资产评估
审计师
工程
|
一建
二建
造价师
造价员
咨询师
监理师
安全师
医学|
卫生资格
执业医师
执业药师
执业护士
|
教案
论文
文档
IT类
|
计算机等级
计算机软考
职称计算机
高校计算机
推荐-
国家公务员
事业单位招聘
军校国防生
自主招生
艺术特长生
招飞
3773考试网
-
公务员考试
-
政法干警考试
-
安徽政法干警
- 正文
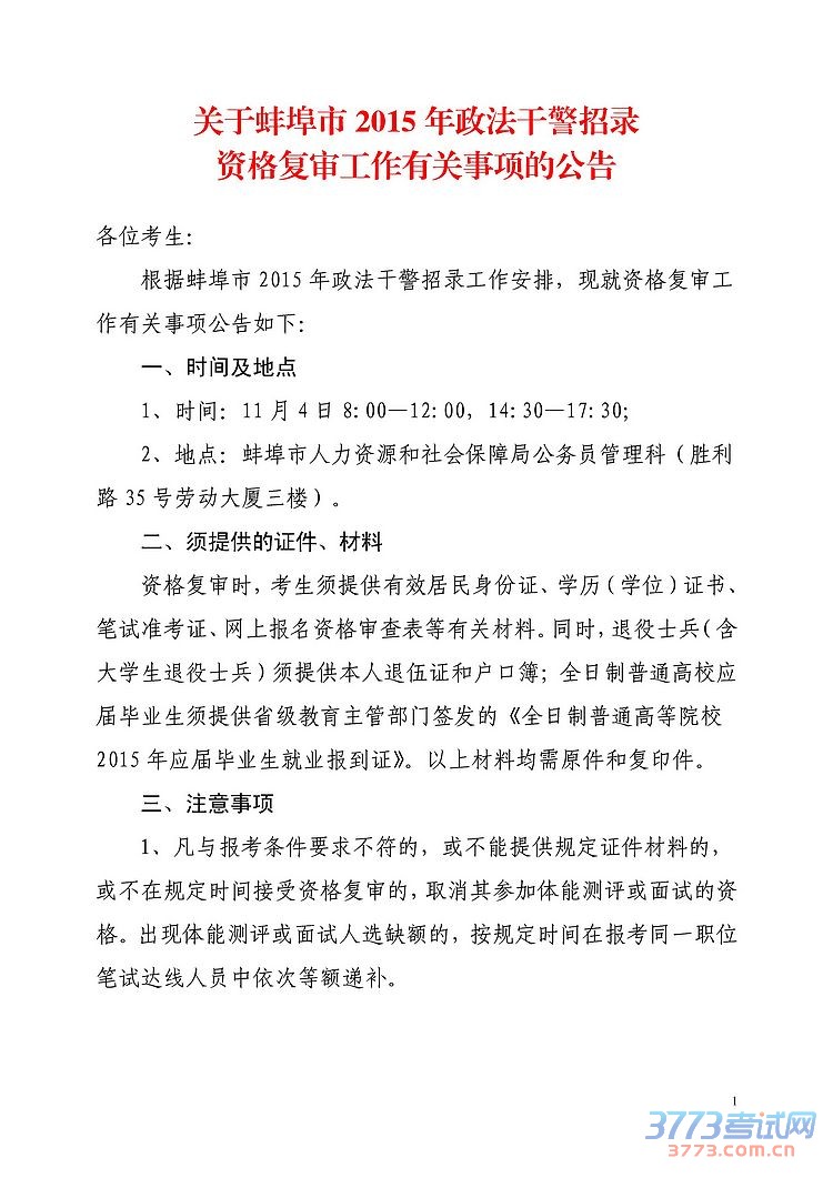
2015安徽蚌埠市政法干警招录资格复审公告
来源:辽宁人事考试网
2015-11-2 12:04:45
您可能喜欢的文章
安徽省2015年政法干警招录笔试成绩公布
安徽省2015年政法干警招录咨询电话
安徽省2015年政法干警招录政策解答
安徽省2015年政法干警招录笔试有关考务问题
安徽省2015年政法干警招录笔试考生须知
安徽省2015年政法干警招录考试安排
安徽省2015年政法干警招录准考证打印时间
2015安徽省政法干警考试24日起报名入口
安徽省2015年政法干警招录职位表
2015安徽省政法干警考试410人公告
上一个文章:
安徽省2015年政法干警招录笔试成绩公布
网站版权与免责声明
①由于各方面情况的不断调整与变化,本网所提供的相关信息请以权威部门公布的正式信息为准.
②本网转载的文/图等稿件出于非商业性目的,如转载稿涉及版权及个人隐私等问题,请在两周内邮件fjksw@163.com联系.
最新文章
·
2015安徽蚌埠市政法干警招录资格复审公
·
安徽省2015年政法干警招录笔试成绩公布
·
2015年安徽政法干警考试行测真题答案解
·
2015年安徽政法干警考试申论真题答案解
·
2015安徽政法干警申论试题答案及解析(本
·
2015安徽政法干警行测真题及答案解析(本
·
2015安徽政法干警申论真题答案及解析(
·
2015安徽政法干警行测真题答案及解析(
·
2015安徽芜湖市政法干警招录增设政策咨
·
安徽省2015年政法干警招录咨询电话
·
安徽省2015年政法干警招录政策解答
·
安徽省2015年政法干警招录笔试有关考务
·
安徽省2015年政法干警招录笔试考生须知
·
安徽省2015年政法干警招录考试安排
·
安徽省2015年政法干警招录准考证打印时
推荐文章
·
2015年安徽政法干警考试行测真题答案解
·
2015年安徽政法干警考试申论真题答案解
·
2015安徽政法干警申论试题答案及解析(本
·
2015安徽政法干警行测真题及答案解析(本
·
2015安徽政法干警申论真题答案及解析(
·
2015安徽政法干警行测真题答案及解析(
·
安徽省2015年政法干警招录笔试有关考务
·
2015安徽省政法干警考试24日起报名入口
·
安徽省2015年政法干警招录职位表
·
2015安徽省政法干警考试410人公告
·
2014安徽政法干警考试成绩查询入口
·
2014年安徽省政法干警招录职位表
·
2014安徽政法干警招录招考公告
·
2013安徽安庆政法干警招录拟录取名单公
·
安徽2013宿州政法干警招录体检通知及人
|
关于我们
|
联系我们
|
版权申明
|
网站导航
|
琼ICP备12003406号