学历类
|
阳光高考
研 究 生
自学考试
成人高考
专 升 本
中考
会考
外语类
|
四 六 级
职称英语
商务英语
公共英语
日语能力
资格类
|
公 务 员
报 关 员
银行从业
司法考试
导 游 证
教师资格
财会类|
会 计 证
经 济 师
会计职称
注册会计
税 务 师
工程类
|
一级建造
二级建造
造 价 师
造 价 员
咨 询 师
监 理 师
医学类
|
卫生资格
执业医师
执业药师
执业护士
国际护士
计算机
|
等级考试
软件水平
应用能力
其它类
|
书画等级
美国高考
驾 驶 员
书法等级
少儿英语
报 检 员
单 证 员
出国留学
招生考试网
-
高考
-
分省高考动态
-
江西高考
- 正文
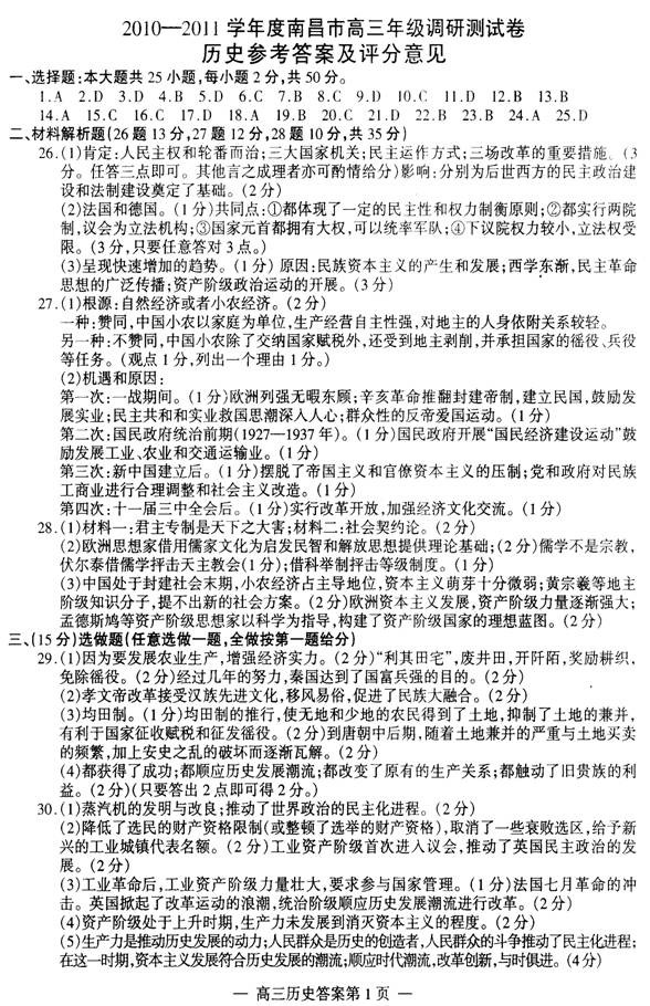
2011南昌高三调研历史试题答案评分标准
来源:
2exam.com
2011-1-25 10:06:04 【字体:小 大】
2011南昌高三调研历史试题答案评分标准
将这篇文章一键分享到:
2011南昌高三调研化学试题答案评分标准
2011南昌高三调研数学物理试题答案评分标准
2011南昌高三调研数学理科试题答案评分标准
2011南昌高三调研数学文科答案评分标准
2011南昌高三调研语文答案评分标准
2011年九江高考报名考生人数减少
江西省2011年高考考试说明大纲征订
2011江西省高考报名人数减少2万多人
上一个文章:
2011南昌高三调研化学试题答案评分标准
下一个文章: 没有了
网站版权与免责声明
①由于各方面情况的不断调整与变化,本网所提供的相关信息请以权威部门公布的正式信息为准.
②本网转载的文/图等稿件出于非商业性目的,如转载稿涉及版权等问题,请在两周内来电联系.
热门文章
·
2010年江西省高考高职专科志愿补报入口
·
2010年江西高考专科缺额院校补录计划(
·
2010年江西省高职(专科)和民办录取通知
·
南昌大学科学技术学院2010年高考录取查
·
2010年江西省专科院校投档录取分数线公
·
2010年江西省专科理科院校一志愿投档分
·
2010年江西高考专科文科院校一志愿投档
·
2010年江西省三本征集志愿投档分数线公
·
江西省2010年高考三本志愿补报入口
·
2010年江西高考三本缺额院校网上征集志
·
2010年江西高考三本缺额院校招生计划情
·
2010江西高考三本投档录取77所院校未满
·
江西省8月1日补报三本缺额志愿
·
2010年江西高考三本一志愿投档录取分数
·
江西2010高考第三批本科理工类一志愿平
最新文章
·
2011南昌高三调研历史试题答案评分标准
·
2011南昌高三调研化学试题答案评分标准
·
2011南昌高三调研数学物理试题答案评分
·
2011南昌高三调研数学理科试题答案评分
·
2011南昌高三调研数学文科答案评分标准
·
2011南昌高三调研语文答案评分标准
·
2011校长推荐上北大新余市第一中学田蕾
·
2011校长推荐上北大上饶市二中吴逸简介
·
2011校长推荐上北大江西师大附中贺辰星
·
2011校长推荐上北大江西临川一中赖有方
·
2011校长推荐上北大江西省丰城中学周恩
·
2011年九江高考报名考生人数减少
·
中国政法大学2010年江西省分专业录取分
·
江西省2011年高考考试说明大纲征订
·
云南财经大学2010年江西省录取分数线
推荐文章
·
江西省2011年普通高等学校招生简章
·
2010年江西高考补录9月4至5日填报征集
·
2010年江西省高考高职专科志愿补报入口
·
2010年江西省专科院校投档录取分数线公
·
2010年江西省三本征集志愿投档分数线公
·
2010年江西高考三本缺额院校网上征集志
·
2010年江西高考三本一志愿投档录取分数
·
江西省2010第二批本科缺额院校网上征集
·
2010年江西省高考二本缺额院校补录征集
·
2010年江西省二本一志愿投档录取分数线
·
2010江西省一本和提前批艺术类缺额院校
·
江西省2010年第一批本科平行志愿投档分
·
2010年江西省高考录取分数线公布
·
2010年江西省高考录取分数线
·
2010年江西省高考成绩分数查询开始!