上海:本科志愿填报结束 各批次投档录取即将开始
在高中学校和各区招考机构的组织下,2021年上海市普通高校招生本科阶段志愿填报于7月4日下午2:00平稳结束。上海市教育考试院将根据公布的招生录取日程开始各批次的投档录取工作,请考生及时关注上海市教育考试院“上海招考热线”网站(www.shmeea.edu.cn)最新发布信息。
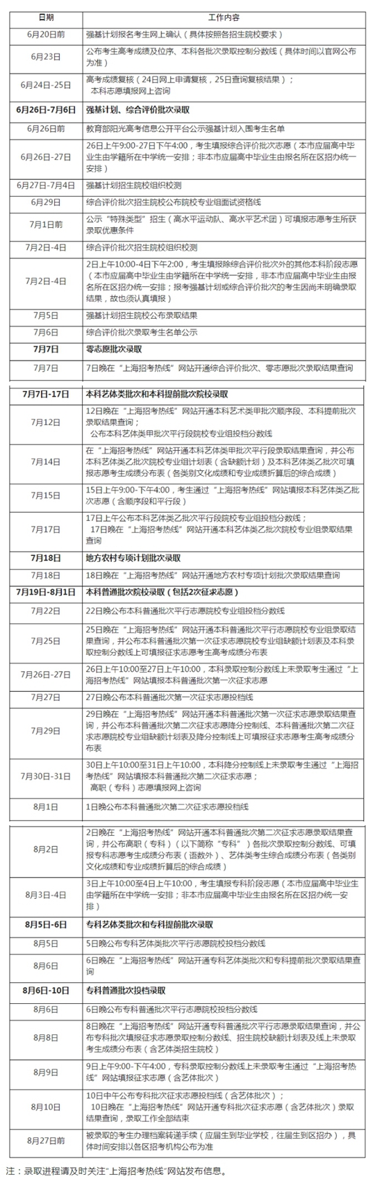
相关链接:2021年上海市普通高等学校招生录取工作日程 点击查看

免责声明:以上内容仅代表原创者观点,其内容未经本站证实,本网对以上内容的真实性、完整性不作任何保证或承诺,转载目的在于传递更多信息,由此产生的后果与本网无关;如以上转载内容不慎侵犯了您的权益,请联系我们fjksw@163.com,我们将会及时处理。