学历类
|
阳光高考
研 究 生
自学考试
成人高考
专 升 本
中考
会考
外语类|
四 六 级
职称英语
商务英语
公共英语
日语能力
资格类
|
公 务 员
报 关 员
银行从业
司法考试
导 游 证
教师资格
财会类|
会 计 证
经 济 师
会计职称
注册会计
税 务 师
工程类
|
一级建造
二级建造
造 价 师
造 价 员
咨 询 师
监 理 师
医学类|
卫生资格
执业医师
执业药师
执业护士
国际护士
计算机
|
等级考试
软件水平
应用能力
其它类
|
书画等级
美国高考
驾 驶 员
书法等级
少儿英语
报 检 员
单 证 员
出国留学
招生考试网
-
高考
-
高考模拟题辅导
-
高考数学习题
- 正文
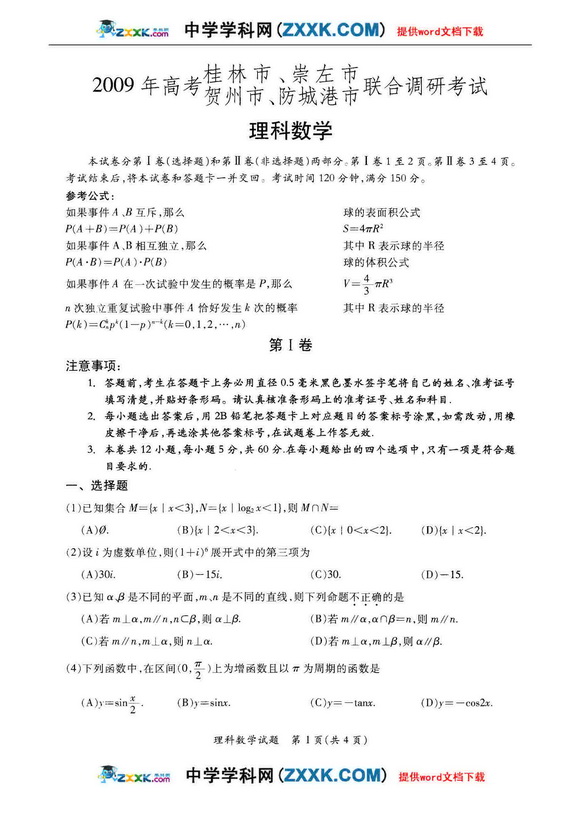
09年高考桂林市等四市联合调研考试数学理
来源:人民网
2009-3-27 14:38:40 【字体:小 大】
分享到:
QQ空间
新浪微博
腾讯微博
人人网
全国2011年高考文综试题
广东2011年高考A文综试题
江西2011年高考文综试题
海南省2011年高考物理试题
江西2011年高考理科数学试题
山东2011年高考文综试题
安徽2011年高考理综试题
全国2011年高考理综试题
上一个文章:
重庆十二校O9年高三第一次调研试卷数学文
下一个文章:
09年高考桂林市等四市联合调研考试数学文
网站版权与免责声明
①由于各方面情况的不断调整与变化,本网所提供的相关信息请以权威部门公布的正式信息为准.
②本网转载的文/图等稿件出于非商业性目的,如转载稿涉及版权等问题,请在两周内来电联系.
热门文章
·
苏锡常镇2011高考二模数学试题及答案
·
广东深圳2011二模试题文科数学试题及答
·
2010年高考数学试卷整体难度将增加
·
2010高考数学成绩提高:熟悉考题保证准
·
2009年高考理科数学模拟试题及答案(新
·
2009年高考最有可能考的理科数学试题及
·
2009年高考最有可能考的20道数学文试题
·
2009年高考数学文试题最有可能考的20道
·
2009年北京市朝阳区高三一模理科数学试
·
2009年北京市朝阳区高三一模数学文科试
·
怎样提高高考数学成绩,两大途径
·
2009北京海淀高三期末考试理科数学试题
·
2009年高考数学知识盘点应试答题技巧
·
2009年高考数学试题命题预测及名师指导
·
2009年数学高考说明及第三轮复习建议
最新文章
·
2011四川成都三诊数学文科模拟试题及答
·
2011四川成都三诊数学理科模拟试题及答
·
2011高考数学文模拟试题及答案(新课标
·
2011高考数学理模拟试题(新课标版)
·
北京海淀2011二模数学理科试题及答案
·
北京海淀2011二模数学文科试题及答案
·
潍坊2011高考二模数学理科试题及答案
·
苏锡常镇2011高考二模数学试题及答案
·
2011盐城三调数学试题及答案
·
广东深圳2011二模试题文科数学试题及答
·
广东广州2011二模数学文科试题及答案
·
广东广州2011二模数学理科试题及答案
·
北京东城2010-2011上学期期末理科数检
·
北京东城2010-2011上学期期末文科数检
·
高考数学复习还有六件事要做
推荐文章
·
2011四川成都三诊数学文科模拟试题及答
·
2011四川成都三诊数学理科模拟试题及答
·
北京海淀2011二模数学理科试题及答案
·
北京海淀2011二模数学文科试题及答案
·
潍坊2011高考二模数学理科试题及答案
·
广东深圳2011二模试题文科数学试题及答
·
广东广州2011二模数学文科试题及答案
·
广东广州2011二模数学理科试题及答案
·
数学特级教师2009年高考数学试题预测
·
高考数学冲刺应回归课本复习
·
2009年高考数学临考备考加分策略
·
高考数学试题考前应战技巧
·
数学高考试题常见失误分析
·
高考最后80天 数学复习要点