学历类
|
阳光高考
研 究 生
自学考试
成人高考
专 升 本
中考
会考
外语类|
四 六 级
职称英语
商务英语
公共英语
日语能力
资格类
|
公 务 员
报 关 员
银行从业
司法考试
导 游 证
教师资格
财会类|
会 计 证
经 济 师
会计职称
注册会计
税 务 师
工程类
|
一级建造
二级建造
造 价 师
造 价 员
咨 询 师
监 理 师
医学类|
卫生资格
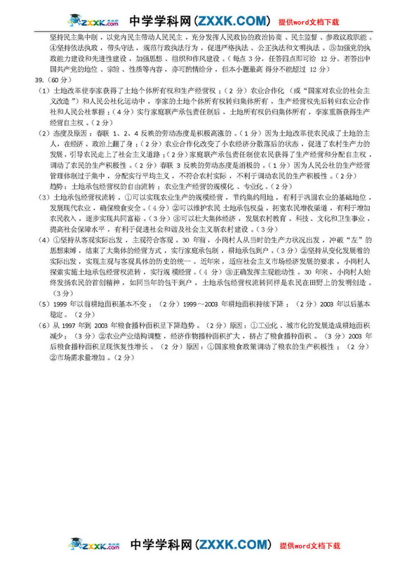
执业医师
执业药师
执业护士
国际护士
计算机
|
等级考试
软件水平
应用能力
其它类
|
书画等级
美国高考
驾 驶 员
书法等级
少儿英语
报 检 员
单 证 员
出国留学
招生考试网
-
高考
-
高考模拟题辅导
-
高考综合习题
- 正文
2009年河南省普通高中毕业班教学质量调研考试-文综
来源:人民网
2009-3-29 14:08:27 【字体:小 大】
分享到:
QQ空间
新浪微博
腾讯微博
人人网
全国2011年高考文综试题
广东2011年高考A文综试题
江西2011年高考文综试题
海南省2011年高考物理试题
江西2011年高考理科数学试题
山东2011年高考文综试题
安徽2011年高考理综试题
全国2011年高考理综试题
上一个文章:
云南省昆明一中09届高三第五次月考-理综
下一个文章:
福建泉州市09届高三质量检查试题-文综
网站版权与免责声明
①由于各方面情况的不断调整与变化,本网所提供的相关信息请以权威部门公布的正式信息为准.
②本网转载的文/图等稿件出于非商业性目的,如转载稿涉及版权等问题,请在两周内来电联系.
热门文章
·
乐山一中2011文综摸底考试试题及答案
·
四川省南充市2011年文综高考模拟试题
·
2009年高考各科试题临场发挥秘诀
·
高考阅卷行家解析2009各科评分细规则
·
高考最后5天成绩怎样提高10分?
·
高考答题记住三字经
·
2009年高考文综试卷高分技巧
·
高考阅卷老师谈高考试卷答题技巧秘笈
·
有关四川地震政治历史考点题型答案解析
·
2009高考冲刺:文综试卷答题技巧
·
2009年北京市朝阳区高三一模文综试题及
·
名师指点2009年高考理综复习
·
福建高考志愿填报完全指南
·
2005高考作文-"和谐与发展”话题作文导
·
高考心理健康访谈:焦虑紧张其实缘于不
最新文章
·
2011高考文综模拟试题(新课标版)
·
2011高考理综模拟试题(新课标版)
·
北京海淀2011二模文综试题及答案
·
北京海淀2011二模理综试题及答案
·
深圳2011高考二模理综试题及答案
·
深圳2011高考二模文综试题及答案
·
广东广州2011二模理综试题
·
广东广州2011二模文综试题
·
成都外国语学校2011高考地理模拟试卷W
·
成都外国语学校2011高考地理模拟试卷
·
乐山一中2011文综摸底考试试题及答案W
·
乐山一中2011文综摸底考试试题及答案
·
贵阳市民族中学2011年高三历史模拟试题
·
贵阳市民族中学2011年高三历史模拟试题
·
高三文科综合模拟试题及答案Word
推荐文章
·
北京海淀2011二模理综试题及答案
·
广东广州2011二模理综试题
·
广东广州2011二模文综试题
·
2009年高考各科试题临场发挥秘诀
·
高考阅卷行家解析2009各科评分细规则
·
高考最后5天成绩怎样提高10分?
·
高考答题记住三字经
·
高考前梳理知识框架查漏补缺最重要
·
2009年高考备考指南最后的复习
·
2009年高考文综试卷高分技巧
·
理综高考试题答题技巧不见句号不答题
·
高考阅卷老师谈高考试卷答题技巧秘笈
·
有关四川地震政治历史考点题型答案解析
·
5.12汶川地震专题高考模拟试题及答案
·
2009高考冲刺:文综试卷答题技巧