招生考试网
学历类| 阳光高考 研 究 生 自学考试 成人高考 专 升 本 中考会考 外语类| 四 六 级 职称英语 商务英语 公共英语 日语能力
资格类| 公 务 员 报 关 员 银行从业 司法考试 导 游 证 教师资格 财会类| 会 计 证 经 济 师 会计职称 注册会计 税 务 师
工程类| 一级建造 二级建造 造 价 师 造 价 员 咨 询 师 监 理 师 医学类| 卫生资格 执业医师 执业药师 执业护士 国际护士
计算机| 等级考试 软件水平 应用能力 其它类| 书画等级 美国高考 驾 驶 员 书法等级 少儿英语 报 检 员 单 证 员 出国留学
 招生考试网 - 高考 - 高考模拟题辅导 - 高考综合习题 - 正文
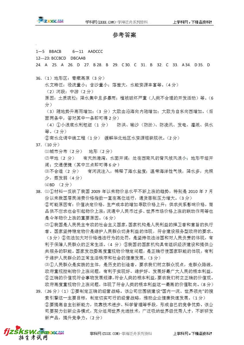
2011高考文综模拟试题(新课标版)
来源:fjzsksw.com 2011-5-13 15:26:14 【字体:小 大】
  • 上一个文章:

  • 下一个文章: 没有了
  • 网站版权与免责声明
    ①由于各方面情况的不断调整与变化,本网所提供的相关信息请以权威部门公布的正式信息为准.
    ②本网转载的文/图等稿件出于非商业性目的,如转载稿涉及版权等问题,请在两周内来电联系.