佛山职业技术学院2018年自主招生报考指南
一、招生专业与计划
2018年,我校共有机械设计与制造等10个专业开展自主招生,面向普通高中生和中职毕业生,其中招收普通高中应、往届毕业生180人,招收应、往届中等职业技术学校毕业生90人,招收现代学徒制普通高中毕业生36人,招收现代学徒制中职毕业生87人(详情请查阅下表)。报考我校的考生可填报我校1个专业志愿。
表1:佛山职业技术学院2018年自主招生计划
专业代码专业名称面向普通高中毕业生面向中职毕业生
“学考+网测”考核方式“学考+校测”考核方式“文化基础+职业技能”考核方式
学制计划数学制计划数学制计划数
560101机械设计与制造3年40
560203机电设备维修与管理3年40
610301通信技术3年50
630501国际贸易实务3年50
600210汽车车身维修技术2年45
630302会计2年45
合计招生计划数4014090
表2:佛山职业技术学院2018年自主招生(现代学徒制)招生计划
序号专业代码专业名称合作企业面向高中毕业生招生面向中职毕业生招生
学制计划数学制计划数
1640105酒店管理广州白云机场铂尔曼酒店
三水绿湖温泉度假酒店3年30
2630903物流管理佛山海尔集团电冰柜有限公司3年83年12
3600210汽车检测与维修技术广州朗讯猛虎汽车检测有限公司3年203年33
4560113模具设计与制造南海华达高木模具有限公司
佛山市南海中南机械有限公司3年83年12
合计招生计划数3687
二、考生报名及志愿填报
考生通过互联网登录“广东省2018年高职院校自主招生网上报名系统”(以下称网上报名系统,网址:http://www.eeagd.edu.cn/gzks )使用高考报名号及密码进行报名,阅读相关报考规定、要求,签订《诚信考试承诺书》。考生须在规定时间内选择考核方式,填报志愿及缴费,录入相关报名信息及按要求上传有关证明材料电子版等。逾期不再办理报名及志愿填报手续。
报名时间:2018年3月1日-15日
*对于此前未参加我省高考报名、没有取得高考报名号和报名回执的考生,可以在2月25日-28日,根据相关文件要求进行高考补报名,只有取得高考报名号后才可以参加高职院校的自主招生。(具体报名办法详见《关于做好2018年广东省普通高考考生补报名工作的通知》(粤招办普【2018】3号))
三、报考条件
普通高中毕业生报考条件:身体健康,符合广东省普通高等学校统一招生考试报名资格并取得2018年普通高考报名考生号的应往届普通高中毕业生;且学业水平成绩等级至少有一个C。
中等职业技术学校毕业生报考条件:身体健康,符合广东省普通高等学校统一招生考试报名资格并取得2018年普通高考报名考生号的应往届中职毕业生;中职阶段所学专业与我校招生专业所要求大类相对应,并取得与招生专业相关的职业资格技能等级证书(详见学校自主招生章程)。
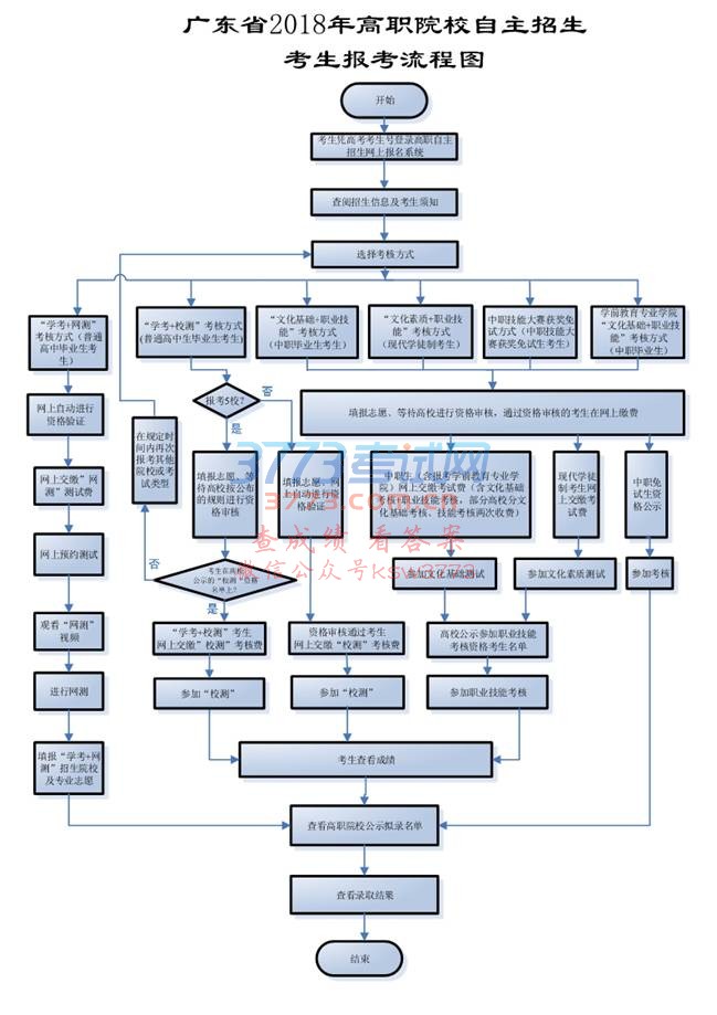
四、报名流程

五、材料准备(仅供参考,具体报名材料以报名系统要求为准)
普通高中毕业生需准备报考材料:
1. 广东省2018年普通高等学校招生考试正式报名信息表(高考考生报名信息登记表)原件扫描件;
2. 广东省学业水平考试成绩单原件扫描件;
3. 高中阶段就读证明材料。
中职学校毕业生需准备报考材料:
1.广东省2018年普通高等学校招生考试正式报名信息表(高考考生报名信息登记表)原件扫描件;
2.中职阶段就读及就读专业证明材料原件扫描件及职业资格技能等级证书原件扫描件。
3.符合中职技能大赛获奖免试录取、免考“技能证书”条件的考生,需要准备获奖证书原件扫描件(报名系统中须录入参加的中职技能大赛名称、获奖项目名称、获奖等级、获奖时间等)。
现代学徒制考生除根据生源类型上传相应证明材料原件扫描件,同时还须在报名系统中按招生院校章程要求上传本人与试点院校及合作企业签订的劳动合同原件扫描件。
六、考核方式
2018年高职院校自主招生采用“文化素质+职业技能”的考核方式。我校根据报考生源的不同,以相对统一的文化测试为基础,对学生的综合素质和职业技能进行全面综合考察,实行分类考试、综合评价、择优录取。
(一)招收普通高中毕业生: 采用“文化素质+职业技能” 的考核方式,并将综合素质评价结果作为重要的参考因素。其中,“文化素质”统一采用高中学业水平考试的语文、数学、英语三科成绩(以下简称“学考”,满分值为300分);职业技能考核主要对考生进行职业适应性测试,机电设备维修与管理、通信技术和国际贸易实务专业采用学校自主命题测试(以下简称“校测”,满分值为100分)方式,机械设计与制造专业采用“网上职业适应性联合测试” (以下简称“网测”,满分值为100分)方式。
(二)招收中职毕业生:继续实行“文化基础(含综合文化知识和专业综合理论)+职业技能”的考核方式,综合文化知识和专业综合理论、职业技能的权重比例为4:3:3。中职考生入学考核总分满分值为500分,其中综合文化知识考试满分值为200分,专业综合理论考试满分值为150分,职业技能考核满分值为150分。综合文化知识考试的考试内容涵盖自然科学和人文科学基本知识、职业道德基本要求、人际交往基本常识、汉语言写作基本能力、专业综合理论等技术技能型人才必备的实用性知识要求。学校按专业类或专业对专业综合理论、职业技能考核分别命题、分别考核,按照各专业招生计划分别录取。
温馨提醒:学校自主招生网站已挂出考试科目大纲和样题,请各位考生下载查阅。
七、收费标准及毕业证书说明
1.收费标准:自主招生录取学费标准与普通高考录取学费标准相同:文科:5250元/年;理科:6410元/年;住宿费:1700元/年。现代学徒制学生住宿安排在企业,按相关企业规定执行。
2.毕业证书类型:毕业文凭与统一高考录取考生完全一致;毕业证书种类均为公办全日制普通高等学校毕业证书。
注:自主招生录取学生不得转学,现代学徒制试点专业学生不得转专业。
八、时间安排
2018年2月上旬至3月中旬,向社会公布经核定的自主招生章程,进行招生宣传发动;
2018年2月25日至2月28日,未取得高考报名号的考生自行办理高考补报名手续;
2018年3月1日至3月15日,考生在省统一招考平台上报名及填报志愿;
2018年3月1日至3月17日,试点高职院校通过网上报名系统完成中职毕业生考生及现代学徒制考生资格审核工作。普通高中毕业生考生资格审核由网上报名系统自动完成;
2018年3月18日,招生院校公示符合资格考生名单,编排考场;
2018年3月19日,考生网上查看报名资格审核通过情况,并打印准考证;
2018年3月24日,自主招生试点院校组织笔试(中职毕业生、现代学徒制考生);
2018年3月 29日前试点院校公布达到本校规定的文化基础考试入围要求且需要进行职业技能(含“校测”)考核的考生名单;
2018年3月31日,组织职业技能考核或面试(参加校测的高中毕业生,中职毕业生,现代学徒制考生);
2018年4月9日至13日,招生院校在本校招生网站上公示经审核通过的拟录取考生名单,并报省招生办公室核准备案;
2018年4月15日前, 高职院校完成自主招生录取工作,根据省招办核准备案的考生名单发放录取通知书;
2018年4月18日前,完成自主招生录取工作;
具体时间安排以省考试院招生录取工作进度为准。
九、招生咨询
1月24日至3月9日为我校寒假假期,为了方便考生了解和我校相关的自主招生政策,我校已启动多种招生咨询方式,确保及时回复考生关切。
关注网站:http://zzzs.fspt.net/
关注微信:"佛山职业技术学院”微信公众号
3月1日-3月15日的9:30-12:00;14:00-16:00招生办安排老师值班,接受考生咨询。为了提高咨询效率和效果,考生电话咨询之前,先登录我校自主招生网(http://zzzs.fspt.net/)认真阅读相关文件。
咨询电话:0757-87263121
十、郑重申明
我校没有委托任何中介机构和个人在外进行招生宣讲、培训、招生录取工作,在招生录取过程中绝不会收取任何录取中介费等。望广大考生及家长不要听信任何以我校名义通过短信或电话等各种形式进行的诈骗活动,以免上当受骗。
亲爱的同学们,佛职院多种类型的招生方式为你实现大学梦想带来了希望;这里优美的环境、欢乐的氛围、浓郁的学风期待着和你最美的相遇!