首页
高考
美术高考
成人高考
考研
自考
中考
会考
专升本
高校
公务员
导游考试
更多
自主招生
|
保送生
|
艺术特长生
|
高水平运动员
|
空乘民航招飞
|
军校国防生
|
空军招飞
|
高考作文
|
大学排行榜
|
中考分数线
|
中考查分
3773考试网
-
考研
-
法硕法律硕士
- 正文
对外经济贸易大学法学硕士2015年考研参考书目及考试科目
来源:2exam.com
2014-9-11 18:16:49
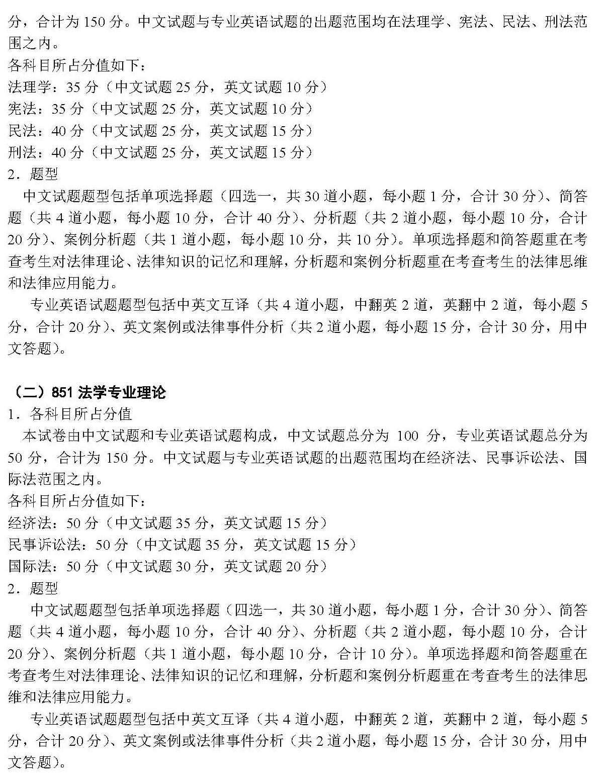
2015年对外经济贸易大学法学硕士考研参考书目及考试科目
您可能喜欢的文章
对外经济贸易大学2014年考研调剂不接收校外调剂
对外经济贸易大学2014考研成绩查询查分入口
对外经济贸易大学2014年翻译硕士专业研究生招生简章
对外经济贸易大学2014年法律考研招生简章(法学)
对外经济贸易大学2014年法律硕士招生简章(非法学)
对外经济贸易大学2014年翻译硕士招生简章
对外经济贸易大学金融学院2014年金融硕士招生简章
对外经济贸易大学2014年会计硕士MPAcc招生简章
对外经济贸易大学2014年研究生报考公告
对外经济贸易大学2013年研究生各专业复试分数线
上一个文章:
北京师范大学哲学与社会学学院社会工作硕士考研简章
网站版权与免责声明
①由于各方面情况的不断调整与变化,本网所提供的相关信息请以权威部门公布的正式信息为准.
②本网转载的文/图等稿件出于非商业性目的,如转载稿涉及版权及个人隐私等问题,请在两周内邮件fjksw@163.com联系.
最新文章
·
对外经济贸易大学法学硕士2015年考研参
·
北京师范大学哲学与社会学学院社会工作
·
2015北京师范大学法硕非法学研究生招生
·
山东政法学院法律硕士2014年招生专业目
·
山东政法学院2014年法律硕士研究生招生
·
清华大学2014年法律硕士研究生招生简章
·
江西财经大学2014年全日制法律硕士招生
·
2013中国社会科学院法律法学硕士专业考
·
山东政法学院2013年全日制法律硕士研究
·
中国政法大学中欧法学院2013年法学硕士
·
中国人民大学2013年法律硕士法学专业学
·
上海大学2013年法律硕士研究生非法学招
·
硕士研究生考试报名确认最快只需60秒
·
2010年法律硕士(法学)联考大纲法制史解
·
2010年法硕法学联考大纲解析之法理学
推荐文章
此栏目下没有推荐文章
|
关于我们
|
联系我们
|
版权申明
|
网站导航
|
琼ICP备12003406号