首页
高考
美术高考
成人高考
考研
自考
中考
会考
专升本
高校
公务员
导游考试
更多
自主招生
|
保送生
|
艺术特长生
|
高水平运动员
|
空乘民航招飞
|
军校国防生
|
空军招飞
|
高考作文
|
大学排行榜
|
中考分数线
|
中考查分
3773考试网
-
考研
-
复试分数线
- 正文
2014复旦大学经济学院考研复试分数线及信息
来源:3773.考研
2014-3-20 19:41:46
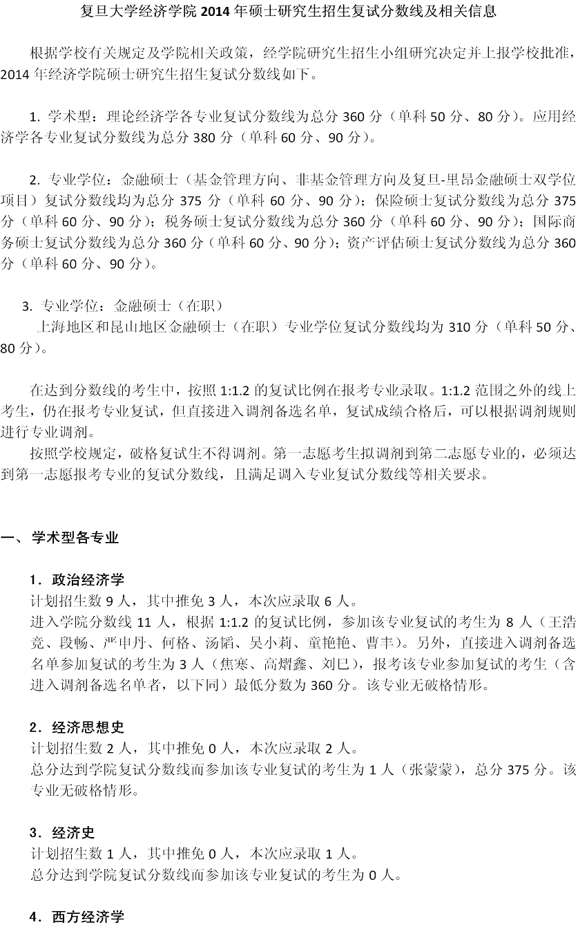
2014年复旦大学经济学院考研复试分数线及信息
您可能喜欢的文章
2014复旦大学经济学院考研调剂信息
2014年复旦大学经济学院考研复试名单
复旦大学国际关系与公共事务学院2014年考研复试名单
2014年复旦大学全日制MPA考研复试通知
2014复旦大学国际关系与公共事务学院考研复试办法
2014复旦大学全日制MPA复试信息(海关定向)
2014年复旦大学文博系考研面试名单
复旦大学文博系2014年考研复试细则
2014年复旦大学环境科学与工程系考研复试信息
2014复旦大学文博系考研复试安排表
上一个文章:
中国政法大学2014年考研复试分数线
网站版权与免责声明
①由于各方面情况的不断调整与变化,本网所提供的相关信息请以权威部门公布的正式信息为准.
②本网转载的文/图等稿件出于非商业性目的,如转载稿涉及版权及个人隐私等问题,请在两周内邮件fjksw@163.com联系.
最新文章
·
2014复旦大学经济学院考研复试分数线及
·
中国政法大学2014年考研复试分数线
·
2014年兰州大学考研复试分数线调整
·
2014华南理工大学公共管理学院考研分数
·
2014年中国科学技术大学管理学院统计与
·
华南理工大学自动化科学与工程学院2014
·
2014年考研国家线公布 调剂时间25日起
·
2014考研国家线哲学文学等分数线上涨
·
2014考研国家分数线趋势分析
·
2014考研国家线(与2013年分数线对比)
·
2014考研国家线公布 各专业分数线有涨有
·
2014考研国家线复试分数线公布
·
2014考研国家分数线(专业学位类)
·
2014考研国家分数线(学术学位类)
·
2014考研成绩国家线发布
推荐文章
·
2014考研国家线(与2013年分数线对比)
·
2014考研国家线复试分数线公布
·
2014考研国家分数线(专业学位类)
·
2014考研国家分数线(学术学位类)
·
2014考研成绩国家线发布
·
重庆大学2014考研复试分数线公布
·
大连理工大学2014考研复试分数线公布
·
浙江大学2014考研复试分数线公布
·
东北大学生命科学与健康学院2014年考研
·
天津大学2014年考研复试分数线公布
·
东南大学2014考研复试分数线公布
·
南京大学2014考研复试分数线公布
·
西北工业大学2014考研复试分数线公布
·
中国科学技术大学2014考研复试分数线公
·
湖南大学2014考研复试分数线基本要求
|
关于我们
|
联系我们
|
版权申明
|
网站导航
|
琼ICP备12003406号