爱考网 - 考研 - 招生简章 - 正文

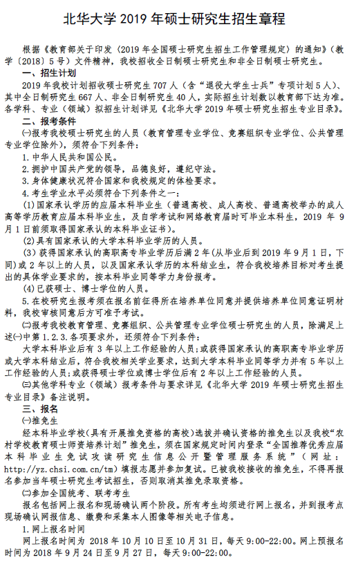
2019北华大学硕士研究生招生章程

来源:爱考网 [2018-9-28] [微信公众号查成绩:]
 2019北华大学硕士研究生招生章程
微信公众号查成绩:

免责声明:以上内容仅代表原创者观点,其内容未经本站证实,本网对以上内容的真实性、完整性不作任何保证或承诺,转载目的在于传递更多信息,由此产生的后果与本网无关;如以上转载内容不慎侵犯了您的权益,请联系我们fjksw@163.com,我们将会及时处理。

您可能喜欢的文章

关于我们联系我们版权申明网站导航手机版

© 2004 - 2018 爱考网(琼ICP备12003406号 闽ICP备08106227号)

本站大部分信息来自于官方网站及新闻媒体, 如有侵犯您的隐私请联系我们: