首页
高考
美术高考
成人高考
考研
自考
中考
会考
专升本
高校
公务员
导游考试
更多
自主招生
|
保送生
|
艺术特长生
|
高水平运动员
|
空乘民航招飞
|
军校国防生
|
空军招飞
|
高考作文
|
大学排行榜
|
中考分数线
|
中考查分
3773考试网
-
考研
-
考研复试
- 正文
同济大学电子与信息工程学院2014年考研复试信息
来源:3773考研
2014-3-18 11:43:34
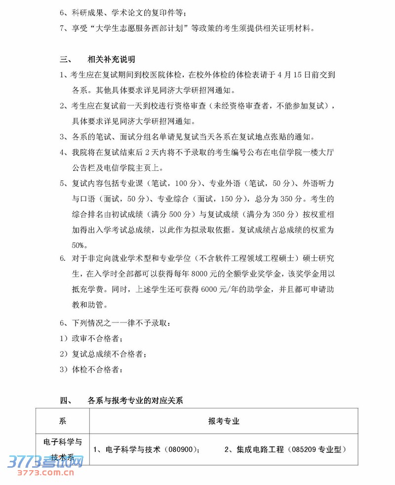
2014年同济大学电子与信息工程学院考研复试信息
您可能喜欢的文章
同济大学环境科学与工程学院2014年考研复试分数线
同济大学交通运输工程学院2014考研复试分数线
同济大学机械与能源工程学院2014年考研复试分数线
2014年同济大学土木工程学院考研复试分数线
2014年同济大学中德学院考研复试分数线
2014年同济大学电子与信息工程学院考研复试分数线
同济大学外国语学院2014年考研复试分数线
同济大学政治与国际关系学院2014年考研复试分数线
同济大学人文学院2014年考研复试分数线
2014年同济大学法学院考研复试分数线
上一个文章:
厦门大学2014年自动化系考研复试通知
网站版权与免责声明
①由于各方面情况的不断调整与变化,本网所提供的相关信息请以权威部门公布的正式信息为准.
②本网转载的文/图等稿件出于非商业性目的,如转载稿涉及版权及个人隐私等问题,请在两周内邮件fjksw@163.com联系.
最新文章
·
同济大学电子与信息工程学院2014年考研
·
厦门大学2014年自动化系考研复试通知
·
厦门大学2014年电子工程系考研复试通知
·
厦门大学2014年硕士考生自述表
·
厦门大学软件学院2014年考研复试录取工
·
2014厦门大学材料学院考研复试内容及调
·
2014年厦门大学能源学院考研复试通知
·
2014年厦门大学能源学院考研复试名单
·
电子科技大学政治与公共管理学院2014年
·
华南理工大学生物科学与工程学院2014考
·
华南理工大学生物科学与工程学院2014考
·
2014重庆大学资源及环境科学学院考研分
·
重庆大学建设管理与房地产学院2014考研
·
重庆大学建设管理与房地产学院2014考研
·
2014重庆大学动力工程学院考研分数线调
推荐文章
·
湖南大学2014年考研复试公告
·
南开大学2014年考研复试办法
·
2014考研复试调剂录取流程图
·
中国矿业大学2013年考研复试安排
·
四川美术学院2013年考研复试时间内容办
·
石家庄铁道大学2013年考研复试安排
·
西南科技大学2013年考研复试录取办法
·
鲁东大学2013考研复试通知
·
北京外国语大学2013年考研复试办法
·
长安大学2013年考研复试办法
·
东北电力大学2013年考研复试通知
·
沈阳建筑大学2013年考研复试通知
·
中国美术学院2013年考研复试通知
·
温州大学2013年考研复试通知
·
河北大学2013年考研复试名单
|
关于我们
|
联系我们
|
版权申明
|
网站导航
|
琼ICP备12003406号