首页
高考
美术高考
成人高考
考研
自考
中考
会考
专升本
高校
公务员
导游考试
更多
自主招生
|
保送生
|
艺术特长生
|
高水平运动员
|
空乘民航招飞
|
军校国防生
|
空军招飞
|
高考作文
|
大学排行榜
|
中考分数线
|
中考查分
3773考试网
-
考研
-
考研复试
- 正文
南京大学哲学系2014年考研复试细则
来源:3773.考研
2014-3-19 14:32:11
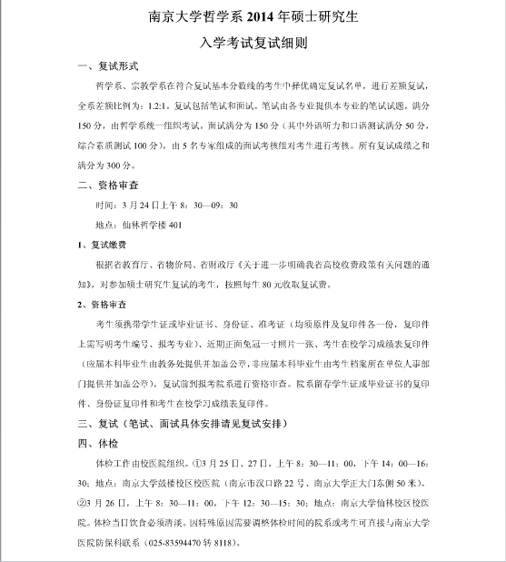
2014年南京大学哲学系考研复试细则
您可能喜欢的文章
2014年南京大学历史系考研复试名单通知
南京大学哲学系2014年考研复试安排
南京大学信息管理学院2014年考研复试须知
南京大学商学院2014年考研复试安排及名单
南京大学美术研究院2014年考研复试通知
湖南大学数学学院2014年考研复试信息
南京大学政府管理学院2014年考研复试通知
南京大学社会学院2014年考研复试细则
南京大学化学化工学院2014年考研复试线名单复试办法
南京大学外国语学院2014年考研复试通知
上一个文章:
2014年南京大学历史系考研复试名单通知
网站版权与免责声明
①由于各方面情况的不断调整与变化,本网所提供的相关信息请以权威部门公布的正式信息为准.
②本网转载的文/图等稿件出于非商业性目的,如转载稿涉及版权及个人隐私等问题,请在两周内邮件fjksw@163.com联系.
最新文章
·
南京大学哲学系2014年考研复试细则
·
2014年南京大学历史系考研复试名单通知
·
2014大连理工大学电子信息与电气工程学
·
大连理工大学电子信息与电气工程学部20
·
大连理工大学管理与经济学部2014年考研
·
2014大连理工大学管理与经济学部考研复
·
大连理工大学人文与社会科学学部2014年
·
2014年中国科学技术大学工程科学学院近
·
2014年中国人民大学公共管理学院MPA复试
·
2014中国人民大学文学院汉语国际教育专
·
2014中国科学技术大学核科学技术学院考
·
2014年中国科学技术大学工程科学学院考
·
2014年中国科学技术大学工程科学学院热
·
2014年中国石油大学考研复试细则
·
2014年厦门大学人文学院哲学系考研复试
推荐文章
·
教育部2014年考研复试基本要求公布
·
湖南大学2014年考研复试公告
·
南开大学2014年考研复试办法
·
2014考研复试调剂录取流程图
·
中国矿业大学2013年考研复试安排
·
四川美术学院2013年考研复试时间内容办
·
石家庄铁道大学2013年考研复试安排
·
西南科技大学2013年考研复试录取办法
·
鲁东大学2013考研复试通知
·
北京外国语大学2013年考研复试办法
·
长安大学2013年考研复试办法
·
东北电力大学2013年考研复试通知
·
沈阳建筑大学2013年考研复试通知
·
中国美术学院2013年考研复试通知
·
温州大学2013年考研复试通知
|
关于我们
|
联系我们
|
版权申明
|
网站导航
|
琼ICP备12003406号