首页
高考
美术高考
成人高考
考研
自考
中考
会考
专升本
高校
公务员
导游考试
更多
自主招生
|
保送生
|
艺术特长生
|
高水平运动员
|
空乘民航招飞
|
军校国防生
|
空军招飞
|
高考作文
|
大学排行榜
|
中考分数线
|
中考查分
3773考试网
-
考研
-
考研复试
- 正文
同济大学电子与信息工程学院2014年考研复试安排
来源:3773考研
2014-3-19 16:18:28
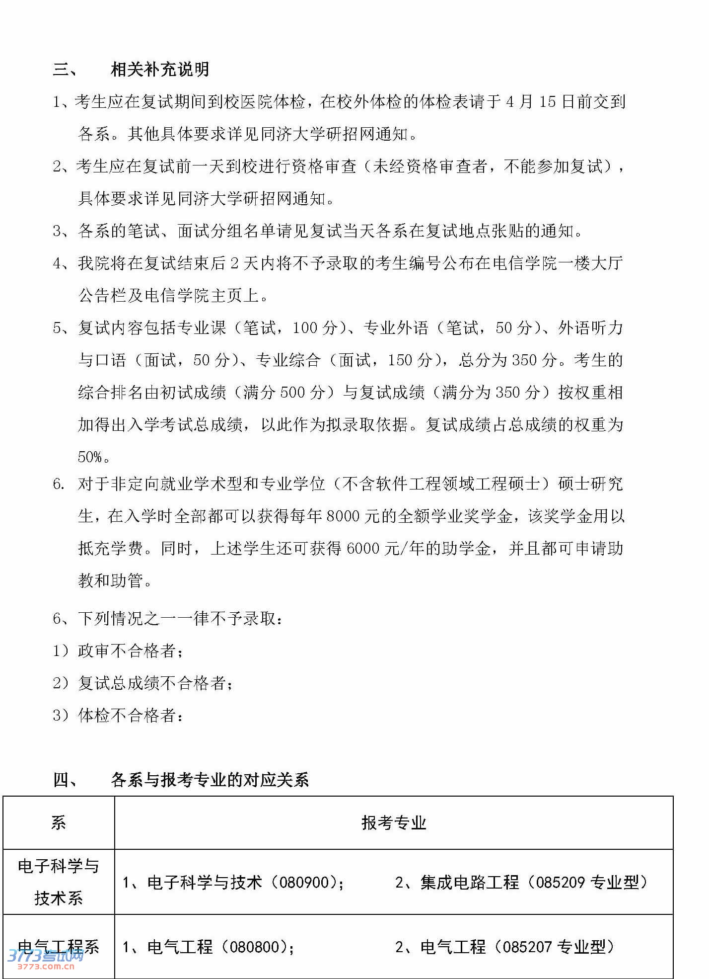
2014年同济大学电子与信息工程学院考研复试安排
您可能喜欢的文章
同济大学测绘与地理信息学院2014考研调剂信息
同济大学人文学院2014校内考研调剂方案
同济大学航空航天与力学学院2014年考研调剂信息
2014年同济大学中德学院考研复试信息
同济大学同济大学艺术与传媒学院2014考研复试信息
同济大学医学院2014年考研复试信息
同济大学口腔医学院2014年考研复试信息
2014年同济大学人文学院考研复试时间及地点
同济大学交通运输工程学院2014年考研复试信息
同济大学物理科学与工程学院2014年考研复试信息
上一个文章:
2014年东南大学电子科学与工程学院考研复试安排
网站版权与免责声明
①由于各方面情况的不断调整与变化,本网所提供的相关信息请以权威部门公布的正式信息为准.
②本网转载的文/图等稿件出于非商业性目的,如转载稿涉及版权及个人隐私等问题,请在两周内邮件fjksw@163.com联系.
最新文章
·
同济大学电子与信息工程学院2014年考研
·
2014年东南大学电子科学与工程学院考研
·
吉林大学通信工程学院2014考研复试和录
·
吉林大学地球科学学院2014考研复试录取
·
吉林大学软件学院2014考研复试工作安排
·
2014吉林大学通信工程学院复试提交资格
·
吉林大学2014通信工程学院考研复试提供
·
吉林大学建设工程学院2014考研复试工作
·
吉林大学公共卫生学院2014考研复试录取
·
吉林大学护理学院2014年考研复试细则
·
吉林大学中日联谊医院2014年考研复试通
·
吉林大学马克思主义学院2014年考研复试
·
大连理工大学外国语学院2014考研复试分
·
2014厦门大学化学化工学院分析化学考研
·
厦门大学化学化工学院化学学科2014年考
推荐文章
·
教育部2014年考研复试基本要求公布
·
湖南大学2014年考研复试公告
·
南开大学2014年考研复试办法
·
2014考研复试调剂录取流程图
·
中国矿业大学2013年考研复试安排
·
四川美术学院2013年考研复试时间内容办
·
石家庄铁道大学2013年考研复试安排
·
西南科技大学2013年考研复试录取办法
·
鲁东大学2013考研复试通知
·
北京外国语大学2013年考研复试办法
·
长安大学2013年考研复试办法
·
东北电力大学2013年考研复试通知
·
沈阳建筑大学2013年考研复试通知
·
中国美术学院2013年考研复试通知
·
温州大学2013年考研复试通知
|
关于我们
|
联系我们
|
版权申明
|
网站导航
|
琼ICP备12003406号