首页
高考
美术高考
成人高考
考研
自考
中考
会考
专升本
高校
公务员
导游考试
更多
自主招生
|
保送生
|
艺术特长生
|
高水平运动员
|
空乘民航招飞
|
军校国防生
|
空军招飞
|
高考作文
|
大学排行榜
|
中考分数线
|
中考查分
3773考试网
-
考研
-
考研复试
- 正文
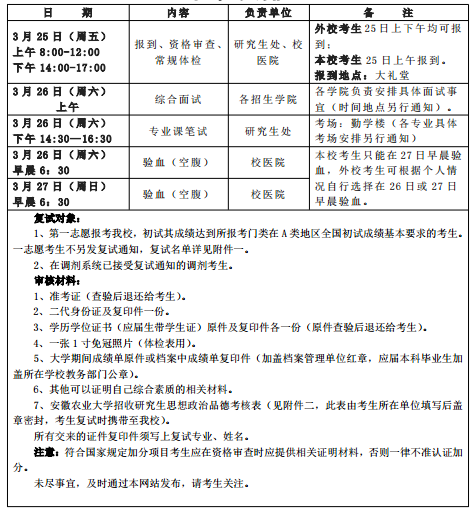
安徽农业大学2016硕士研究生复试日程安排
来源:2exam.com
2016-3-23 17:24:48
您可能喜欢的文章
宁夏大学2016考研调剂信息
皖南医学院2016复试相关事宜通知
2016西安电子科技大学MBA、MPA调剂通知
西安电子科技大学MBA、MPA2016调剂通知
贵州医科大学2016考研调剂第一批报到时间
贵州遵义医学院2016年研究生招生调剂工作实
上海中医药大学2016年硕士研究生复试基本要
河南科技学院2016年硕士研究生招生复试调剂
黔南民族师范学院2016年研究生招生调剂信息
贵州民族大学2016年硕士研究生招生调剂申请
上一个文章:
皖南医学院2016复试相关事宜通知
网站版权与免责声明
①由于各方面情况的不断调整与变化,本网所提供的相关信息请以权威部门公布的正式信息为准.
②本网转载的文/图等稿件出于非商业性目的,如转载稿涉及版权及个人隐私等问题,请在两周内邮件fjksw@163.com联系.
最新文章
·
安徽农业大学2016硕士研究生复试日程安
·
皖南医学院2016复试相关事宜通知
·
贵州遵义医学院2016年研究生招生调剂工
·
上海中医药大学2016年硕士研究生复试基
·
河南科技学院2016年硕士研究生招生复试
·
黔南民族师范学院2016年研究生招生调剂
·
上海中医药大学2016考研调剂要求
·
东北大学理学院2016考研调剂信息
·
2016年承德医学院硕士研究生复试通知
·
2016年延安大学考研调剂公告
·
2016东北大学资源与土木工程学院考研调
·
上海国际问题研究院2016复试录取方案
·
河北医科大学2016年硕士生复试报到须知
·
大连理工大学物理与光电工程学院2016二
·
河北经贸大学2016年硕士研究生复试须知
推荐文章
·
2016清华大学美术学院考研复试安排录取
·
浙江师范大学2016年考研复试科目
·
2016湖南大学考研复试工作安排
·
2016东南大学考研复试工作安排
·
2016山东大学考研复试名单查询
·
2016山东大学考研复试工作安排
·
2016重庆大学考研复试时间方式安排
·
南开大学2016年考研复试工作办法
·
南京大学2016考研复试工作安排
·
2016华北电力大学保定考研复试公告
·
2016青岛农业大学生命科学学院杨松考研
·
天津外国语大学2016年考研调剂信息
·
2016中山大学考研复试信息公告
·
2016厦门大学考研复试录取工作意见
·
2016考研复试流程及内容
|
关于我们
|
联系我们
|
版权申明
|
网站导航
|
琼ICP备12003406号