学历类
|
阳光高考
美术高考
研究生
自考
成人高考
专升本
中考
会考
外语类|
四 六 级
职称英语
商务英语
公共英语
日语能力
资格类
|
公 务 员
报 关 员
银行从业
司法考试
导 游 证
教师资格
财会类|
会 计 证
经 济 师
会计职称
注册会计
税 务 师
工程类
|
一级建造
二级建造
造 价 师
造 价 员
咨 询 师
监 理 师
医学类|
卫生资格
执业医师
执业药师
执业护士
国际护士
计算机
|
等级考试
软件水平
应用能力
其它类
|
论文
驾照考试
书法等级
少儿英语
报检员
单证员
教案
专题
考试资讯
文档
3773考试网
-
考研
-
考试大纲
-
数学大纲
- 正文
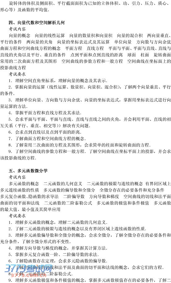
2014年考研数学一考试大纲原文
来源:2exam.com
2013-9-13 20:30:33
1
2
3
下一页
2014考研数学考试大纲(完整版)
2014考研政治大纲(完整版)
2014考研英语考试大纲完整版(一)
2014考研政治大纲思修法基命题学科特点和趋势分析
2014考研政治新大纲思修法基部分未变化
2014考研政治新大纲解读:史纲部分变化对比一览
2014年考研政治大纲史纲考点变化一览
2014年考研政治大纲马原考点变化一览
2014考研政治大纲变动部分解析
2014考研英语大纲变化解读
2014考研英语新大纲高分英语小作文
2014年考研英语大纲小作文写作技巧解析
2014年考研英语大纲作文高分三大技巧
2014年考研英语大纲写作复习安排
2014年考研英语大纲作文得分技巧
分享到:
QQ空间
新浪微博
腾讯微博
人人网
上一个文章:
2014考研数学考试大纲(完整版)
网站版权与免责声明
①由于各方面情况的不断调整与变化,本网所提供的相关信息请以权威部门公布的正式信息为准.
②本网转载的文/图等稿件出于非商业性目的,如转载稿涉及版权等问题,请在两周内来电联系.
最新文章
·
2014年考研数学一考试大纲原文
·
2014考研数学考试大纲(完整版)
·
2014考研数学新大纲全面解析
·
2014考研大纲数学试卷内容结构不变
·
2014年考研数学大纲复习方法
·
2014考研数学大纲解析解题思路和解题方
·
2014考研数学大纲的全面解析
·
2014年考研数学大纲复习思路解析
·
2014考研数学新大纲高数备考策略
·
2014考研大纲数学解读之线代特征值与二
·
2014考研数学新大纲线性代数备考策略
·
2014年考研数学概率复习知识点指导
·
2014年考研数学大纲对概率部分要求
·
2014年考研数学大纲解读之概率论
·
2014年考研数学大纲备考策略
推荐文章
·
2014年考研数学一考试大纲原文
·
2014考研数学考试大纲(完整版)
·
2013年考研数学大纲试卷结构及重点难点
|
关于我们
|
联系我们
|
版权申明
|
网站导航
|
琼ICP备12003406号