首页
高考
美术高考
成人高考
考研
自考
中考
会考
专升本
高校
公务员
导游考试
更多
自主招生
|
保送生
|
艺术特长生
|
高水平运动员
|
空乘民航招飞
|
军校国防生
|
空军招飞
|
高考作文
|
大学排行榜
|
中考分数线
|
中考查分
3773考试网
-
考研
-
招生专业目录
- 正文
2015中科院北京基因组研究所考研专业目录及考试科目
来源:2exam.com
2014-9-4 20:18:15
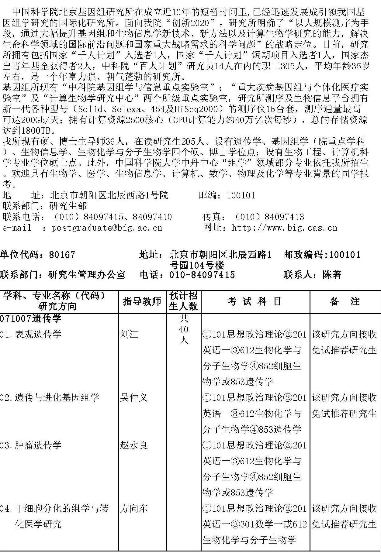
据中科院北京基因组研究所消息,2015年中科院北京基因组研究所考研专业目录及考试科目已公布,详情如下:
您可能喜欢的文章
2015中科院科技政策与管理科学研究所考研专业目录及考试科目
2015中科院微电子研究所考研招生简章
2015中科院微电子研究所考研专业目录及考试科目
2015年中科院微电子研究所考研参考书目及考试科目
2015年中科院电工研究所考研招生简章
2015年中科院电工研究所考研专业目录及考试科目
2015中科院生物物理研究所考研专业目录及考试科目
2015年中科院宁波材料所研究生招生简章
2015年中科院亚热带农业生态研究所专业目录及考试科目
2015年中科院亚热带农业生态研究所考研招生简章
上一个文章:
2015中科院科技政策与管理科学研究所考研专业目录及考试科目
网站版权与免责声明
①由于各方面情况的不断调整与变化,本网所提供的相关信息请以权威部门公布的正式信息为准.
②本网转载的文/图等稿件出于非商业性目的,如转载稿涉及版权及个人隐私等问题,请在两周内邮件fjksw@163.com联系.
最新文章
·
2015中科院北京基因组研究所考研专业目
·
2015中科院科技政策与管理科学研究所考
·
2015中科院微电子研究所考研专业目录及
·
2015年中科院电工研究所考研专业目录及
·
2015中科院生物物理研究所考研专业目录
·
2015中科院地质与地球物理研究所考研专
·
2015中国石油大学(北京)外国语学院考研
·
2015中国航空科工集团第三研究院考研专
·
2015年中央美术学院考研招生专业目录(
·
2015中央美术学院考研招生专业目录(学术
·
2015中央财经大学考研专业目录及考试科
·
2015年北京电子科技学院考研专业目录及
·
中科院植物研究所2015年攻读硕士学位研
·
2015年北京邮电大学信息与通信工程学院
·
2015年华北计算技术所考研专业目录及招
推荐文章
·
2015中央财经大学考研专业目录及考试科
·
2015年中央音乐学院研究生招生专业目录
·
2015年清华大学考研专业目录及考试科目
·
清华大学2014年考研招生专业目录
·
北京大学2014年考研招生专业目录
|
关于我们
|
联系我们
|
版权申明
|
网站导航
|
琼ICP备12003406号