首页
高考
美术高考
成人高考
考研
自考
中考
会考
专升本
高校
公务员
导游考试
更多
自主招生
|
保送生
|
艺术特长生
|
高水平运动员
|
空乘民航招飞
|
军校国防生
|
空军招飞
|
高考作文
|
大学排行榜
|
中考分数线
|
中考查分
3773考试网
-
考研
-
招生专业目录
- 正文
中科院城市环境研究所2015年考研专业目录及考试科目
来源:2exam.com
2014-9-6 9:47:39
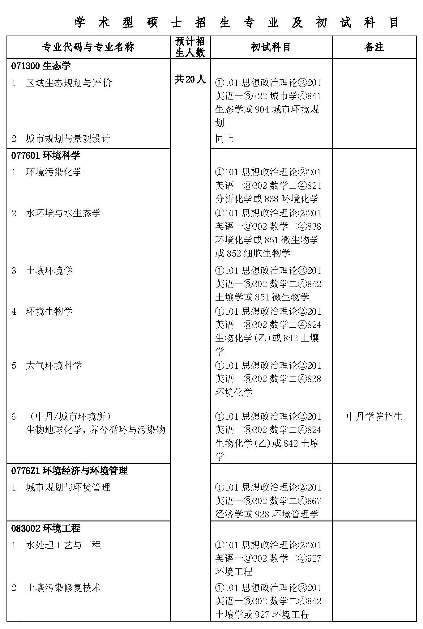
据中科院城市环境研究院消息,2015年中科院城市环境研究所考研专业目录及考试科目已公布,详情如下:
您可能喜欢的文章
2015年中科院遗传发育所农业资源研究中心考研专业目录及考试科目
北京航空材料研究院2015年考研专业目录及考试科目
2015年中科院福建物质结构研究所考研专业目录及考试科目
2015年中国航空动力机械研究所考研招生简章
2015年中科院城市环境研究所考研招生简章
2015年中科院遗传发育所农业资源研究中心考研招生简章
北京航空材料研究院2015考研招生简章
中科院理化技术研究所2015年考研招生简章
中科院化学研究所2015年考研招生简章
中科院生态环境研究中心2015年考研专业目录及考试科目
上一个文章:
2015年中科院遗传发育所农业资源研究中心考研专业目录及考试科目
网站版权与免责声明
①由于各方面情况的不断调整与变化,本网所提供的相关信息请以权威部门公布的正式信息为准.
②本网转载的文/图等稿件出于非商业性目的,如转载稿涉及版权及个人隐私等问题,请在两周内邮件fjksw@163.com联系.
最新文章
·
中科院城市环境研究所2015年考研专业目
·
2015年中科院遗传发育所农业资源研究中
·
北京航空材料研究院2015年考研专业目录
·
2015年中科院福建物质结构研究所考研专
·
中科院生态环境研究中心2015年考研专业
·
河南大学2015年考研专业目录及考试科目
·
2015河南工业大学考研专业目录及考试科
·
2015年河南师范大学考研专业目录及考试
·
郑州机械研究所2015年考研专业目录及考
·
中科院新疆天文台2015年考研专业目录及
·
黑龙江科技大学2015年考研招生专业目录
·
西北高原生物研究所2015年考研专业目录
·
中科院青海盐湖研究所2015年考研专业目
·
2015年中科院大连化学物理研究所考研专
·
中国科学院地球化学研究所2015年考研专
推荐文章
·
2015中央财经大学考研专业目录及考试科
·
2015年中央音乐学院研究生招生专业目录
·
2015年清华大学考研专业目录及考试科目
·
清华大学2014年考研招生专业目录
·
北京大学2014年考研招生专业目录
|
关于我们
|
联系我们
|
版权申明
|
网站导航
|
琼ICP备12003406号