首页
高考
美术高考
成人高考
考研
自考
中考
会考
专升本
高校
公务员
导游考试
更多
自主招生
|
保送生
|
艺术特长生
|
高水平运动员
|
空乘民航招飞
|
军校国防生
|
空军招飞
|
高考作文
|
大学排行榜
|
中考分数线
|
中考查分
3773考试网
-
考研
-
招生专业目录
- 正文
中科院半导体研究所2015年考研专业目录及考试科目
来源:3773考研
2014-9-10 7:58:51
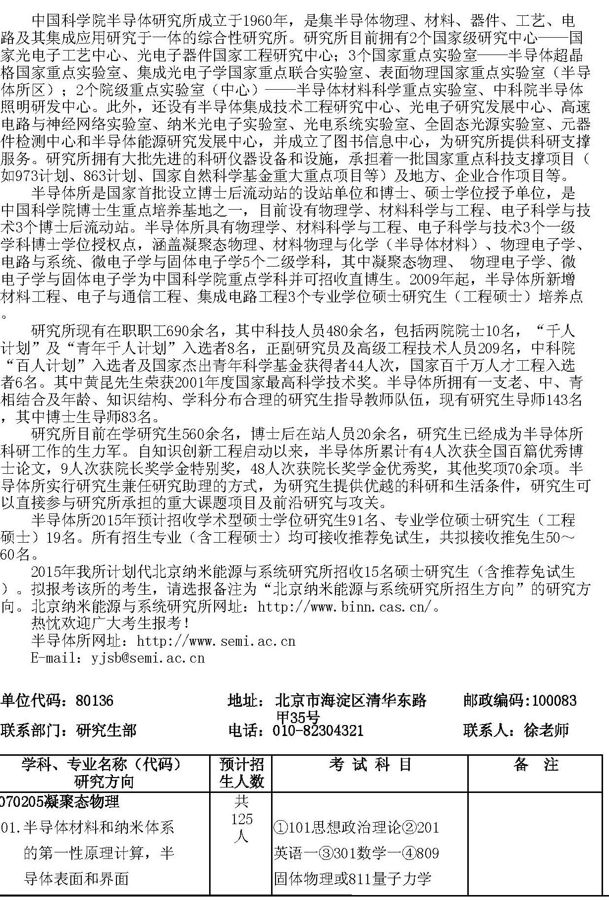
据中科院半导体研究所消息,2015年中科院半导体研究所考研专业目录及考试科目已公布,详情如下:
您可能喜欢的文章
2012年中科院半导体研究所硕士考生报名须知
上一个文章:
中科院上海高等教育研究院2015年考研专业目录及考试科目
网站版权与免责声明
①由于各方面情况的不断调整与变化,本网所提供的相关信息请以权威部门公布的正式信息为准.
②本网转载的文/图等稿件出于非商业性目的,如转载稿涉及版权及个人隐私等问题,请在两周内邮件fjksw@163.com联系.
最新文章
·
中科院半导体研究所2015年考研专业目录
·
中科院上海高等教育研究院2015年考研专
·
中科院上海微系统与信息技术所2015年考
·
中科院长春光学精密机械与物理所2015年
·
中科院沈阳应用生态研究所2015年考研专
·
国网电力科学院研究院2015年考研专业目
·
南京邮电大学2015年考研招生专业目录
·
南京医科大学2015年考研专业目录及考试
·
2015年山东工商学院考研招生专业目录
·
山东艺术学院2015年考研专业目录及考试
·
2015山东非金属材料研究所考研专业目录
·
中科院烟台海岸带研究所2015年考研专业
·
中科院海洋研究所2015年考研专业目录及
·
中科院广州化学所2015年考研专业目录及
·
五邑大学2015年考研专业目录及考试科目
推荐文章
·
2015中央财经大学考研专业目录及考试科
·
2015年中央音乐学院研究生招生专业目录
·
2015年清华大学考研专业目录及考试科目
·
清华大学2014年考研招生专业目录
·
北京大学2014年考研招生专业目录
|
关于我们
|
联系我们
|
版权申明
|
网站导航
|
琼ICP备12003406号