首页
高考
美术高考
成人高考
考研
自考
中考
会考
专升本
高校
公务员
导游考试
更多
自主招生
|
保送生
|
艺术特长生
|
高水平运动员
|
空乘民航招飞
|
军校国防生
|
空军招飞
|
高考作文
|
大学排行榜
|
中考分数线
|
中考查分
3773考试网
-
考研
-
考研专业
- 正文
2017考研复旦大学研究生专业介绍:文艺学
来源:3773考试网
2016-5-24 9:13:18
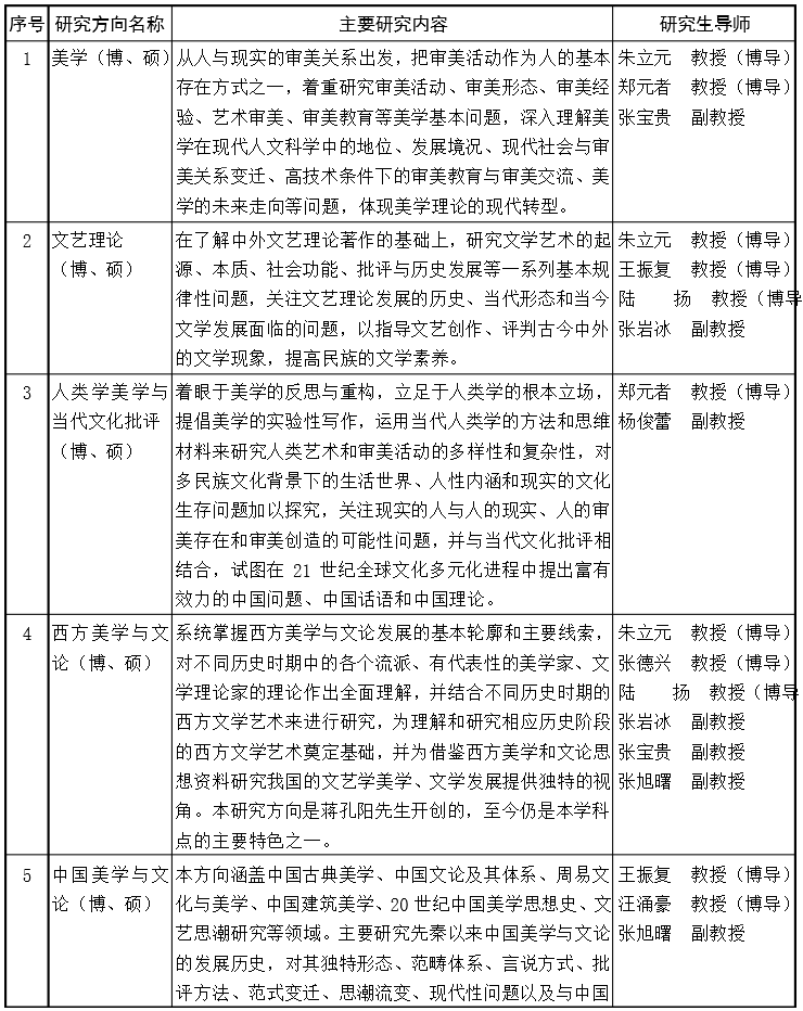
(专业代码:050101)
一、学科研究方向及其研究生导师
您可能喜欢的文章
2017考研复旦大学研究生专业介绍:语言学及
2016年中国青年政治学院考研录取通知书公告
2017考研北京大学研究生专业介绍:电子与通
2016年北京印刷学院考研拟录取考生相关事宜
2016年南京工业大学考研拟录取名单公示(第
2017年中国科学院声学研究所研究生报考指南
2016年燕山大学考研录取通知书邮寄地址查询
2017考研北京大学研究生专业介绍:阿拉伯语
2017考研北京大学研究生专业介绍:逻辑学
2017考研北京大学研究生专业介绍:中外政治
上一个文章:
2017考研复旦大学研究生专业介绍:语言学及应用语言学
网站版权与免责声明
①由于各方面情况的不断调整与变化,本网所提供的相关信息请以权威部门公布的正式信息为准.
②本网转载的文/图等稿件出于非商业性目的,如转载稿涉及版权及个人隐私等问题,请在两周内邮件fjksw@163.com联系.
最新文章
·
2017考研复旦大学研究生专业介绍:文艺
·
2017考研复旦大学研究生专业介绍:语言
·
2017考研北京大学研究生专业介绍:软件
·
2017考研北京大学研究生专业介绍:计算
·
2017考研北京大学研究生专业介绍:阿拉
·
2017考研北京大学研究生专业介绍:逻辑
·
2017考研北京大学研究生专业介绍:中外
·
2017考研北京大学研究生专业介绍:科学
·
2017考研北京大学研究生专业介绍:中共
·
2017考研北京大学研究生专业介绍:国际
·
2017考研北京大学研究生专业介绍:外交
·
2017考研北京大学研究生专业介绍:国际
·
2016年上海体育学院考研招生专业与初试
·
2016年兰州大学考研招生专业
·
2016年南京信息工程大学考研招生专业
推荐文章
·
2016年上海体育学院考研招生专业与初试
·
2016年兰州大学考研招生专业
·
2016年南京信息工程大学考研招生专业
|
关于我们
|
联系我们
|
版权申明
|
网站导航
|
手机版
琼ICP备12003406号