首页
高考
美术高考
成人高考
考研
自考
中考
会考
专升本
高校
公务员
导游考试
更多
自主招生
|
保送生
|
艺术特长生
|
高水平运动员
|
空乘民航招飞
|
军校国防生
|
空军招飞
|
高考作文
|
大学排行榜
|
中考分数线
|
中考查分
3773考试网
-
艺考
-
高水平运动员
- 正文
2016辽宁师范大学高水平运动员招生简章
来源:辽宁师范大学
2016-1-6 20:17:28
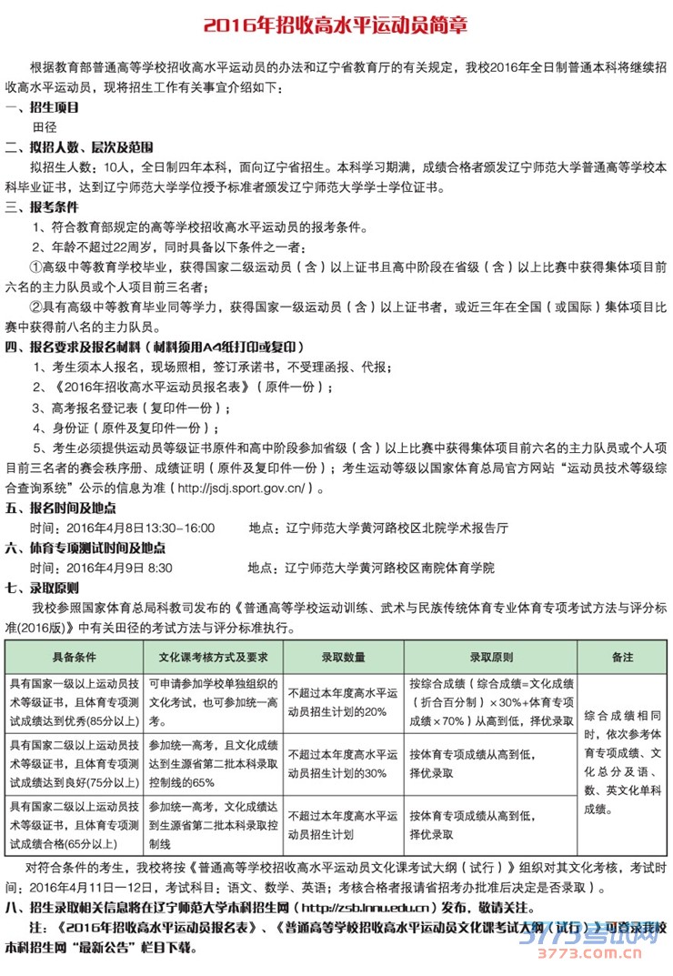
辽宁师范大学2016年高水平运动员招生简章
您可能喜欢的文章
西安建筑科技大学田径各项测试参考报名标准
2016年西安建筑科技大学高水平运动员专项需
2016西安建筑科技大学高水平运动员招生简章
2016西南大学高水平运动员招生简章
2016北京科技大学高水平运动队报到及测试时
2016北京理工大学高水平运动队招生简章
2016云南师范大学高水平运动员招生简章
2016海南师范大学高水平运动员招生简章
2016西安交通大学高水平运动员招生计划项目
2016西安交通大学高水平运动员招生简章
上一篇文章:
2016华南理工大学高水平运动员招生简章
网站版权与免责声明
①由于各方面情况的不断调整与变化,本网所提供的相关信息请以权威部门公布的正式信息为准.
②本网转载的文/图等稿件出于非商业性目的,如转载稿涉及版权及个人隐私等问题,请在两周内邮件fjksw@163.com联系.
最新文章
·
2016辽宁师范大学高水平运动员招生简章
·
2016华南理工大学高水平运动员招生简章
·
2016华南理工大学高水平运动队招生简章
·
西安建筑科技大学田径各项测试参考报名
·
2016年西安建筑科技大学高水平运动员专
·
2016西安建筑科技大学高水平运动员招生
·
2016西南大学高水平运动员招生简章
·
2016北京邮电大学高水平运动队招生简章
·
2016上海交通大学高水平运动员测试内容
·
2016上海交通大学高水平运动队招生简章
·
2016长安大学高水平运动队招生简章
·
2016东华大学高水平运动队招生简章
·
中山大学2016年高水平运动员招生测试标
·
2016中山大学高水平运动员招生简章
·
北京石油化工学院2016年高水平运动员测
推荐文章
·
2016辽宁师范大学高水平运动员招生简章
·
2016华南理工大学高水平运动队招生简章
·
2016西安建筑科技大学高水平运动员招生
·
2016北京邮电大学高水平运动队招生简章
·
2016长安大学高水平运动队招生简章
·
2016同济大学高水平运动员招生简章
·
2016复旦大学高水平运动队招生简章
·
2016北京外国语大学高水平运动员招生简
·
2016北京外国语大学高水平运动员招生简
·
2016华东理工大学高水平运动队招生简章
·
2016上海财经大学高水平运动队招生简章
·
2016北京航空航天大学高水平运动队招生
·
2016年北京科技大学高水平运动员招生简
·
2016年中央民族大学高水平运动员招生简
·
2016湖南试点高校高水平运动队招生工作
|
关于我们
|
联系我们
|
版权申明
|
网站导航
|
琼ICP备12003406号