- 1 -
2021 年湖北省普通高校艺术专业招生统一考试戏剧与影视学类(播音与主持艺术专业)考试大纲
一、考试性质和目的
普通高校艺术专业招生考试戏剧与影视学类(播音与主持艺术专业)全省统
一考试是全国普通高考的重要组成部分。播音与主持艺术专业作为戏剧与影视学
类一级学科的支撑专业之一,该统考主要测试考生学习播音与主持专业应具备的
基本专业素质和能力,选拔具有学习播音与主持艺术专业基本条件和潜能的普通
高校戏剧与影视学类(播音与主持艺术专业)合格新生。
二、考试科目和分值
考试科目 考试形式 分 值
自我介绍 简单的介绍自己,限时半分钟 20 分
作品朗读 现场抽取并朗读指定文学作品一篇,限时1 分钟 60 分
即兴说话 现场抽取2 个命题,自选1 个即兴说话,限时1 分钟 80 分
新闻播报 现场抽取并播读指定新闻类稿件一篇,限时1 分钟 60 分
新闻评述 根据抽取的新闻稿件现场进行评述,限时1 分半钟 80 分
总分 300 分
注:面试科目均按百分制评分,科目成绩=科目百分制成绩×
100
科目分值
。
三、考试内容和形式
(一)自我介绍
1.考试目的
按照广播、电视以及新媒体等电子传媒受众的基本审美标准,通过自我介绍
的个性化展示,综合考察考生的外形条件、气质修养、上镜效果、肢体副语言运
用情况。
2.考试形式及要求
考试形式为自我介绍,自我介绍内容不限,但不能透露姓名、准考证号和所
在学校,不可以借助道具表演进行自我介绍。要求口齿清晰,语音标准,有交流
感,限时半分钟。
(二)作品朗读
1.考试目的
通过朗读指定文学作品,考察考生音质、音色、认读感受、汉语普通话水平
及语言表达等能力。评判考生是否具备学习本专业的基本条件。
- 2 -
2.考试形式及要求
现场抽取并朗读指定文学作品一篇,要求普通话标准、口齿清晰、声音圆润、声情并茂,有感染力。限时1分钟。
(三)即兴说话
1.考试目的
通过命题即兴说话,考察考生的发散性思维水平、汉语普通话综合水平、对事物的感受能力、交流语境中语言表达的能力及话题驾驭能力。
2.考试形式及要求
根据现场抽取的2个命题自选1个即兴说话,要求思维活跃、主题明确、内容新颖、具有个性,语音准确清晰,表达自然流畅,限时1分钟。
(四)新闻播报
1.考试目的
通过考生对新闻类稿件的播报,考察考生对新闻语体样式的把握情况。
2.考试形式及要求
现场抽取并播读指定新闻类稿件一篇,要求语音清晰标准、语句流畅,内容清楚,重点突出,限时1分钟。
(五)新闻评述
1.考试目的
通过新闻评述,考察考生的新闻敏感、快速思维、语言组织、话语生成及心理控制等能力。
2.考试形式及要求
依据新闻播报所抽取的新闻类稿件,进行现场评述,要求准确理解新闻稿件的内容,做到评有观点,述有道理,语音标准,表达自然流畅,限时1分半钟。
四、考试评分标准
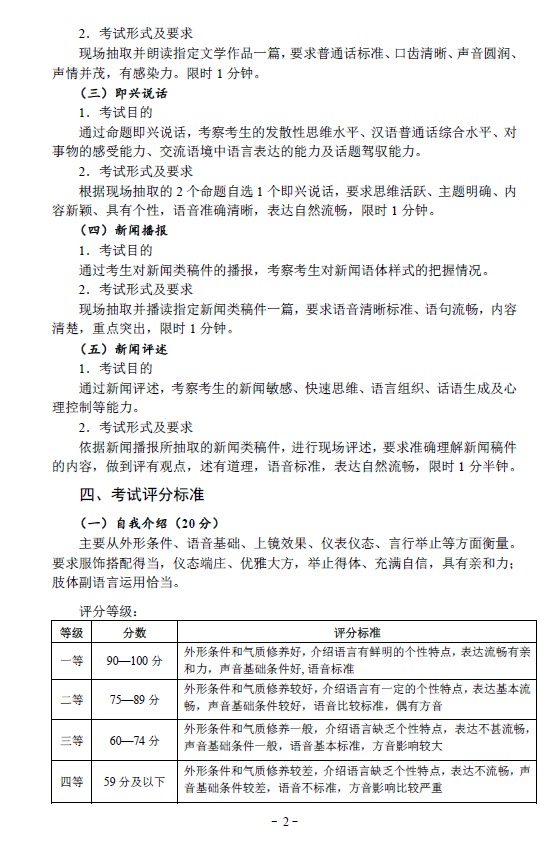
(一)自我介绍(20分)
主要从外形条件、语音基础、上镜效果、仪表仪态、言行举止等方面衡量。要求服饰搭配得当,仪态端庄、优雅大方,举止得体、充满自信,具有亲和力;肢体副语言运用恰当。
评分等级:
等级
分数
评分标准
一等
90—100分
外形条件和气质修养好,介绍语言有鲜明的个性特点,表达流畅有亲和力,声音基础条件好,语音标准
二等
75—89分
外形条件和气质修养较好,介绍语言有一定的个性特点,表达基本流畅,声音基础条件较好,语音比较标准,偶有方音
三等
60—74分
外形条件和气质修养一般,介绍语言缺乏个性特点,表达不甚流畅,声音基础条件一般,语音基本标准,方音影响较大
四等
59分及以下
外形条件和气质修养较差,介绍语言缺乏个性特点,表达不流畅,声音基础条件较差,语音不标准,方音影响比较严重
- 3 -
(二)作品朗读(60分)
考察考生是否具备学习播音与主持艺术专业的基本语音条件及语言表达基础。要求普通话标准、口齿清晰、声音圆润、声情并茂,有感染力。
评分等级:
等级
分数
评分标准
一等
90—100分
口齿清晰,字音标准,声音圆润动听,理解感受准确,情绪自然积极,表达流畅,语言表现力好
二等
75—89分
口齿清晰,字音较为标准,偶有方音语调,声音比较圆润,理解感受比较准确,状态比较积极,表达较为流畅,语言表现力较好
三等
60-74分
口齿不清,方音语调比较明显,对文稿内容理解基本清楚,状态不积极,见字生情,表达基本流畅,语言表现力一般
四等
59分及以下
口齿不清,有很重的方言,对文稿内容理解不清,蹦字,表达不流畅,整体状态呆板不自然,语言表现力较差
(三)即兴说话(80分)
考察考生的发散性思维、汉语普通话综合运用、交流语样态、话题表达及话题驾驭等能力。要求思维活跃、主题明确、内容新颖、具有个性,语音准确清晰,表达自然流畅。旨在评判其是否具有学习播音与主持艺术专业的现场即兴语言表达能力及相应的综合潜质。
评分等级:
等级
分数
评分标准
一等
90—100分
发散思维活跃,有个性,应变能力强,主题突出,表意明确,逻辑清晰,表达流畅
二等
75—89分
具有较好的发散思维能力与应变能力,主题比较清晰,表意比较清楚,逻辑比较清晰,表达比较流畅
三等
60-74分
发散思维与应变能力一般,主题基本清晰,表意基本清楚,表达基本流畅
四等
59分及以下
发散思维与应变能力较差,主题不清晰,表意不清楚,表达不流畅
(四)新闻播报(60分)
考察考生播报新闻的语言表达能力。要求口齿清晰、语音标准、语句流畅,内容清楚,重点突出。
- 4 -
评分等级:
等级
分数
评分标准
一等
90—100分
语音标准,语句流畅,内容清晰,重点突出,层次分明,情绪基调把握准确,基本没有方音影响
二等
75—89分
语音比较准确,口齿比较清晰,语句较流畅,内容较清楚,重点较突出,状态积极,情绪基调把握比较准确,但略有方音和错字的影响
三等
60-74分
对稿件内容理解不够清晰,语音不够标准,语句基本流畅,重点欠突出,整体把握不够准确,情绪基调不够准确,有部分成系列的声韵母错误和错字的现象
四等
59分及以下
基本没有理解清楚文稿的内容,语句不流畅,语音不标准,内容不清晰,重点不突出,不能准确把握情绪基调,方音影响严重
(五)新闻评述(80分)
考察考生即兴思辨及语言组织能力、现场应变能力和良好心理素质。要求准确理解新闻稿件的内容,做到评有观点,述有道理,语音标准,表达自然流畅。
评分等级:
等级
分数
评分标准
一等
90—100分
思维的逻辑性强,层次分明,条理清楚,观点明确,并能进行多角度或多层面的深入分析;语言组织能力强,语音标准,表达准确流畅
二等
75—89分
思维的逻辑性较强,层次分明,条理较清楚,观点比较明确,能进行多角度或多层面的分析,但分析不深入透彻;有一定语言组织能力,语音比较标准,偶有方言影响,表达基本准确流畅
三等
60-74分
思维的逻辑性一般,虽能进行多角度或多层面分析,但层次不明,条理不清,观点基本明确;语言组织能力一般,表达欠准确或欠流畅
四等
59分及以下
思维的逻辑性较差,条理不清楚,只能进行单一角度或单一层面的浅显分析,观点不明确;语言组织能力较差,语音不准确,口齿不清,表达不准确或不流畅
- 5 -
播音与主持艺术专业考试题型示例
一、作品朗读(60分)
我有一种癖好,见了新奇花草,喜欢掐一枝半朵,夹在书页里,觉得这样可以在自己身边多留住一分春光,两分秋色。来到渤海湾不久,就发觉在深绿浅翠的树木丛里,远远摇摆着一棵树,满树开着粉红色的花。究竟是什么花儿?得到跟前去看看。隔一天黄昏,我寻着那棵红树走去,走近一个疏疏落落的渔村。村边上有一户人家,整洁的砖房,围着道石头短墙,板门虚掩着,门外晾着几张蟹网。那棵红树遮遮掩掩地从小院里探出身来。
二、即兴说话(80分) (1)家风。 (2)竞争与合作。
三、新闻播报(60分)、新闻评述(80分)
2019年针对共享单车所推行的减量调控政策,在全国多所城市得到了有效的执行。曾经遍布城市各个角落的共享单车,运营品牌和单车数量都大幅减少。伴随减量调控政策的施行,以往被共享单车包围的各大地铁站口如今车辆淤积问题有所缓解。专家强调,减量调控只是共享单车精细化管理的第一步,侵占人行横道、公交车站等无序停放现象仍普遍存在,有效解决共享单车“停放难”问题刻不容缓。





免责声明:以上内容仅代表原创者观点,其内容未经本站证实,本网对以上内容的真实性、完整性不作任何保证或承诺,转载目的在于传递更多信息,由此产生的后果与本网无关;如以上转载内容不慎侵犯了您的权益,请联系我们fjksw@163.com,我们将会及时处理。