首页
高考
美术高考
成人高考
考研
自考
中考
会考
专升本
高校
公务员
导游考试
更多
自主招生
|
保送生
|
艺术特长生
|
高水平运动员
|
空乘民航招飞
|
军校国防生
|
空军招飞
|
高考作文
|
大学排行榜
|
中考分数线
|
中考查分
3773考试网
-
艺考
-
招生简章
- 正文
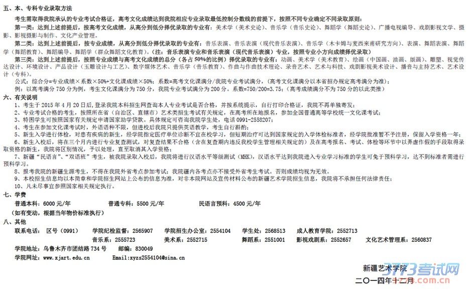
新疆艺术学院2015年招生简章(新疆)
来源:新疆艺术学院
2015-1-1 9:26:22
新疆艺术学院2015年本专科招生简章(新疆)
您可能喜欢的文章
新疆艺术学院2015年艺术类专业校考时间考点
新疆艺术学院2014河北艺术类专业校考合格考
新疆艺术学院2014年艺术类成绩查询全部开通
新疆艺术学院2014年艺术类专业成绩查询入口
新疆艺术学院2014年艺术类专业校考成绩查询
新疆艺术学院2014美术类招生专业校考时间(安
新疆艺术学院2014甘肃艺术类校考专业考试时
新疆艺术学院2014广东艺术类招生专业考试科
新疆艺术学院2014艺术类校考专业考试时间(广
新疆艺术学院2014年艺术类校考考点时间(湖南
上一篇文章:
湖北美术学院2015年普通本科招生章程
网站版权与免责声明
①由于各方面情况的不断调整与变化,本网所提供的相关信息请以权威部门公布的正式信息为准.
②本网转载的文/图等稿件出于非商业性目的,如转载稿涉及版权及个人隐私等问题,请在两周内邮件fjksw@163.com联系.
最新文章
·
新疆艺术学院2015年招生简章(新疆)
·
湖北美术学院2015年普通本科招生章程
·
中国戏曲学院2015年招生简章发布
·
湖北美术学院2015年招生简章发布
·
清华大学美术学院2015年本科招生简章发
·
暨南大学艺术学院2015年艺术类招生简章
·
井冈山大学2015年广播电视编导专业招生
·
井冈山大学2015年音乐舞蹈美术类专业招
·
新余学院2015年艺术类专业招生简章
·
中原工学院2015年艺术类招生简章
·
山东交通学院2015年高速铁路动车乘务专
·
暨南大学2015年戏剧影视文学专业招生简
·
暨南大学2015年播音与主持艺术专业招生
·
北京服装学院国际班2015年本硕连读招生
·
通化师范学院2015年艺术类招生简章
推荐文章
·
新疆艺术学院2015年招生简章(新疆)
·
湖北美术学院2015年普通本科招生章程
·
中国戏曲学院2015年招生简章发布
·
湖北美术学院2015年招生简章发布
·
清华大学美术学院2015年本科招生简章发
·
东北电力大学2015年艺术类招生简章
·
云南艺术学院2015年艺术类招生简章(云南
·
云南艺术学院2015年艺术类招生简章(云南
·
云南艺术学院2015年艺术类本科招生简章
·
广西艺术学院2015年艺术类招生简章
·
泰山学院2015年艺术体育类专业招生简章
·
大连艺术学院2015年艺术类招生简章
·
中国传媒大学南广学院2015年艺术类招生
·
东北师范大学2015年艺术类招生简章
·
四川外国语大学2015年播音与主持艺术广
|
关于我们
|
联系我们
|
版权申明
|
网站导航
|
琼ICP备12003406号