首页
高考
美术高考
成人高考
考研
自考
中考
会考
专升本
高校
公务员
导游考试
更多
自主招生
|
保送生
|
艺术特长生
|
高水平运动员
|
空乘民航招飞
|
军校国防生
|
空军招飞
|
高考作文
|
大学排行榜
|
中考分数线
|
中考查分
3773考试网
-
艺考
-
招生简章
- 正文
2015北京体育大学舞蹈表演专业考试内容及评分标准
来源:北京体育大学
2015-1-15 8:12:59
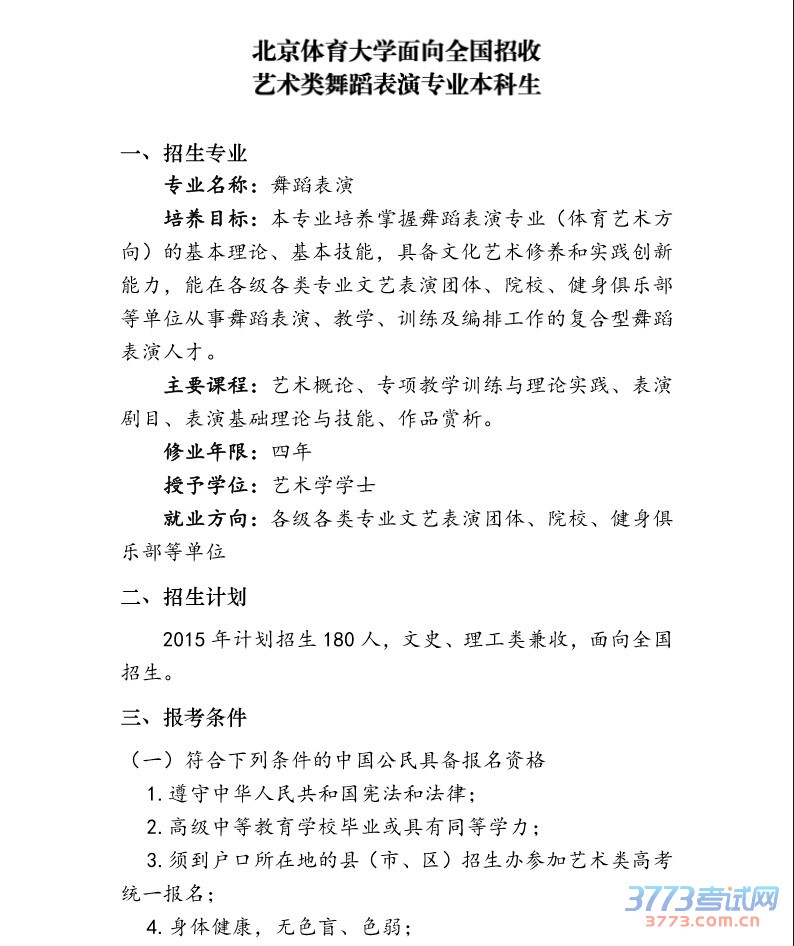
北京体育大学2015年艺术类舞蹈表演专业考试内容及评分标准
您可能喜欢的文章
北京体育大学2015年艺术类舞蹈表演专业招生
2015年北京体育大学运动训练体育单招报名通
2015北京体育大学运动训练体育单招考生高考
2014北京体育大学运动训练武术与民族传统体
2014北京体育大学运动训练武术与民族传统体
北京体育大学2014年运动训练体育单招成绩查
北京体育大学2014年运动训练体育单招文化成
北京体育大学2014年河北艺术类专业校考合格
北京体育大学2014运动训练武术与民族传统体
北京体育大学2014年艺术类舞蹈表演专业成绩
上一篇文章:
天水师范学院2015年艺术类专业招生简章(广西)
网站版权与免责声明
①由于各方面情况的不断调整与变化,本网所提供的相关信息请以权威部门公布的正式信息为准.
②本网转载的文/图等稿件出于非商业性目的,如转载稿涉及版权及个人隐私等问题,请在两周内邮件fjksw@163.com联系.
最新文章
·
2015北京体育大学舞蹈表演专业考试内容
·
天水师范学院2015年艺术类专业招生简章
·
天水师范学院2015年戏剧影视文学专业招
·
天水师范学院2015年美术类专业招生简章
·
山东体育学院2015年艺术类专业招生简章
·
天水师范学院2015年艺术类专业招生简章
·
山东师范大学历山学院2015年体育舞蹈专
·
南京工业大学2015年艺术类招生简章
·
河海大学2015年播音与主持艺术专业招生
·
蚌埠学院2015年艺术类招生简章(甘肃山西
·
池州学院2015年艺术类招生简章
·
天津科技大学2015年服装表演专业招生简
·
天津科技大学2015年表演运动艺术表演专
·
2015郑州师范学院聋人单考单招招生简章
·
2015北京航空航天大学新媒体艺术与设计
推荐文章
·
中南大学2015年艺术类招生简章
·
重庆大学美视电影学院2015年招生简章发
·
宁夏大学2015年艺术类招生简章
·
中国人民大学2015年美术类专业招生简章
·
中国传媒大学2015年中外合作艺术类专业
·
中国人民大学2015年音乐表演艺术类招生
·
西南交通大学2015年艺术类招生简章
·
星海音乐学院2015年专业考试大纲
·
星海音乐学院2015年招生简章暨考试大纲
·
中央音乐学院2015年招生简章发布
·
上海视觉艺术学院2015年招生简章发布
·
华南农业大学2015年艺术类招生简章
·
云南艺术学院2015年山西招生简章
·
重庆大学艺术学院2015年招生简章
·
重庆工商大学2015年美术类招生简章
|
关于我们
|
联系我们
|
版权申明
|
网站导航
|
琼ICP备12003406号