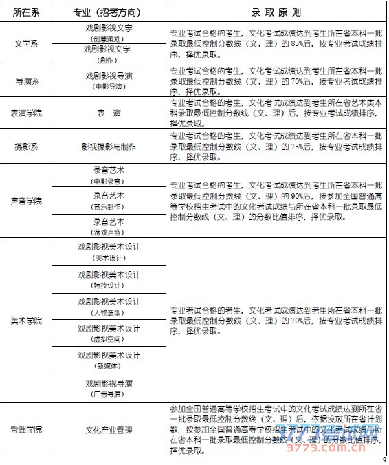
本科录取
我校按院系所设专业的具体录取原则,对专业考试合格的考生进行德、智、体全面审核,择优录取。


分数比值=考生文化课成绩÷ 考生所在省本科一批录取最低控制分数线(对于合并本科批次的省份按考
生所在省相关规定执行)【文、理】× 100
※ 对于个别省份艺术类考生文化成绩满分与普通类考生文化成绩满分不一致时:高考文化课成绩比值计
算办法依据考生所在省规定执行;对于考生所在省未做出相关规定的,分数比值计算办法为(艺术类考生文化
成绩÷艺术类高考文化满分×普通类高考文化满分)÷考生所在省本科一批录取最低控制分数线(文、理)×
100。
同等成绩下:优先照顾边疆、山区、牧区、少数民族聚居地区和西部省份的考生和归侨、华侨以及台湾省
籍考生、荣立二等功以上的退役军人、烈士子女、有特殊贡献的优秀青年。