首页
高考
美术高考
成人高考
考研
自考
中考
会考
专升本
高校
公务员
导游考试
更多
自主招生
|
保送生
|
艺术特长生
|
高水平运动员
|
空乘民航招飞
|
军校国防生
|
空军招飞
|
高考作文
|
大学排行榜
|
中考分数线
|
中考查分
3773考试网
-
艺考
-
招生简章
- 正文
上海戏剧学院2016年招生简章发布
来源:上海戏剧学院
2016-1-6 18:55:39
上海戏剧学院正式发布2016年本科招生简章,请考生
点击下载PDF文件:
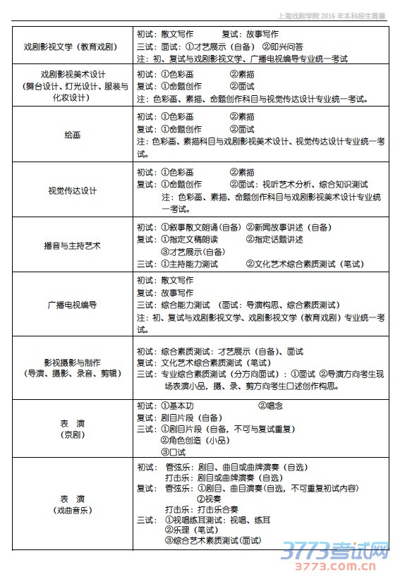
上海戏剧学院2016年本科招生简章
上海戏剧学院 2016 年本科招生简章
您可能喜欢的文章
上海戏剧学院2016年绘画艺术特色课程班招生
2016上海戏剧学院海外联合办学招生简章
2016上海戏剧学院国际艺术特色班招生简章
2016上海戏剧学院联合办学艺术留学本科班招
上海戏剧学院2016年海外联合办学招生简章
2015上海戏剧学院黑龙江艺术校考合格名单分
2015上海戏剧学院海外联合办学招生简章
2015年上海戏剧学院艺术类校考成绩查询入口
2015年上海戏剧学院海外联合办学招生简章
2015年上海戏剧学院艺术类校考合格名单查询
上一篇文章:
2016年华东交通大学艺术类招生简章
网站版权与免责声明
①由于各方面情况的不断调整与变化,本网所提供的相关信息请以权威部门公布的正式信息为准.
②本网转载的文/图等稿件出于非商业性目的,如转载稿涉及版权及个人隐私等问题,请在两周内邮件fjksw@163.com联系.
最新文章
·
上海戏剧学院2016年招生简章发布
·
2016年华东交通大学艺术类招生简章
·
西南大学2016年美术类服装与服饰设计专
·
西南大学2016年音乐类舞蹈学专业招生简
·
天津美术学院2016年招生简章发布
·
西南大学2016年戏剧影视文学、广播电视
·
河北师范大学2016年舞蹈表演专业健美操
·
河北师范大学2016年舞蹈表演专业体育舞
·
河北师范大学2016年播音与主持艺术专业
·
河北师范大学2016年服装与服饰设计专业
·
河北师范大学2016年书法学专业招生简章
·
2016年河北师范大学广播电视编导专业招
·
河北师范大学2016年表演专业招生简章
·
广州美术学院2016年本科专业校考信息通
·
石家庄铁道大学2016年艺术类招生简章
推荐文章
·
上海戏剧学院2016年招生简章发布
·
天津美术学院2016年招生简章发布
·
广州美术学院2016年本科专业校考信息通
·
北京邮电大学2016年艺术类招生简章
·
上海视觉艺术学院2016年招生简章发布
·
新疆艺术学院2016年招生简章
·
鲁迅美术学院2016年招生简章
·
天津美术学院2016年天美人才计划招生简
·
中国音乐学院2016年艺术类专业招生政策
·
2016年武汉大学艺术类专业招生简章
·
云南艺术学院2016年本科招生简章(适用于
·
云南艺术学院2016年省外专业考试时间考
·
广西艺术学院2016年招生简章
·
广西艺术学院2016年本科招生各专业考试
·
2016西安交通大学高水平运动员招生简章
|
关于我们
|
联系我们
|
版权申明
|
网站导航
|
琼ICP备12003406号