一、学校基本情况
哈尔滨师范大学坐落于素有"冰城夏都”美誉的历史文化名城哈尔滨,是一所具有悠久办学历史、以教师教育为特色的高水平教学研究型大学,是黑龙江省教育、艺术、人文社会科学和自然科学的重要人才培养基地和科学研究基地。我校艺术办学特色鲜明,作为黑龙江省艺术人才培养的龙头基地,承担着我省高等艺术教育教学科研、创作、表演、基础艺术教育师资和文艺界专门人才培养等多项任务,为黑龙江省文化繁荣与发展发挥巨大作用。学校艺术类专业设置齐全,学科实力突出,建有省级重点一级学科(群)和省级重点人才梯队。学校艺术类办学具有完备的学士、硕士、博士学位授予体系,有美术学一级博土学位授权学科,6个二级博士学位授权学科,19个一级、二级硕士学位授权学科,6个专业硕士学位培养类别。有美术学、音乐表演、音乐学、绘画、服装与服饰设计、广播电视编导、表演、动画、作曲与作曲技术理论、舞蹈编导、环境设计、视觉传达设计、中国画、书法学、播音与主持艺术、摄影、工艺美术、数字媒体艺术、雕塑、录音艺术20个本科专业。
学校设有美术学院、音乐学院、传媒学院和国际美术学院,拥有一支高水平艺术类专业教师队伍。现有艺术类专任教师436人,其中教授、副教授250人,博士、硕士研究生指导教师183人。现有国务院政府特殊津贴获得者3人,龙江学者、省级优秀中青年专家、省文化名家暨“六个一批”理论人才、省级教学名师等省级优秀人才15人,在校博士研究生46人、硕士研究生838人,本科生6905人。
学校充分利用自身优势,坚持走国际化办学道路。努力提高国际化办学水平,先后与俄罗斯、日本、韩国等国家的高校、科研机构建立了密切的教育科技合作与学术交流关系。学校与俄罗斯莫斯科国立苏里科夫美术学院联合成立了哈尔滨师范大学国际美术学院。
学校大力支持地方教育事业和服务经济社会发展。连续多年承办“哈夏”音乐会等大型专场演出,建成黑龙江现代文化艺术产业园区和哈尔滨国际油画交易中心,积极推动文化强省建设。
二、专业简介
(一)美术学院
1.绘画
本专业以立德树人为根本任务,培养在油画(传统古典)、油画(当代表现)、壁画、综合材料、水彩的创作方面的专门人才。能系统掌握美术学的专业基础理论和史论知识,具有一定的理论水平及研究能力,德、智、体、美、劳全面发展。学生毕业后,能够独立从事油画(传统古典)、油画(当代表现)、壁画、综合材料、水彩等绘画类创作研究与实践,有较高的理论与实践素养和较强创作能力。为绘画教学、艺术创作、文化部门、艺术展馆、传媒机构等部门提供人才。
2.美术学
本专业以立德树人为根本任务,培养德智体美全面发展、具有社会责任感、具备美术学基本教学理论知识、创新意识、实践能力、扎实的绘画能力及中小学教育教学实践能力的专门艺术教育人才,德、智、体、美、劳全面发展。以培养学生的美术教学能力为根本目标,达到其成为中小学校艺术教育师资、社会艺术教育、艺术文化普及和管理等方面的高素质、专门美术教育人才的目的。
3.服装与服饰设计
本专业以立德树人为根本任务,培养具有服装专业基本知识、基本理论和基本技能,具备独立的服装设计、教学和研究能力,德、智、体、美、劳全面发展,能够在院校、科研单位或相关设计教学或研究部门从事服装设计、教学、研究、管理等工作的德才兼备的专门人才。
4.视觉传达设计
本专业以立德树人为根本任务,通过本专业知识的学习,掌握系统的视觉传达专业设计基础理论和专业设计知识,具有设计创新意识和完备的视觉传达设计专业技能,具有视觉传达设计创造性思维、实际设计操作能力,德、智、体、美、劳全面发展,具有刻苦钻研与严谨治学的学术品质精神,能够在广告设计、新闻出版、影视制作媒体等各部门从事艺术设计工作的视觉传达设计人才。
5.中国画
本专业以立德树人为根本任务,培养具有社会责任感以及中国画专业基本理论、基本知识、基本技能,德、智、体、美、劳全面发展,具有严谨刻苦的精神品质,能在文化艺术部门及相关单位从事中国画专业创作和其它美术工作,具有较强适应能力的德才兼备的高素质专门人才。
6.环境设计
本专业以立德树人为根本任务,培养有社会责任感、创新精神和实践能力,培养德、智、体、美、劳全面发展的人才,培养具有系统的专业理论和实践知识,具有较高的艺术修养和审美能力以及基本的专业研究能力,具有一定的实施设计方案的组织和管理能力,具备环境艺术创作能力、教学和发展能力,能够在院校、设计部门、企事业单位、文化实体、工程技术领域或部门从事环境艺术设计、教学、应用的创新人才、并具有较高文化素养的高素质专门人才。
7.雕塑
本专业以立德树人为根本任务,培养有社会责任感,创新精神和实践能力的德、智、体、美全面发展的专业人才。能够掌握雕塑的基本理论、基本知识、基本技能、具备创新意识、有较高专业素养,德、智、体、美、劳全面发展。培养学生具有严谨刻苦的精神品质,能在雕塑艺术和工艺美术部门从事雕塑创作、设计和其它相关术工作。培养具有较强适应能力的,既能独立承担一般雕塑任务力,又有较强的专业能力、学习能力与审美能力的高素质专门人才。
8.工艺美术
本专业以立德树人为根本任务,培养有社会责任感、创新精神和实践能力,培养德、智、体、美、劳全面发展,能够了解工艺美术理论知识、掌握工艺美术技能、具备设计思维和创新意识,达到可以熟练运用工艺材料技法进行设计和制作的目标。培养学生具有严谨刻苦的精神品质,服务面向在工艺美术领域能立足于发展、结合市场需求,发挥手工艺术特色,能在企事业单位、文化实体等集团公司从事工艺美术设计的创作型人才,并具有较高文化素养的高素质专门人才。
9.书法学
本专业以立德树人为根本任务,培养具有社会责任感以及书法学专业基本理论、基本知识、基本技能,德、智、体、美、劳全面发展,具有严谨刻苦的精神品质,能在文化艺术部门及相关单位从事书法学专业创作和其它美术工作,具有较强适应能力的德才兼备的高素质专门人才。
(二)音乐学院
1.音乐学(师范类)
本专业以立德树人为根本任务,培养德、智、体、美、劳全面发展,具备良好的人文素质和科学素养,具有一定实践创新和教育教学研究能力,掌握音乐及音乐教育的基本理论知识、基本技能,适应经济社会发展与文化建设需要的优秀音乐教育工作者。
2.音乐学(非师范)
本专业旨在培养德才兼备、一专多能,具有音乐基本理论、基础知识和基本技能,拥有较强的音乐分析能力和音乐学修养,能够适应经济社会发展与文化建设需要,在各级学校、文化出版、研究、广播电视、基层文化单位,从事音乐教学、音乐学术研究、音乐编辑、艺术管理等工作,具备良好人文素质和科学素养的复合型人才。
3.作曲与作曲技术理论
本专业以立德树人为根本任务,培养德、智、体、美、劳全面发展,具有音乐基本理论、基础知识和基本技能,以培养作曲和作曲技术理论(合唱与指挥)人才为目的,以作曲(合唱与指挥)专业课程为核心,依托和声学、复调音乐、曲式与作品分析、管弦乐配器法、视唱听觉训练,以及近现代音乐创作、分析与研究等课程,构成完整的教学体系。旨在培养学生德智体美全面发展,使其成为具有社会责任感、有一定实践能力和创新精神,具备良好人文素质和科学素养,符合社会发展与文化建设需要的音乐创作、分析及合唱指挥等工作的高素质专门人才。
4.音乐表演
本专业以立德树人为根本任务,培养德、智、体、美、劳全面发展,掌握音乐学科基本理论、基础知识和专业技能,具有现代音乐理念和较强的音乐表演能力,能够胜任社会文艺团体、艺术中心、文化馆、播影视机构、等相关部门工作的高素质专门人才。
5.舞蹈编导
本专业旨在以立德树人为根本任务,以培养德、智、体、美、劳为培养方式,掌握舞蹈学科基本理论、基础知识和专业技能,具有当代舞蹈理念,集创作、表演和教学为一体,面向学校、社会文艺团体、艺术中心、文化馆、文化传播机构和群众文化培训机构等相关部门的高素质舞蹈专门人才。
(三)传媒学院
1.数字媒体艺术
以立德树人为根本任务,培养德、智、体、美、劳全面发展,具有较高的数字设计、媒介营销、基础理论、基本专业知识和基本实践与动手能力的、高素质应用型专门人才。
2.动画
以立德树人为根本任务,培养德、智、体、美、劳全面发展,具有良好人文素质、艺术修养和审美能力,适应数字时代与信息社会发展,掌握动画、漫画、游戏设计的创作及相关工具应用的基本知识、基本理论和方法,具备动画、漫画、游戏设计与制作的专业基本技能,能在传媒及文化产业相关领域从事动画、漫画、游戏的策划、创作及运营管理,具有较开阔的视野和良好的沟通能力的高素质制作型专门人才。
3.摄影
以立德树人为根本任务,培养德、智、体、美、劳全面发展,掌握扎实的摄影基本知识、基本理论和专业技能,有较强的新闻或商业意识,能够将创意、拍摄、文字有机结合,可为各级新闻单位、广告公司、高等院校等企事业单位输送应用型高素质摄影专门人才。
4.广播电视编导
以立德树人为根本任务,培养德、智、体、美、劳全面发展,具有广播电视艺术基本理论、基础知识和基本技能,能在广播电影电视系统、文化部门和新媒体行业从事广播电视节目编导、媒体运营、文案策划、编剧和制作等方面工作高级专门人才。
5.录音艺术
以立德树人为根本任务,培养具备良好职业道德、掌握现代录音专业技能、有敏锐市场意识的,可在电台、电视台、影视与音乐制作、游戏与文化创意等公司中,从事录音与声音设计、音乐编辑、音乐设计与制作等工作的应用型录音艺术人才。
6.播音与主持艺术
以立德树人为根本任务,培养德、智、体、美、劳全面发展,具有较高政治素质、专业能力、艺术人文修养的具有在区域性广播电台、电视台,从事语言艺术相关职业岗位实际工作的基本能力和基本技能,具有一般主持播音基本知识和广播播音与电视播音专门知识的应用型人才为主要目标。
7.表演
培养目标:以立德树人为本,培养德、智、体、美、劳全面发展,既具备扎实的专业基础知识、基本理论和精湛的表演技巧,又具备有深厚的文化底蕴和较丰富的艺术修养,能适应多元化演艺市场的德艺双馨的艺术工作者。
(四)国际美术学院
1.雕塑
坚持“国际化、专业化、现代化、特色化”的学科创办原则,吸收西方现代主义雕塑的优点和国际当代艺术的新观点、新技术,注重培养学生基于扎实基本功上的创造性,致力具有文化价值和现实思维空间的艺术实践拓展研究。
2.绘画(油画)
秉承“中西融合、兼容互补,艺理并重、多元并举、融汇创新”的学术思想,培养油画技法和理论上具有全面的艺术素养,富有创造性与探索新知识能力的艺术专门人才。设置多个工作室,如历史绘画、新具象绘画、多维绘画等,研究和继承国际优秀传统绘画技法材料的应用方法,从艺术思维、审美判断、技术过程全方位研究造型语言、色彩语言、材料语言的不同关系秩序的特征认识和艺术转换,以实现与国际绘画艺术教育中同学科的知识接轨。
3.绘画(版画)
围绕版画的教育和教学、版画的媒介性与现代科技发展的关系等,陆续成立木版画、石版画、铜版画、丝网版画、水印版画等工作室,全面推动学科专业建设、教师队伍建设、教学课程建设,大力开展科研创作活动和教学、创作交流活动,加强国际间版画交流与合作,形成独特的版画艺术教学。
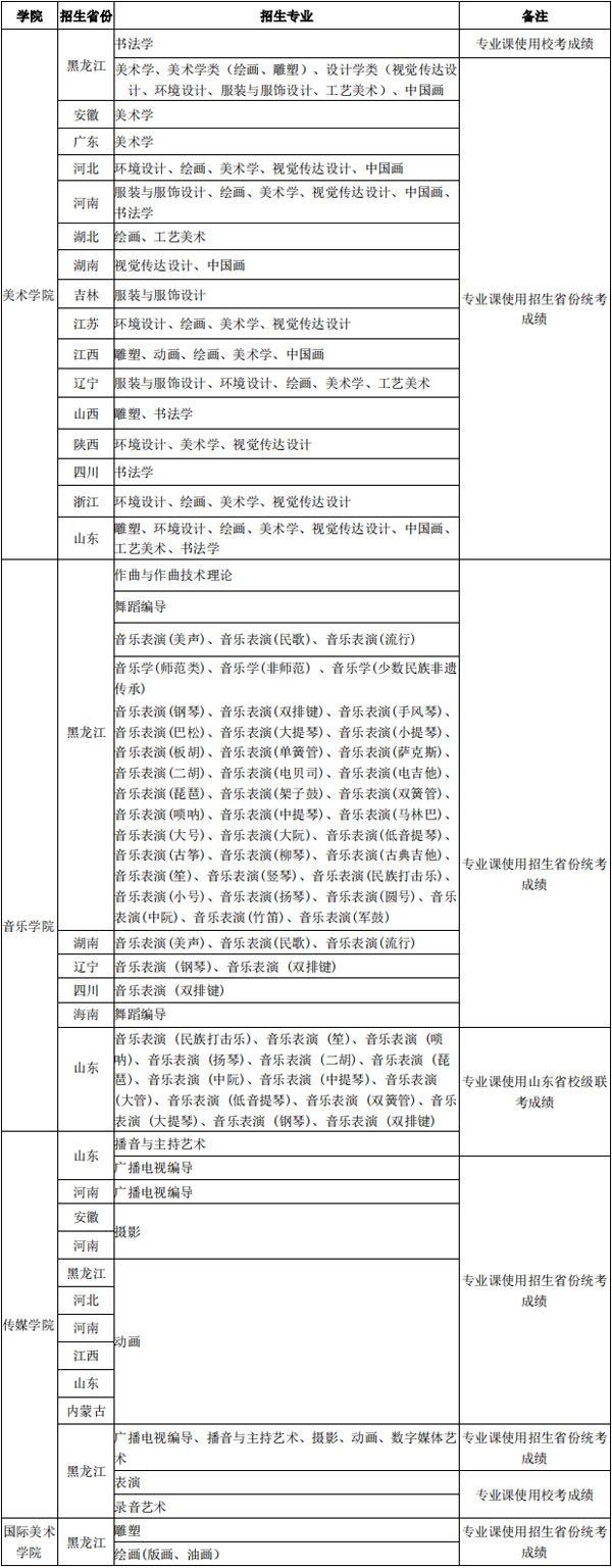
三、招生省份及专业

四、招生计划
1.使用省统考成绩各专业招生计划详见各省公布招生计划。
2.使用校考、校级联考成绩各专业拟定招生计划如下

以上为拟定招生计划,最终以各省公布的招生计划为准。
五、校考考试科目

六、报考条件
1.考生须符合2021年高考报名条件,且必须参加生源所在地省级招生考试机构组织的高考报名(具体按各省级招生主管部门的艺术类报考要求执行)。
2.报考我校考生须参加报考专业所属类别的省级统考或校级联考或校考,专业成绩合格且高考文化成绩达到生源省份规定控制分数线,符合上述条件艺术类考生。
七、录取原则
我校各专业均按“分数优先”的原则录取,不设专业志愿级差,没有男女比例限制。
1.广播电视编导、播音与主持艺术专业在高考文化课成绩及省统考(或校级联考)专业课成绩达到所在省艺术类投档控制分数线的进档考生中,根据考生志愿分专业按高考文化课成绩从高分到低分择优录取,分数相同考生,以语文成绩、外语成绩、数学成绩的次序,单科高者优先录取。
2.表演专业在高考文化课成绩达到所在省艺术类投档控制线及校考专业课成绩合格的进档考生中,按照校考专业课成绩从高分到低分择优录取,专业课成绩相同的考生,高考文化课成绩高者优先录取,高考文化课成绩也相同时,以语文成绩、外语成绩、数学成绩的次序,单科高者优先录取。
3.书法学、录音艺术专业在高考文化课成绩达到考生所在省艺术类投档控制线及省统考(或校级联考、校考)专业课成绩合格的进档考生中,按高考文化课成绩(不区分艺术文、理)与专业课成绩折合成综合成绩,分专业从高分到低分择优录取。综合成绩分数相同的考生,专业课成绩分高者优先录取,专业课成绩也相同时,分别以语文成绩、外语成绩、数学成绩次序,单科高者优先录取。综合成绩计算公式:综合成绩=(专业课成绩÷专业课满分×高考文化课满分)×60%+高考文化课成绩×40%。
4.其它艺术类专业高考文化课成绩和专业课省级统考(或校级联考)成绩均达到所在省艺术类投档控制分数线,在按照所在省投档规则投档的进档考生中,根据考生志愿分专业按专业课成绩从高分到低分择优录取,专业课成绩相同的考生,高考文化课成绩高者优先录取,高考文化课成绩也相同时,以语文成绩、外语成绩、数学成绩的次序,单科高者优先录取。
八、其它
1.新生入学后学校将组织入学资格审查及专业复核,不合格者视情节轻重予以处理,直至取消其入学资格。
2.咨询电话:0451-88067377
3.办学地点:黑龙江省哈尔滨市南岗区和兴路50号。
4.本科招生信息网:http://zsb.hrbnu.edu.cn/
5.如遇有关上级部门政策变化,按上级部门政策执行。
6.由我校组织的校考有关报考时间、考试地点、考试说明等相关事宜将在我校本科招生信息网于报考前另行通知。
免责声明:以上内容仅代表原创者观点,其内容未经本站证实,本网对以上内容的真实性、完整性不作任何保证或承诺,转载目的在于传递更多信息,由此产生的后果与本网无关;如以上转载内容不慎侵犯了您的权益,请联系我们fjksw@163.com,我们将会及时处理。