〖2021年拟招本科专业一览表〗

〖2021年艺术类专业考试内容〗

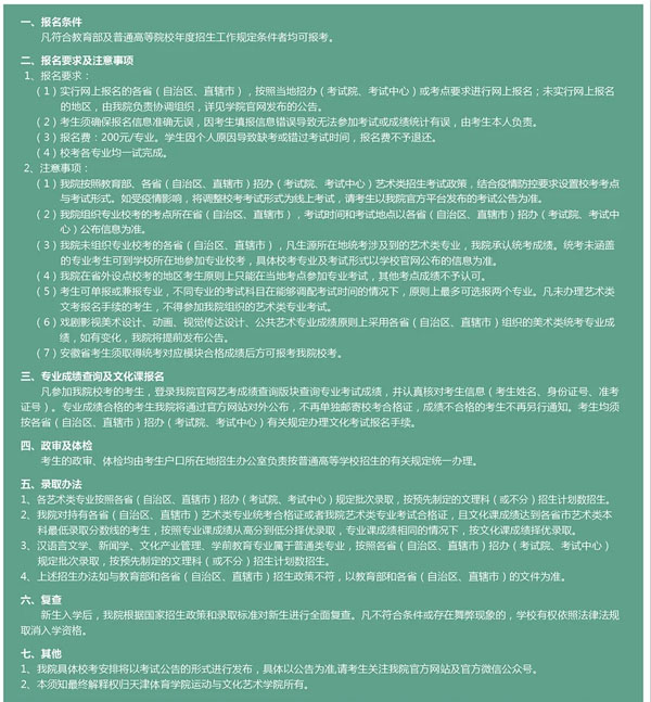
〖2021年报考须知〗

学校简介
天津体育学院运动与文化艺术学院(学校代码13659)是2004年经国家教育部批准成立的独立学院,是以培养传媒与艺术专业人才为主要办学定位的普通本科高等学校。
学校位于国家5A级旅游景区盘山脚下,地处京津冀一小时生活圈。目前校园占地面积500亩,现已建成校舍建筑面积为15万平方米,规划建筑面积为24万平方米。
学校坚持以习近平新时代中国特色社会主义思想为指导,坚持社会主义办学方向和教育公益性原则;秉持“修德、养慧、精艺、至善”的校训,主动适应文化产业发展需求,培养德智体美劳全面发展、具有较强专业实践能力和创新精神的传媒与艺术专业人才。
学校下设七院二部:影视学院、播音主持艺术学院、戏剧学院、视觉艺术学院、音乐学院、舞蹈学院、文化与管理学院;思想政治理论课教学部、基础课教学部。目前已构建了以影视传媒类专业为主体、艺术学为特色的学科专业体系,形成传媒与艺术“一体两翼”互为支撑的格局;开设了20个本科专业,覆盖艺术学、文学、管理学、教育学等4个学科门类,年招生人数2000人以上。学生学习期满成绩合格、符合毕业条件者,颁发天津体育学院运动与文化艺术学院的毕业证书;符合学士学位授予条件者,颁发天津体育学院运动与文化艺术学院的学士学位证书。
学校拥有一支结构合理、专业突出、责任心强、专兼职结合的师资队伍。现有专任教师380多人,其中具有教授、副教授等高级专业技术职务者约35%;具有博士、硕士研究生学历者超过60%。学校启动“盘山学者”学科专业带头人引进项目,特聘国内高层次、高水平专家学者来校执教。目前已有25位专家学者签约受聘,他们分布在全校七院二部,覆盖了学校的大部分专业。
学校建成了“广播影视艺术综合实验区”“舞台艺术综合实验区”“视觉艺术综合实验区”三大实践教学平台,包括广播直播室、影视配音室,电视虚拟演播厅,电视导播室和导播车系统、电影电视审看厅等多个数字化广播影视传媒实验室,以及艺术语言实验室、综艺排练厅、新闻演播室、纪录片工作室、Apple工作站、室内剧摄影棚、音乐录音棚、影视节目后期编辑室;大型舞台合成剧场、中小型音乐剧场、黑匣子实验剧场、280间标准琴房、MIDI工作室、电钢琴工作室;三维动画工作室、二维手绘实验室、定格动画实验室、数字媒体工作室、漫画制作实验室、插画工作室等实践教学设施,为学生提供了一流的专业实践场所与设备,满足了传媒与艺术类各专业的实践教学需求。
学校与众多媒体和影视机构、文化产业公司建立了合作关系,合作拍摄了56部影视剧和微电影,参加了国家艺术基金项目——大型原创音乐剧《天地运河情》排演,承接了《天下盘山》大型山水实景演出、《文成公主》《红男绿女》等国家级大型歌舞剧演出。
学校以教育观念创新为先导,以应用型、复合型、原创型人才培养为特色,学生在全国和天津市各类大赛和展演中获奖110余项,还在加拿大、美国等国际比赛和作品评奖中荣获多项金奖。
学校坚持艺术教育与社会接轨、与市场接轨、与国际接轨、与时代接轨的办学思路,开放式办学,多样化培养,凝练学科方向,培育办学特色,努力把学校建设成为国内具有较高水平、较大影响力、特色突出的高等艺术学校。
影视学院
影视学院下设影视编导系、摄影系、录音艺术系,开设广播电视编导、录音艺术、影视摄影与制作三个本科专业。
影视学院致力于培养创新、创业型人才,在教学中注重理论与实践相结合,面对当前新兴媒体繁荣发展以及日益凸显的复合型传媒人才短缺的现状,学院在教学实践中逐步形成了集教学、创作、交流、展示和服务为一体的人才培养体系。
努力培养能在各类媒体及非媒体领域从事音频、视频节目编导、摄制、录音、制作,具有创新精神和实践能力的应用型人才。
播音主持艺术学院
播音主持艺术学院成立于2014年8月,由我校“盘山学者”——播音与主持艺术学科专业带头人罗莉教授以及贾宁教授担任名誉院长。
学院下设三个系:播音主持1系、播音主持2系和新闻系,开设两个本科专业:播音与主持艺术专业(设新闻采编播一体化方向、综艺娱乐节目主持方向、影视配音方向)、新闻学专业(设新闻采访与编辑方向、网络与新媒体传播方向)。
播音主持艺术学院在落实立德树人根本任务、教风学风建设、人才培养等方面成绩突出,2019年被评为天津市教育系统“先进集体”。
戏剧学院
戏剧学院下设表演系、戏剧影视文学系、戏剧影视导演系、戏剧影视美术设计系,开设戏剧影视表演、戏剧影视文学、戏剧影视导演和戏剧影视美术设计共四个本科专业。
戏剧学院教师来自中央戏剧学院、北京电影学院、中国传媒大学、中国戏曲学院、南京艺术学院、吉林艺术学院等知名高校,并定期邀请著名学者、专家来校进行学术交流;影视化妆聘请国内外影视特效化妆的优秀教师授课。
戏剧学院拥有多媒体专业教室、表演排练教室、化妆教室、多功能剧场、“黑匣子”实验剧场等。每学期组织学生外出观摩实践,充分满足各专业实践教学活动的需求。
视觉艺术学院
视觉艺术学院下艺术设计系、动画系 。开设公共艺术(公共艺术设计)、视觉传达设计、动画(动画与游戏设计方向、数字娱乐设计方向)、数字媒体技术等专业。
视觉艺术学院致力于本科层次创新人才的培养,在教学中注重新兴的应用性专业课程开设,培养具有市场竞争力的环境艺术设计、视觉传达设计、动画设计、游戏设计等方面的应用型专业人才。
视觉艺术学院毕业生具有扎实的专业知识和技能,掌握专业特点和运作规律,了解国内外专业发展趋势,同时具备现代视觉艺术设计能力,服务于京津地区乃至全国的环境艺术设计、视觉传达设计、网络及平面媒体、动画、游戏、数字媒体等领域及相关产业,成为这些领域的新生力量,为京津地区的经济、文化大发展、大繁荣做出了贡献。
音乐学院
音乐学院成立于2010年,是我校最早建立的二级学院之一,目前已发展成为集教学、科研、艺术实践于一体,具有突出学科专业优势和鲜明办学特色的音乐人才培养基地。
音乐学院下设五个系:现代音乐系、声乐表演系、器乐表演系、音乐教育系、学前教育系,开设音乐表演专业、音乐学专业、学前教育专业。
此外,音乐学院有艺术中心、基础理论教研室,同时拥有音乐剧、融合新乐队、吉他弹唱、电声乐队、音乐启蒙教育等多个工作室以及合唱团、民族管弦乐团、室内乐团等6个艺术团,为全体学生搭建了专业化艺术实践平台。
舞蹈学院
舞蹈学院是我校组建最早的二级学院之一,她充满动感、激情与肢体魅力。学院拥有一万平米的舞蹈大楼和来自中外著名高校舞蹈专业的高水平师资,通过多年建设与发展,现已形成一套科学完整、富有特色的现代舞蹈专业教育教学体系。
舞蹈学院下设三个系:舞蹈表演系、国际标准舞系、舞蹈编导系;开设两个专业(共三个方向):“舞蹈表演专业”设舞蹈表教合一方向、国标舞与现代舞方向,“舞蹈学专业”设舞蹈编导方向。
新近成立了流行舞实验班,将在全院选拔热爱流行舞并且专业能力优秀的同学强化培训,面向演艺市场精心打造全能型舞蹈表演人才。
文化与管理学院
文化与管理学院下设文化艺术管理系、汉语言文学系,开设两个本科专业:文化产业管理专业、汉语言文学专业。
文化产业管理专业分为三个培养方向,分别是:音乐商业与管理、文化经济(艺人经纪)、艺术项目策划与管理。
文化与管理学院致力于本科层次应用型创新人才的培养,注重文学与管理等多学科协调发展,强调文化艺术与管理的交叉渗透。在各学科专业教学中,注重新兴的应用型专业课程开设,培养具有市场竞争力的文化与管理创新人才。
免责声明:以上内容仅代表原创者观点,其内容未经本站证实,本网对以上内容的真实性、完整性不作任何保证或承诺,转载目的在于传递更多信息,由此产生的后果与本网无关;如以上转载内容不慎侵犯了您的权益,请联系我们fjksw@163.com,我们将会及时处理。