学历
|
高考
美术高考
考研
自考
成考
专升本
中考
会考
外语|
四六级
职称英语
商务英语
公共英语
日语能力
翻译资格
JTEST
资格
|
公务员
报关员
银行从业
司法
导游
教师资格
报关
财会|
会计证
经济师
会计职称
注册会计
税务师
资产评估
审计师
工程
|
一建
二建
造价师
造价员
咨询师
监理师
安全师
医学|
卫生资格
执业医师
执业药师
执业护士
|
教案
论文
文档
IT类
|
计算机等级
计算机软考
职称计算机
高校计算机
推荐-
国家公务员
事业单位招聘
军校国防生
自主招生
艺术特长生
招飞
3773考试网
-
教师资格考试
-
试题答案
- 正文
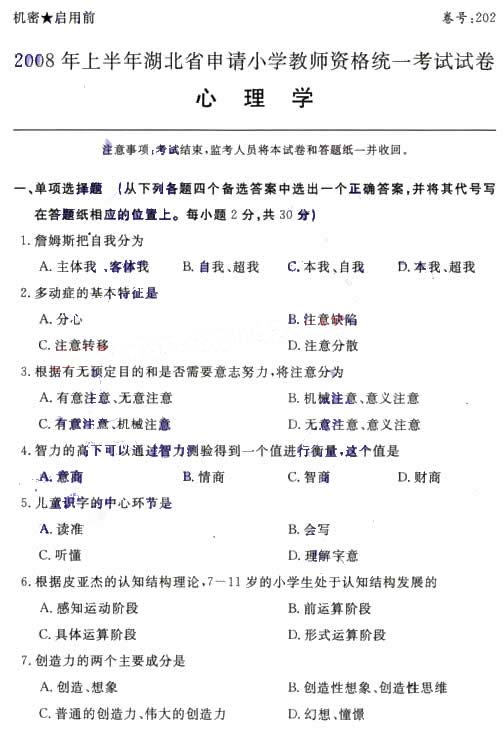
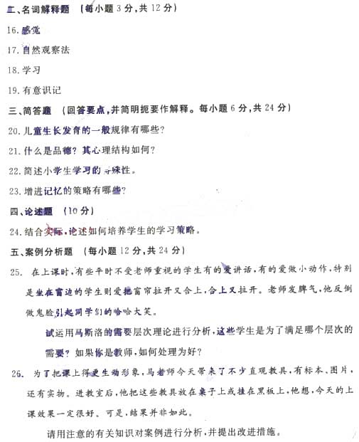
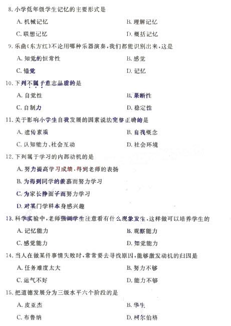
2008年上半年湖北省小学教师资格考试心理学试题答案
来源:fjzsksw.com
2009-10-22 20:46:14
1
2
下一页
您可能喜欢的文章
浙江省2008年4月教师资格认定心理学(中学)试
2008年10月浙江省教师资格考试心理学(中学)
浙江省2009年4月教师资格认定培训考试心理学
浙江省2009年4月教师资格考试教育学中学试题
浙江省2009年4月教师资格认定心理学(小学)
浙江省2009年4月教师资格认定培训考试教育学
2009年4月浙江省教师资格考试心理学(幼儿园
浙江省2008年10月教师资格认定培训考试教育
浙江省2009年4月教师资格认定考试教育学(幼
2008年4月浙江教师资格认定考试幼儿心理学试
上一个文章:
2008上半年湖北省教师资格考试教育学试卷(小学)
网站版权与免责声明
①由于各方面情况的不断调整与变化,本网所提供的相关信息请以权威部门公布的正式信息为准.
②本网转载的文/图等稿件出于非商业性目的,如转载稿涉及版权及个人隐私等问题,请在两周内邮件fjksw@163.com联系.
最新文章
·
2015上半年教师资格中学综合素质试题及
·
2015上半年教师资格答案中学教育知识与
·
2015上半年教师资格小学教育知识与能力
·
2015上半年教师资格中学教育知识与能力
·
2015上半年教师资格小学综合素质真题试
·
2015上半年教师资格考试答案小学综合素
·
2015上半年教师资格小学教育知识与能力
·
2014下半年中小学教师资格幼儿综合素质
·
2014下半年中小学教师资格中学教育知识
·
2014下半年中小学教师资格保教知识与能
·
2014下半年中小学教师资格小学综合素质
·
2014下半年中小学教师资格小学教育知识
·
2014下半年中小学教师资格中学综合素质
·
2004年江苏省教师资格考试教育心理学(中
·
2013年江西教师招聘考试小学语文历年真
推荐文章
·
2015上半年教师资格中学综合素质试题及
·
2015上半年教师资格答案中学教育知识与
·
2015上半年教师资格小学教育知识与能力
·
2015上半年教师资格中学教育知识与能力
·
2015上半年教师资格小学综合素质真题试
·
2015上半年教师资格考试答案小学综合素
·
2015上半年教师资格小学教育知识与能力
·
2014下半年中小学教师资格小学综合素质
·
2014下半年中小学教师资格小学教育知识
·
2014下半年中小学教师资格中学综合素质
|
关于我们
|
联系我们
|
版权申明
|
网站导航
|
琼ICP备12003406号