学历类
|
阳光高考
研 究 生
自学考试
成人高考
专 升 本
中考
会考
外语类
|
四 六 级
职称英语
商务英语
公共英语
日语能力
资格类
|
公 务 员
报 关 员
银行从业
司法考试
导 游 证
教师资格
财会类|
会 计 证
经 济 师
会计职称
注册会计
税 务 师
工程类
|
一级建造
二级建造
造 价 师
造 价 员
咨 询 师
监 理 师
医学类
|
卫生资格
执业医师
执业药师
执业护士
国际护士
计算机
|
等级考试
软件水平
应用能力
其它类
|
书画等级
美国高考
驾 驶 员
书法等级
少儿英语
报 检 员
单 证 员
出国留学
招生考试网
-
中考网
-
各省中考
-
四川中考
-
资阳中考
- 正文
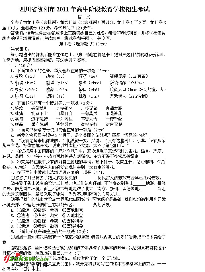
四川资阳2011年中考语文试题及答案
来源:
2exam.com
2011-6-20 16:37:38 【字体:小 大】
1
2
3
4
5
6
7
8
9
下一页
将这篇文章一键分享到:
浙江舟山2011年中考语文试题及答案
江苏苏州2011年中考语文试题及答案
河北省承德市2011年中考语文试题及答案
2011年浙江嘉兴、舟山中考数学试题及答案
安徽芜湖2011年中考数学试题及答案
2011年内蒙古通辽市中考物理试题
2011年广西南宁市中考英语试题及答案
2011年广州市中考语文试题
上一个文章: 没有了
下一个文章: 没有了
网站版权与免责声明
①由于各方面情况的不断调整与变化,本网所提供的相关信息请以权威部门公布的正式信息为准.
②本网转载的文/图等稿件出于非商业性目的,如转载稿涉及版权等问题,请在两周内来电联系.
热门文章
此栏目下没有热点文章
最新文章
·
四川资阳2011年中考语文试题及答案
推荐文章
·
四川资阳2011年中考语文试题及答案