首页
高考
美术高考
成人高考
考研
自考
中考
会考
专升本
高校
公务员
导游考试
更多
自主招生
|
保送生
|
艺术特长生
|
高水平运动员
|
空乘民航招飞
|
军校国防生
|
空军招飞
|
高考作文
|
大学排行榜
|
中考分数线
|
中考查分
3773考试网
-
自学考试
-
全国自考
-
广东自考
- 正文
2016年4月广东中山自学考试报名报考安排通知
来源:广东考试服务网
2016-1-7 18:20:32
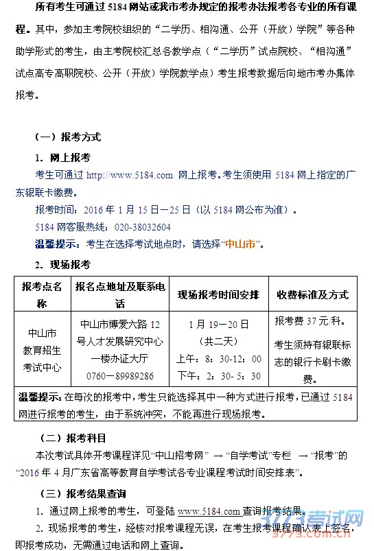
[中山]2016年4月广东省高等教育自学考试报名报考工作安排通知
您可能喜欢的文章
2016年4月广东广州自学考试报名报考安排通知
2016年1月广东自学考试温馨提示
2016年1月广东深圳自学考试作答新规定
2016年1月广东自学考试时间温磬提示
2016年1月广东肇庆自学考试温馨提示
2016年4月广东肇庆自学考试报名报考安排
2016广东自学考试不准使用计算器的课程一览
2016年4月珠海自学考试报名报考安排
珠海自考办2016年自学考试常规工作时间安排
2016东莞自学考试常规工作时间安排表
上一个文章:
2016年4月广东广州自学考试报名报考安排通知
网站版权与免责声明
①由于各方面情况的不断调整与变化,本网所提供的相关信息请以权威部门公布的正式信息为准.
②本网转载的文/图等稿件出于非商业性目的,如转载稿涉及版权及个人隐私等问题,请在两周内邮件fjksw@163.com联系.
最新文章
·
2016年4月广东中山自学考试报名报考安排
·
2016年4月广东广州自学考试报名报考安排
·
2016年1月广东自学考试温馨提示
·
2016年1月广东深圳自学考试作答新规定
·
2016年1月广东自学考试时间温磬提示
·
2016年1月广东肇庆自学考试温馨提示
·
2016年4月广东肇庆自学考试报名报考安排
·
2016广东自学考试不准使用计算器的课程
·
2016年4月珠海自学考试报名报考安排
·
珠海自考办2016年自学考试常规工作时间
·
2016东莞自学考试常规工作时间安排表
·
2016年1月中山自考准考证及补办证领取的
·
2016年1月惠州自学考试查询考试试室及座
·
2015年10月肇庆自学考试合格证领取的通
·
东莞市自考办2016年4月广东自学考试报名
推荐文章
·
2016年1月广东省自学考试座位号查询
·
2015年10月广东自学考试成绩查询已开通
·
2015年10月广东自考成绩查询系统入口
·
2016年1月广东省自学考试报名报考入口
·
2016年1月广东自学考试报名报考入口
·
2016年1月广东省自学考试报名报考时间公
·
2016年1月广东江门自学考试社会考生报名
·
2016年1月广东自学考试报名报考时间入口
·
2016年1月广东东莞自学考试报名时间地点
·
2016年1月广东自学考试各专业开考课程考
·
2016年4月广东自学考试各专业开考课程考
·
2016年7月广东自学考试各专业开考课程考
·
2016年10月广东自学考试各专业开考课程
·
2016年广东自学考试开考课程使用教材一
·
2015年10月广东自学考试座位号查询服务
|
关于我们
|
联系我们
|
版权申明
|
网站导航
|
琼ICP备12003406号