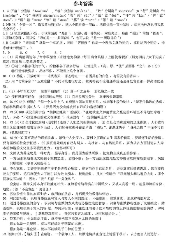
学历类
|
阳光高考
研 究 生
自学考试
成人高考
专 升 本
中考
会考
外语类|
四 六 级
职称英语
商务英语
公共英语
日语能力
资格类
|
公 务 员
报 关 员
银行从业
司法考试
导 游 证
教师资格
财会类|
会 计 证
经 济 师
会计职称
注册会计
税 务 师
工程类
|
一级建造
二级建造
造 价 师
造 价 员
咨 询 师
监 理 师
医学类|
卫生资格
执业医师
执业药师
执业护士
国际护士
计算机
|
等级考试
软件水平
应用能力
其它类
|
书画等级
美国高考
驾 驶 员
书法等级
少儿英语
报 检 员
单 证 员
出国留学
招生考试网
-
高考
-
高考模拟题辅导
-
高考语文习题
- 正文
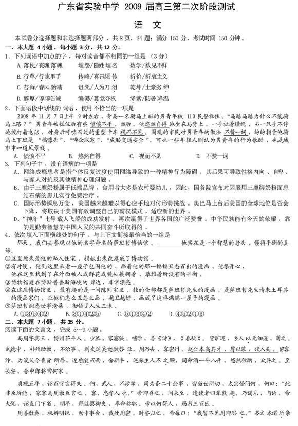
广东实验中学09高三第二次阶段测试(语文)
来源:招生考试网
2009-2-12 21:05:09 【字体:小 大】
$False$
$False$
$False$
$False$
$False$
分享到:
QQ空间
新浪微博
腾讯微博
人人网
全国2011年高考文综试题
广东2011年高考A文综试题
江西2011年高考文综试题
海南省2011年高考物理试题
江西2011年高考理科数学试题
山东2011年高考文综试题
安徽2011年高考理综试题
全国2011年高考理综试题
上一个文章:
09海淀区高三期末考试真题及答案:语文
下一个文章:
湖北黄冈中学09届高三11月月考(语文)
网站版权与免责声明
①由于各方面情况的不断调整与变化,本网所提供的相关信息请以权威部门公布的正式信息为准.
②本网转载的文/图等稿件出于非商业性目的,如转载稿涉及版权等问题,请在两周内来电联系.
热门文章
·
广东深圳2011二模试题理科数学试题及答
·
2010年高考语文作文试题模拟及答案
·
关注2010年高考最新30篇作文题目预测和
·
2010年高考作文题型预测“题目+提示语
·
云南师大附中2010届高考月考语文试题答
·
2010年高考语文试题预测及复习建议
·
高三文化经典语文阅读模拟试题
·
苏北四市09届高三第三次调研测试语文
·
2009年淄博市高三一模考试语文试卷分析
·
2009北京市朝阳区高三一模语文试题及答
·
2009年高考语文能力题型复习
·
语文高考常见的错别字汇编
·
2009年语文高考应试答题技巧及评分标准
·
2009年语文高考试题命题预测及名师指导
·
09海淀区高三期末考试真题及答案:语文
最新文章
·
2011高考语文文言文预测及解析
·
2011高考语文文学常识预测及解析
·
北京燕山2011中考一模语文试题及答案
·
2011高考模拟语文试题(新课标版)
·
2011高考预测卷一英语试题(新课标版)
·
北京2011海淀二模语文试题及答案
·
盐城2011高考三调语文试题及答案
·
广东深圳2011二模试题理科数学试题及答
·
广东深圳2011二模试题语文试题及答案
·
广东广州2011二模语文试题及答案
·
北京东城区2011高三第二学期高三综合语
·
黑龙江省拜泉一中数学上学期期末考试数
·
拜泉一中2010—2011学年度语文上学期期
·
内蒙古包头一中2011年高考模拟考试试卷
·
2011年山西高三第二次四校联考试题语文
推荐文章
·
北京2011海淀二模语文试题及答案
·
盐城2011高考三调语文试题及答案
·
广东深圳2011二模试题理科数学试题及答
·
广东深圳2011二模试题语文试题及答案
·
广东广州2011二模语文试题及答案
·
诗经·小雅《鹿鸣》鉴赏
·
诗经·小雅《无将大车》鉴赏
·
诗经·小雅《苕之华》鉴赏
·
2010年高考语文作文试题模拟及答案
·
高三文化经典语文阅读模拟试题
·
2009高考语文复习抓规律,练能力,夺高
·
语文高考考场常见失误分析
·
高考语文临考复习三要-厦门双十中学高
·
高考语文考生最易犯的四个错误
·
语文语言表达题很有可能出现在今年的高